roboforum.ru

Технический форум по робототехнике.


Стабилизаторы питания!

Раздел создан специально для людей которым интересна робототехника, но в силу разных причин они не знают с чего начать.
Задавайте ваши вопросы, какими бы простыми они не казались, постоянные посетители форума постараются ответить на них по мере своих сил.
Робот своими руками. Самодельный робот.

Re: Стабилизаторы питания!

Сообщение SERGEY_M » 02 окт 2009, 16:35

LX8384
на старых материнках попадаются
Вложения
LX8384-00.pdf
(217.51 КиБ) Скачиваний: 48
Аватара пользователя
SERGEY_M
 
Сообщения: 682
Зарегистрирован: 20 мар 2009, 12:45
Откуда: Украина, Одесса
ФИО: Сергей

Re: Стабилизаторы питания!

Сообщение pashteet » 02 окт 2009, 16:46

Отлично! то что доктор прописал :D выход аж до 5А и корпус то-220 - вообще вкусняжка :good:
Остался вопрос только в цене :D
Аватара пользователя
pashteet
 
Сообщения: 930
Зарегистрирован: 28 авг 2009, 12:50
Откуда: Волжский
Skype: pashok0988
ФИО: Павел Петрович

Re: Стабилизаторы питания!

Сообщение Ito » 14 май 2010, 00:21

А нетли микросхем, чтоб можно было степ даун собрать с 5 до 3,3 вольт? Что-то не хочется ради одного радиомодуля(80мА) вводить в шину линию 3,3В.
Ito
 
Сообщения: 157
Зарегистрирован: 26 июн 2009, 14:15
Откуда: Минск
прог. языки: C++, Assembler

Re: Стабилизаторы питания!

Сообщение Angel71 » 14 май 2010, 01:15

Аватара пользователя
Angel71
 
Сообщения: 10668
Зарегистрирован: 18 апр 2009, 22:18
Предупреждения: -1

Re: Стабилизаторы питания!

Сообщение Ito » 14 май 2010, 09:49

Не это не интересно, это линейный стабилизатор, тогда уже лучше lp2950/lp2951. Просто хочется чегото импульлсного как mc33063 но с входным напряжением 5В.
Ito
 
Сообщения: 157
Зарегистрирован: 26 июн 2009, 14:15
Откуда: Минск
прог. языки: C++, Assembler

Re: Стабилизаторы питания!

Сообщение SERGEY_M » 14 май 2010, 12:03

читаем даташит на 34063 (33063)

• Operation from 3.0 V to 40 V Input
• Low Standby Current
• Current Limiting
• Output Switch Current to 1.5 A
• Output Voltage Adjustable
• Frequency Operation to 100 kHz
• Precision 2% Reference
Аватара пользователя
SERGEY_M
 
Сообщения: 682
Зарегистрирован: 20 мар 2009, 12:45
Откуда: Украина, Одесса
ФИО: Сергей

Re: Стабилизаторы питания!

Сообщение Ito » 14 май 2010, 13:58

Хх, не туда посмотрел :pardon: под схемой степ даун в condition Vin=15V to 25V вот и подумал, что с пятью вольтами не запустится.
Ito
 
Сообщения: 157
Зарегистрирован: 26 июн 2009, 14:15
Откуда: Минск
прог. языки: C++, Assembler

Re: Стабилизаторы питания!

Сообщение Ivon86 » 14 июл 2010, 11:06

Нужен стабилизатор на 3.6В и током >=3А может кто подскажет? мне нужно питать драйвер двигателей, может не заморачиваться с интегральным стабилизатором, а просто в для этих нужд стабилитрона хватит?
Ivon86
 
Сообщения: 84
Зарегистрирован: 12 ноя 2008, 09:38
Откуда: Липецк
прог. языки: Delphi, чистый C

Re: Стабилизаторы питания!

Сообщение boez » 14 июл 2010, 13:24

Какой диапазон входных напряжений? И что вобще за применение, нестабилизированным напряжением ДД нельзя запитать?
boez
 
Сообщения: 1981
Зарегистрирован: 27 авг 2008, 10:45
Откуда: Харьков
прог. языки: С/С++

Re: Стабилизаторы питания!

Сообщение Сергей » 14 июл 2010, 14:28

Смотри в сторону DC-DC от TI, у них есть микрухи до 5А
Сергей
 
Сообщения: 3744
Зарегистрирован: 29 дек 2004, 23:15
Откуда: Санкт-Петербург
прог. языки: C, C++, C#, Asm
ФИО: Кашликов Сергей

Re: Стабилизаторы питания!

Сообщение Ivon86 » 14 июл 2010, 15:20

boez писал(а):Какой диапазон входных напряжений? И что вобще за применение, нестабилизированным напряжением ДД нельзя запитать?


входное напряжение с акумулятора 12-13В, движки от аккумуляторных отверток расчитаный на напряжение 3.6В потребление в нагрузке около 1.5 max 2А

Добавлено спустя 4 минуты 50 секунд:
можно поподробнее что за DC-DC от TI???
Ivon86
 
Сообщения: 84
Зарегистрирован: 12 ноя 2008, 09:38
Откуда: Липецк
прог. языки: Delphi, чистый C

Re: Стабилизаторы питания!

Сообщение boez » 14 июл 2010, 16:46

Ну на такое падение стабилитрон - хреновое решение, как и линейный стабилизатор вообще - почти 20 ватт в воздух при токе 2 А. Либо импульсный понижающий, можно с 5 В на выходе, двигатель на 3.6 вполне выдержит 5, если ток контролировать. Или, что мне кажется более предпочтительным, делать драйвер с ШИМ, сразу на 12 вольт и ограничивать ширину ШИМ (duty cycle) величиной порядка 0.3-0.35.
boez
 
Сообщения: 1981
Зарегистрирован: 27 авг 2008, 10:45
Откуда: Харьков
прог. языки: С/С++

Re: Стабилизаторы питания!

Сообщение aggress » 18 июл 2010, 16:45

А есть чтобы из 3-5 вольт делал 5? чтобы питать от 4 аккумов по 1.2в.
aggress
 
Сообщения: 1
Зарегистрирован: 18 июл 2010, 16:44

Re: Стабилизаторы питания!

Сообщение -= Александр =- » 20 июл 2010, 14:37

Всегда есть проблема - диапазон входных напряжений не должен перекрывать выходные. Тоесть из 3 сделать 5 просто. А вот из 4.5 сделать 5 уже труднее... Вообще инвертор может из любого в любое, но он сложный и КПД не очень. Либо делать преобразователь на трансформаторе - там сколько тебе надо - столько и мотай. На дросселе из 3 в 5 можно любой Step-Up схемой. Еще их Бустерами называют (Booster).
Ниндзя - круче всех. Они умеют ходить по воде, делить на ноль и угадывать шаффл в АйПоде.
Аватара пользователя
-= Александр =-
Мастер Самоделкин
 
Сообщения: 3678
Зарегистрирован: 11 окт 2004, 19:20
Откуда: Россия, СПб
прог. языки: C/C++, Python, asm
ФИО: Курмис Александр Андреевич

Re: Стабилизаторы питания!

Сообщение mackross » 15 ноя 2010, 21:27

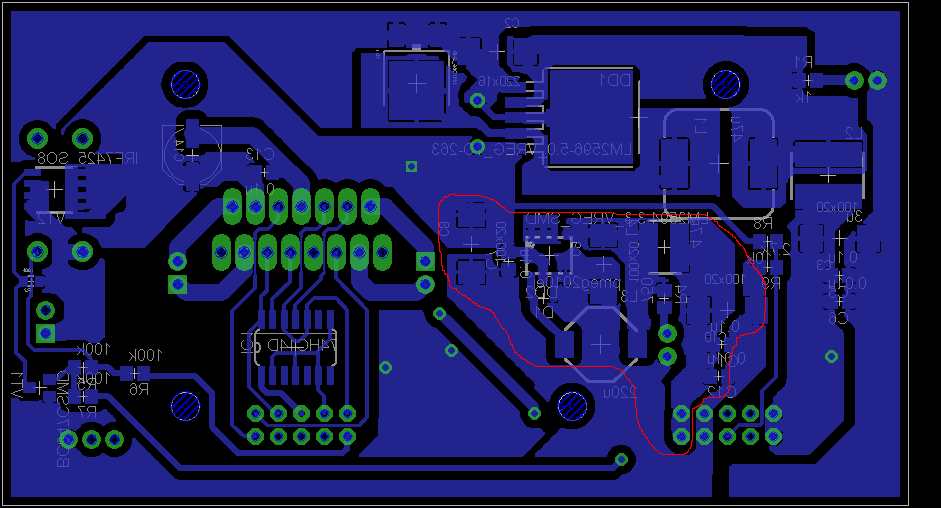
Прошу помочь понять в чем проблема, сделал плату для питания своего робота, с выходами 5В на микросхеме DC-DC LM-2596 и 3.3В на LM-2594 (схему прикрепил, и на всякий случай разводку и в архиве проект в eagle). Входное напряжение 12В (3s LiPo), максимальный ток нагрузки по линии 3.3В ~100ма. При подключении нагрузки на линию 3.3 В напряжение на ней значительно просаживается: если подключить один микроконтроллер, то до 3.25В, если подключить остальные устройства с общим потреблением около 100 ма, напряжение просаживается до ~2.3В. Схему делал по даташиту. Сначала правда индуктивность поставил 100 мкГн, так при нагрузке напряжение пульсировало с периодом около секунды. Поставил 220 мкГн - пульсировать перестало, но все равно проседает.
scheme_p.jpg

board_p.jpg
Вложения
Power.rar
(87.56 КиБ) Скачиваний: 0
mackross
 
Сообщения: 6
Зарегистрирован: 23 сен 2010, 00:07

Пред.След.

Вернуться в Новичкам или основы основ роботостроения.

Кто сейчас на конференции

Сейчас этот форум просматривают: нет зарегистрированных пользователей и гости: 0

cron