roboforum.ru

Технический форум по робототехнике.


строю платформу для робота на основе гироскутера.

Раздел создан специально для людей которым интересна робототехника, но в силу разных причин они не знают с чего начать.
Задавайте ваши вопросы, какими бы простыми они не казались, постоянные посетители форума постараются ответить на них по мере своих сил.
Робот своими руками. Самодельный робот.

Re: строю платформу для робота на основе гироскутера.

Сообщение verial » 03 июл 2016, 04:58

а вот и схема, извиняюсь за начертание не художник.
Вложения
cfcd0dfd0125h.jpg
verial
 
Сообщения: 59
Зарегистрирован: 13 июл 2015, 07:49
прог. языки: fortran, lisp,algol,asm

Re: строю платформу для робота на основе гироскутера.

Сообщение linvinus » 03 июл 2016, 17:02

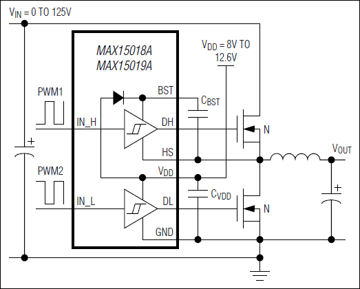
не может в нижнем плече стоять BS170 это слаботочный полевой транзистор до 0.5А
у вас питания двух полярное? непонятно где земля, и честно говоря похоже что схема с ошибками, непонятно как работает накачка для верхнего плеча.

типовая схема полумоста на двух n-канальниках должна выглядеть как то так
5259.gif
R3 forum87/topic15337.html
R2 roboforum.ru/forum102/topic13980.html
R4 roboforum.ru/post336339.html#p336339
Делать надо хорошо - плохо получится само!
Аватара пользователя
linvinus
 
Сообщения: 1672
Зарегистрирован: 29 апр 2011, 12:37
Откуда: Москва
прог. языки: С

Re: строю платформу для робота на основе гироскутера.

Сообщение verial » 04 июл 2016, 04:56

виноват проглядел, там на выходе стоят два транзюка p75nf75.
verial
 
Сообщения: 59
Зарегистрирован: 13 июл 2015, 07:49
прог. языки: fortran, lisp,algol,asm

Re: строю платформу для робота на основе гироскутера.

Сообщение linvinus » 04 июл 2016, 12:43

У вас в схеме всё вверхтормашками
попробуйте перерисовать так чтобы положительные шины были сверху а земля снизу, управляющие сигналы слева а выхондые справа, чтобы хорошо прослеживалось направление тока.
если вот так порвернуть, то оба силовых транзистора вверх ногами, получаются.
cfcd0dfd0125h.jpg


в общем если вы ничего не путаете и ничем не помеченные выводы подключены напрямую к микроконтроллеру, то в целом понятно какая у вас схема.
нужно обратить внимание как работает транзистор в верхнем плече, поскольку это n канальник он управляется положительным напряжением относительно истока, а поскольку на стоке и так самое положительно напряжение которое только может дать АКБ, то для того чтобы открыть транзистор нам нужно где то взять 36v + 10v.
для этого используется бустерный конденсатор, я бы сказал что это правый конденсатор по вашей схеме подключенный к базе силового транзистора.
вот тут на картинке можно понять принцип формирования напряжения больше чем напряжение питания http://www.edaboard.com/thread182857.html#post766133

но это электроника, а с точки зрения программы управление нужно понимать что конденсатор вверхнем плече вечно не может держать транзистор открытым, нужны периодические манипуляции чтобы конденсатор подзарядить.

заряжается бустерный конденсатор когда отрыт нижний транзистор в плече (по вашей схеме это bs170).
т.е. транзисторы должны работать в противофазе, когда верхний должен быть выключен, нижний обязательно должен быть открыт, чтобы зарядить бустерный конденсатор.
либо нижний но в соседнем полумосту который связан через обмотку с первым полумостом.

по этой причине у вас не может быть 100% скважности.

в общем если вы раньше этого не учитывали советую разобраться как работают бустерные схемы накачки.
R3 forum87/topic15337.html
R2 roboforum.ru/forum102/topic13980.html
R4 roboforum.ru/post336339.html#p336339
Делать надо хорошо - плохо получится само!
Аватара пользователя
linvinus
 
Сообщения: 1672
Зарегистрирован: 29 апр 2011, 12:37
Откуда: Москва
прог. языки: С

Re: строю платформу для робота на основе гироскутера.

Сообщение verial » 14 июл 2016, 16:53

ничего не получается :shock:
греются как собаки.
verial
 
Сообщения: 59
Зарегистрирован: 13 июл 2015, 07:49
прог. языки: fortran, lisp,algol,asm

Re: строю платформу для робота на основе гироскутера.

Сообщение linvinus » 14 июл 2016, 22:03

мотор то крутится? шумы при работе мотора есть?

если вращается тихо а транзисторы греются то у вас не правильные dead-time (вы учитываете время включения отключения транзисторов?)
как я понимаю прошивку вы с нуля делаете?

вот тут нарисовано куда всовывать dead-time Нужно.
400px-Block_PWMMotor_Illustration_DeadTime.png
400px-Block_PWMMotor_Illustration_DeadTime.png (25.17 КиБ) Просмотров: 3929


если не учитывать время переходных процессов в транзисторах то может получиться так что верхний ещё доконца не закрылся а нижний уже открывается, угадайте что будет если открыты два транзистора в одном плече одновременно пусть и кратковременно?

если мотор вращается с шумами то возможны сбои в ПО, несвоевременное/неправильное переключение стадий коммутации, из за этого скачки токов.

тут мы уже подходим к тому какой микроконтроллер у вас, какие режимы PWM в нём есть, и как он подключен к драйверу мотора.

в некоторых контроллерах есть такое понятие как комплементарые выходы pwm, в них можно задать dead-time аппаратно через регистр, и тогда не нужно вставлять его программно.
R3 forum87/topic15337.html
R2 roboforum.ru/forum102/topic13980.html
R4 roboforum.ru/post336339.html#p336339
Делать надо хорошо - плохо получится само!
Аватара пользователя
linvinus
 
Сообщения: 1672
Зарегистрирован: 29 апр 2011, 12:37
Откуда: Москва
прог. языки: С

Re: строю платформу для робота на основе гироскутера.

Сообщение Dmitry__ » 14 июл 2016, 23:55

verial писал(а):ничего не получается :shock:
греются как собаки.

А как дышал :D

Добавлено спустя 1 минуту 53 секунды:
linvinus, фигле ему помогаешь? Он нас за людей не щетает... :)
Аватара пользователя
Dmitry__
 
Сообщения: 8033
Зарегистрирован: 13 янв 2011, 15:25
Откуда: Санкт-Петербург

Re: строю платформу для робота на основе гироскутера.

Сообщение verial » 15 июл 2016, 00:02

Это с чего ты взял то?
Я не давал такого повода!
Я просил помощи а не троллинга а ты троллишь.
Последний раз редактировалось verial 15 июл 2016, 07:47, всего редактировалось 1 раз.
verial
 
Сообщения: 59
Зарегистрирован: 13 июл 2015, 07:49
прог. языки: fortran, lisp,algol,asm

Re: строю платформу для робота на основе гироскутера.

Сообщение Dmitry__ » 15 июл 2016, 00:11

verial писал(а):Я просил помощи а не троллинга а ты троллишь.

Да ты шо? Ты же 200 скутеров пересмотрел , чтоб получить прошивку, смотри дальше :D

Добавлено спустя 1 минуту 46 секунд:
У тебя совершенно глупая проблема, но так как ты самый умный, справишься сам :)
Да, твоя прошивка уже никому не нужна. Пили дидтаймы, это рулез! :lol:
Аватара пользователя
Dmitry__
 
Сообщения: 8033
Зарегистрирован: 13 янв 2011, 15:25
Откуда: Санкт-Петербург

Re: строю платформу для робота на основе гироскутера.

Сообщение linvinus » 15 июл 2016, 01:21

Dmitry__ писал(а):linvinus, фигле ему помогаешь? Он нас за людей не щетает... :)


ну по сути ему предложить нам особо нечего, схемы нет, ну нашёл не золоченный чип, стянул прошивку, а толку от этого?
повторить не может, и я бы не смог, потому и не прошу, мне проще с нуля написать, наработки есть, опыт есть, понять какие ножки за что отвечают не составляет труда.

а там, скорее всего, как обычно, куча стыренного кривого кода (возможно блобы от STM) которая каким то чудом работает, так что даже если бы были исходники лучше переписать с нуля и нормальной операционкой а не изучать чужие баги.

я тут тоже немного покопался на тему из чего это сделано и каких цветов бывает, в общем как обычно самое ценное в китайских контроллерах это цена, всё на рассыпухе.

ставить на то что китайцы в очередной раз не переделают плату в целях очередной "оптимизации" я бы не стал.

Кстати а tgy На stm32 портировать можно?
я погуглил ни одного регуля на stm32 не нашёл (кроме мелких оценочных плат)

verial , я так и не понял нашли вы тему про bldc или нет, так что вот вам ссылка forum104/topic13195.html

там уже много всего разобрано, собственно правильнее было бы задавать вопросы про моторы там, а не создавать отдельную "пустую" тему, пользы от которой другим участникам почти никакой кроме как потешить ваше чсв.

Чтобы написать прошивку, нужно чётко понимать как работает bldc мотор, почему он DC,
нужно понимать как работает pwm, как генерируется три синусоиды в фазах, всякие тонкости как это реализовывается в конкретных чипах и т.п. короче много лет теории и практики, потому Dmitry__ не сильно верит в успех ваших попыток с наскока всё сделать самому, и тут я с ним согласен, но подсказывать по возможности буду.
R3 forum87/topic15337.html
R2 roboforum.ru/forum102/topic13980.html
R4 roboforum.ru/post336339.html#p336339
Делать надо хорошо - плохо получится само!
Аватара пользователя
linvinus
 
Сообщения: 1672
Зарегистрирован: 29 апр 2011, 12:37
Откуда: Москва
прог. языки: С

Re: строю платформу для робота на основе гироскутера.

Сообщение verial » 15 июл 2016, 07:55

Ребята огромное вам спасибо за терпение и понимание, как работет шим и безколлекторник я понимаю по мере своих возможностей Я пытаюсь использовать комплиментами ноги для организации шим и не получается сделать дайтайминг, вот в чем проблема пишу на си в Keil uVision.
Dmitry__ мой тебе совет ты из прекрасного города не входи в стереотип отношений Москвичей и Ленинградцев
"У тебя совершенно глупая проблема, но так как ты самый умный, справишься сам", спасибо за то что веришь в меня :D по сути от тебя не было ни единого тематического ответа одна вода, без обидняков :o
verial
 
Сообщения: 59
Зарегистрирован: 13 июл 2015, 07:49
прог. языки: fortran, lisp,algol,asm

Re: строю платформу для робота на основе гироскутера.

Сообщение Dmitry__ » 15 июл 2016, 09:01

verial писал(а): по сути от тебя не было ни единого тематического ответа одна вода, без обидняков

Тебе ка ответить? Как ты отвечаешь?
Нууууууу, ййййаааааа пересмотрел 200 мостов, половина из них были электрические, прежде чем понять как их шимить, но вам говорить не буду, т.к. это не относится к теме и давайте закроем уже эту тему :)
Аватара пользователя
Dmitry__
 
Сообщения: 8033
Зарегистрирован: 13 янв 2011, 15:25
Откуда: Санкт-Петербург

Re: строю платформу для робота на основе гироскутера.

Сообщение verial » 15 июл 2016, 09:50

Я так понял ты просто неадекват, может просто не будешь читать этот пост он для тебя слишком глупый!?
А блин так ты админщик как это я сразу не догадался :ROFL: :ROFL: :ROFL: тогда твое поведение даже очень адекватное для админа. Звиняйте.
verial
 
Сообщения: 59
Зарегистрирован: 13 июл 2015, 07:49
прог. языки: fortran, lisp,algol,asm

Re: строю платформу для робота на основе гироскутера.

Сообщение Dmitry__ » 15 июл 2016, 10:16

Я админ? Шо только не узнаешь о себе :D
Аватара пользователя
Dmitry__
 
Сообщения: 8033
Зарегистрирован: 13 янв 2011, 15:25
Откуда: Санкт-Петербург

Re: строю платформу для робота на основе гироскутера.

Сообщение verial » 15 июл 2016, 10:31

Dmitry__ писал(а):Я админ? Шо только не узнаешь о себе :D


Вы не можете добавлять администраторов и модераторов в список недругов.
хотел в недруги добавит а у тебя иммунитет :(
придеться терпеть.
verial
 
Сообщения: 59
Зарегистрирован: 13 июл 2015, 07:49
прог. языки: fortran, lisp,algol,asm

Пред.След.

Вернуться в Новичкам или основы основ роботостроения.

Кто сейчас на конференции

Сейчас этот форум просматривают: нет зарегистрированных пользователей и гости: 0

cron