roboforum.ru

Технический форум по робототехнике.

Помогите с тараканом BEAM.

Раздел создан специально для людей которым интересна робототехника, но в силу разных причин они не знают с чего начать.
Задавайте ваши вопросы, какими бы простыми они не казались, постоянные посетители форума постараются ответить на них по мере своих сил.
Робот своими руками. Самодельный робот.

Помогите с тараканом BEAM.

Сообщение alexssey » 26 ноя 2015, 21:02

Здравствуйте уважаемые форумчане.Недавно собрал робота walker 3 motor.На 74HC245 И 74HC14.Все работает Но не так как надо.Моторчики крутятся туда сюда.Но постепенно начинают ходить по кругу.Детали все одинаковые.Почему так происходит может объяснит кто.Заранее спасибо.Схема находится на сайте.Costarica beam/раздел walker/3 motor walker.Не получаеться схему добавить((
Вложения
kot-pechal_30486418_orig_.jpeg
Не могу добавить схему(((
alexssey
 
Сообщения: 12
Зарегистрирован: 30 июл 2010, 22:23
Откуда: тольятти
прог. языки: code vision avr
ФИО: алексей

Re: Помогите с тараканом BEAM.

Сообщение alexssey » 09 дек 2015, 14:40

Подскажите как прикрепить схему?
alexssey
 
Сообщения: 12
Зарегистрирован: 30 июл 2010, 22:23
Откуда: тольятти
прог. языки: code vision avr
ФИО: алексей

Re: Помогите с тараканом BEAM.

Сообщение Angel71 » 09 дек 2015, 18:04

так же, как и картинки. некоторые файлы просто в архив запихивать нужно.
Аватара пользователя
Angel71
 
Сообщения: 10668
Зарегистрирован: 18 апр 2009, 22:18
Предупреждения: -1

Re: Помогите с тараканом BEAM.

Сообщение alexssey » 14 янв 2016, 23:42

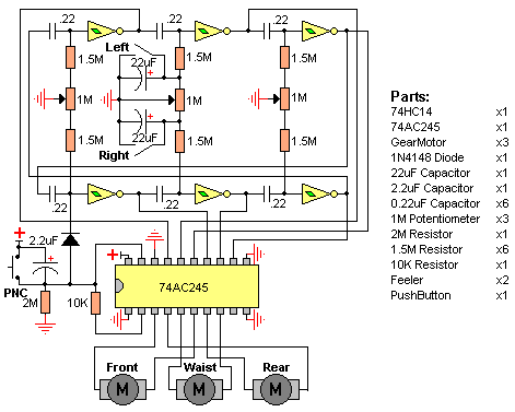
Вот схема.

Добавлено спустя 3 минуты 26 секунд:
Всё таки я хочу доделать своего таракана))Может кто нибудь подскажет всё таки почему у меня все двигатели крутяться туда сюда НО при этом потихоньку смещаются(((((
Вложения
3 Motor Walker.png
3 Motor Walker.png (9.11 КиБ) Просмотров: 3178
alexssey
 
Сообщения: 12
Зарегистрирован: 30 июл 2010, 22:23
Откуда: тольятти
прог. языки: code vision avr
ФИО: алексей

Re: Помогите с тараканом BEAM.

Сообщение elmot » 15 янв 2016, 04:42

скорее всего двигатели чуть разные. Если это желтые китайские моторы - тогда так и будет.
Аватара пользователя
elmot
 
Сообщения: 5691
Зарегистрирован: 10 ноя 2011, 12:02
Откуда: Turku, Finland
Skype: elmot73
прог. языки: Java и все-все=все
ФИО: Илья

Re: Помогите с тараканом BEAM.

Сообщение Madf » 15 янв 2016, 14:17

Может быть от чего угодно, видимо нужно в схему добавлять настройку (юстеровку) каждого мотора.
Madf
 
Сообщения: 3298
Зарегистрирован: 03 янв 2012, 12:55
Откуда: Москва
прог. языки: VB6, BASCOM, ASM...

Re: Помогите с тараканом BEAM.

Сообщение alexssey » 15 янв 2016, 21:27

Сспасибо а как это сделать? Юстеровку.И ещё я моделировал в протеусе там так-же
смещаются.
Добавлено спустя 2 минуты 28 секунд:
А двигатели маленькие с редуктором с Али экспресс.
alexssey
 
Сообщения: 12
Зарегистрирован: 30 июл 2010, 22:23
Откуда: тольятти
прог. языки: code vision avr
ФИО: алексей

Re: Помогите с тараканом BEAM.

Сообщение Madf » 16 янв 2016, 01:00

А на схеме резисторы по 1М не регулируют разве обороты?
Madf
 
Сообщения: 3298
Зарегистрирован: 03 янв 2012, 12:55
Откуда: Москва
прог. языки: VB6, BASCOM, ASM...

Re: Помогите с тараканом BEAM.

Сообщение alexssey » 16 янв 2016, 15:59

Да особо ничего не меняется((((
alexssey
 
Сообщения: 12
Зарегистрирован: 30 июл 2010, 22:23
Откуда: тольятти
прог. языки: code vision avr
ФИО: алексей

Re: Помогите с тараканом BEAM.

Сообщение alexssey » 23 янв 2016, 09:52

Всем привет собрал другого робота того разбил об стену.И что-бы вы подумали да та-же фигня двигатели проворачиваются по кругу и он падает.Но я не сдаюсь пока временно поставил ограничители.Сейчас скину схему и его самого:)

Добавлено спустя 2 минуты 36 секунд:
Вот схема

Добавлено спустя 11 минут 48 секунд:
Вот фото

Добавлено спустя 2 минуты 59 секунд:
Вот спереди

Добавлено спустя 3 минуты 49 секунд:
Очень очень мало времени а то занимался бы целыми днями.Просто жена ругается такие дела :(
Вложения
IMG_20160123_094100.jpg
IMG_20160123_094043.jpg
Steerable ''Junkbot'' Walker with two-way back-and-turn.png
alexssey
 
Сообщения: 12
Зарегистрирован: 30 июл 2010, 22:23
Откуда: тольятти
прог. языки: code vision avr
ФИО: алексей

Re: Помогите с тараканом BEAM.

Сообщение MegaBIZON » 28 янв 2016, 01:35

Люблю бимов в любом виде, даже разбитыми об стену )) Ибо из обломков бима может получиться неплохой бим.
Но всегда вот задумывался - неужто такой огород нагорожен только ради шагания на нескольких ножках? Он же, как я, бегло глянув схему, понял, даже поворачивать не может? Просто ежели так, то всё это дела надо дико упрощать - уже только по основным понятиям бимостроения.
_______
я скорее всего чего-то важного не понял, поясните пжалст.
.............солнце светит, птички поют, я - зелёный бамбук меня тянет к солнцуЯ - зелёный бамбук, я - зелёный бамбук , меня тянет к солнцу. Я - не огурчик и не лягушка, я - зелёный бамбук. Меня курят...............
Аватара пользователя
MegaBIZON
 
Сообщения: 6285
Зарегистрирован: 12 янв 2007, 00:34
Откуда: Масква


Вернуться в Новичкам или основы основ роботостроения.

Кто сейчас на конференции

Сейчас этот форум просматривают: нет зарегистрированных пользователей и гости: 0

cron