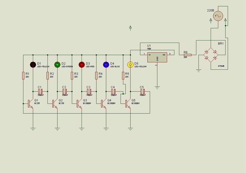
Правильно ли в этой схеме сделано безтрансформаторное питание от сети 220В???

 




 




  достал плату с кмоп схемой.
 , но время не подходило - поставил 330мкф и все оК 
 
 
 



 
 
 
 

Dmitry__ писал(а):Тааааак, как закупоривать шомпанское?

 Vovan писал(а):Не боись, логика пахает как надо!
 кнопка №2 можно сказать почти не арбайтен... 
 
  см. пост выше) обыска на признак косяка, оный был обнаружен! 
 ( для Вована: в нижней, по схеме, времязадающей цепи диод был(!) запаралелен кнденсатору(!)
 

Вернуться в Новичкам или основы основ роботостроения.
Сейчас этот форум просматривают: нет зарегистрированных пользователей и гости: 0