Неделю отсутствовал, приехал, прочитал - нифига не понял...
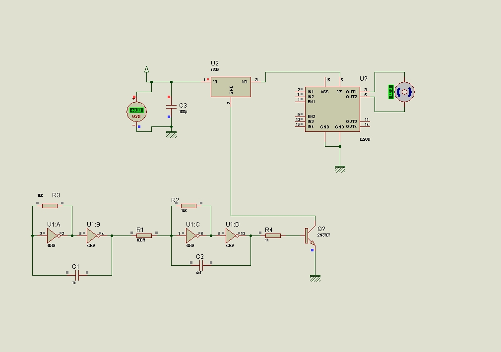
Генератор ИК сигнала для ИК бампера почему-то нагружен не на ИК светодиоды а на GND рАвно как и эмитер транзистора Q1

Этот генератор имеет в схеме ТОЛЬКО одно назначение - ИК пачки для ТСОПов. Про неуверенный запуск ген. на инверторах я писал ужЕ где-то (возможно в ЛС) и там я сказал: ПОДБИРАТЬ ЕМКОСТИ нужно на железе. У меня такой генератор работал на К561ЛН2, но какие именно конденсаторы (марку их) были я не помню... помню что подбирал до уверенного запуска генератора (номиналы резисторов и емкостей остаются неизменными, меняется только тип конденсатора).
Что касается
серж писал(а):кибернетики, подскажите, плиз, схему переключения питания. чтобы бот ползал энное время, а потом вдруг побежал. затем опять ползал. ну что то типа реле времени. во блин, сам себе ответил...

а, загвоздочка, без реле это осуществимо?
- для этого есть выводы на L293 под названием eneble (кстати они должны не на +пит. сидеть, а на +5в!, при их неиспользовании). Дык вот схема задержек (для переключения <бот ползал энное время, а потом вдруг побежал> ) это отдельный разговор и он пока ни тут ни в ЛС со мной не велся. А отдельный он (разговор) потому что схема ентого алгоритма будет состоять из двух частей 1. генератора ШИМ и 2. логики задержек, переключающих ШИМ в разные режимы. А уже сигнал ШИМ пойдет на en L293, соответственно снятый с +5в.
Схему задержек, очевидно, можно выполнить разными методами, например на триггерах, как это сделано в первой части. Схему ген.ШИМ тоже много вариантов, например на 555 или на "любимых" инверторах
Однако, предлагаю ТС доделать начатое (см. название темы), а благодаря модульной конструкции подключить к en L293 еще один модуль - это дело совершенно элементарное
