Dmitry__ писал(а):Можно упростить схему. 5 воьт чем делается?
На питание драйвера мотора поставить отдельный регулируемый стабилизатор напряжения, например LM317.
И генератором переключать его с 5 вольт на 7.
Добавлено спустя 2 минуты 53 секунды:
самая нижняя картинка:
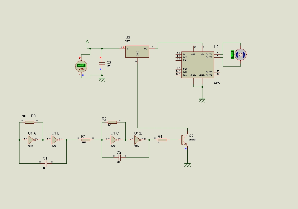
Со ступенчатой регулировкой можно на 7805.
Если вместо 7805 установить 317-ю, то минимальное напряжение будет от 1,2 вольта.
http://forum.radiokot.ru/viewtopic.php? ... 62fd672b52


Radist писал(а):Срочно читать "Искусство схемотехники" Хоровица и Хилла. Можно взять в библиотеке робофорума.
Dmitry__ писал(а):так я и показал как lm можно переключать с 5 вольт на 7
зачем оптроны???




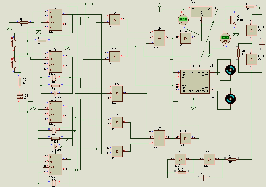
Этот генератор имеет в схеме ТОЛЬКО одно назначение - ИК пачки для ТСОПов. Про неуверенный запуск ген. на инверторах я писал ужЕ где-то (возможно в ЛС) и там я сказал: ПОДБИРАТЬ ЕМКОСТИ нужно на железе. У меня такой генератор работал на К561ЛН2, но какие именно конденсаторы (марку их) были я не помню... помню что подбирал до уверенного запуска генератора (номиналы резисторов и емкостей остаются неизменными, меняется только тип конденсатора).- для этого есть выводы на L293 под названием eneble (кстати они должны не на +пит. сидеть, а на +5в!, при их неиспользовании). Дык вот схема задержек (для переключения <бот ползал энное время, а потом вдруг побежал> ) это отдельный разговор и он пока ни тут ни в ЛС со мной не велся. А отдельный он (разговор) потому что схема ентого алгоритма будет состоять из двух частей 1. генератора ШИМ и 2. логики задержек, переключающих ШИМ в разные режимы. А уже сигнал ШИМ пойдет на en L293, соответственно снятый с +5в.серж писал(а):кибернетики, подскажите, плиз, схему переключения питания. чтобы бот ползал энное время, а потом вдруг побежал. затем опять ползал. ну что то типа реле времени. во блин, сам себе ответил...
а, загвоздочка, без реле это осуществимо?

Вернуться в Новичкам или основы основ роботостроения.
Сейчас этот форум просматривают: нет зарегистрированных пользователей и гости: 0