![]() |
roboforum.ruТехнический форум по робототехнике. |
|

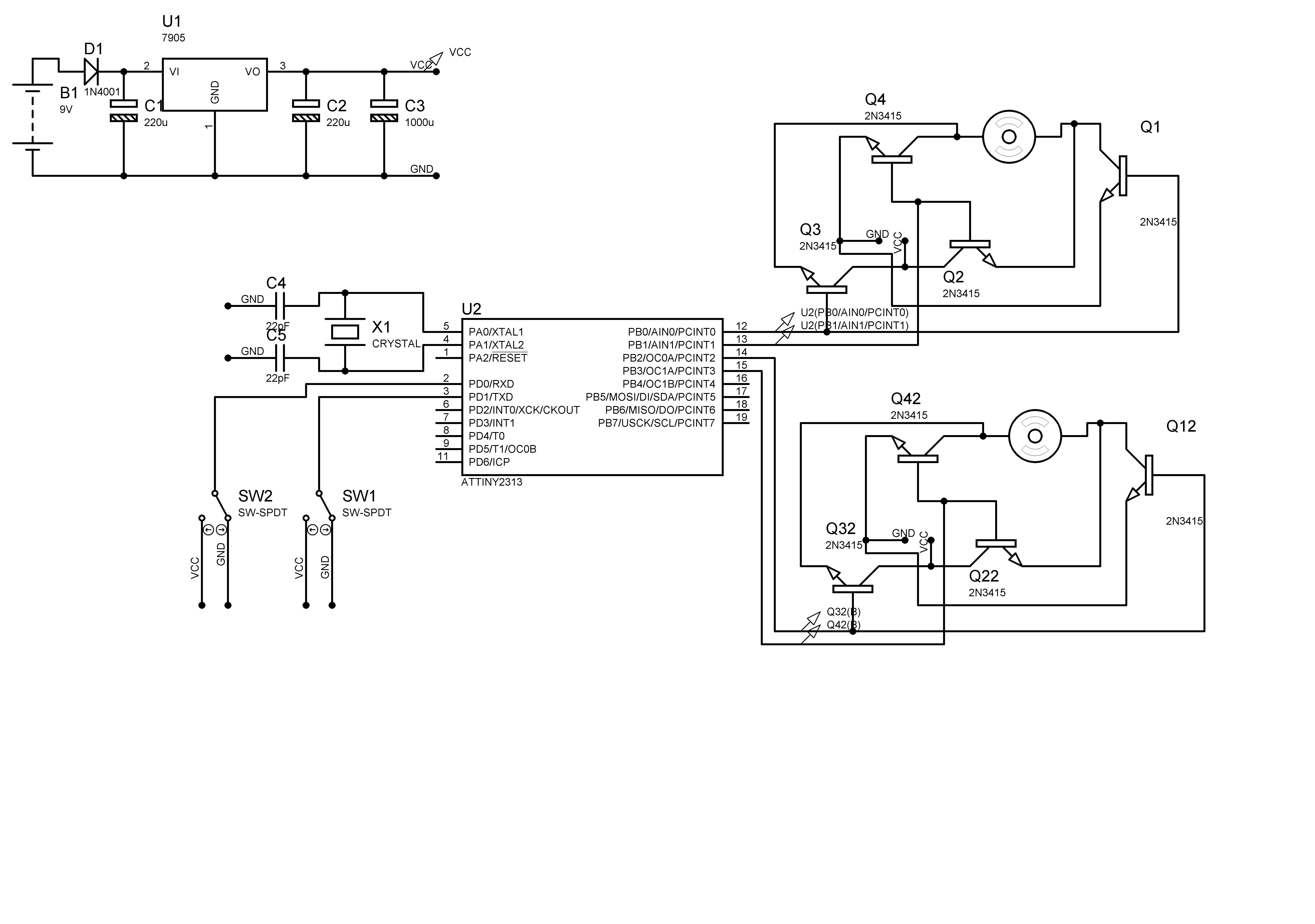
я не физик абсолютно, учусь на инженера АСУ а у нас даже толковой электротехники не было, не то что схемотехники. и почему именно Q1 и Q4, ведь базы завязаны параллельно...
работу алгоритма.
просто не могу найти достаточно хорошую книгу, которая начинает с азов. и не только по электронике - программирование в том числе, большинство авторов считает что раз они понимают как устроена та или иная область науки (электроника ли, программирование) - то понимать должны все 


E1ik`Tr0nik писал(а):и почему именно Q1 и Q4, ведь базы завязаны параллельно...
(учитесь рисовать понятно, хотя бы для себя) насколько я понял, это Н-мост...тогда транзисторы не должны быть все одной(npn) структуры...половина должна быть PNP...
просто из упрямства решил не брать готовые драйвер-микросхемы а собрать свой на основе знания работы NPN транзисторов
. сейчас вот почитаю Хорвист-Хилла (уже нашел, прикольно написано) и сменю на PNP... думаю половина этих кривых развязок уберется... Просто я как программист - индус, ну и судя по всему это не метод программирования а стиль жизни
)не надо расчитывать. Просто поставьте от 200 до 500 Ом.E1ik`Tr0nik писал(а):1. эм... а как номиналы рассчитать?
ага, окружу, прочитал про Н-мост
давно подобную искалВернуться в Электроника, электротехника
Сейчас этот форум просматривают: нет зарегистрированных пользователей и гости: 0