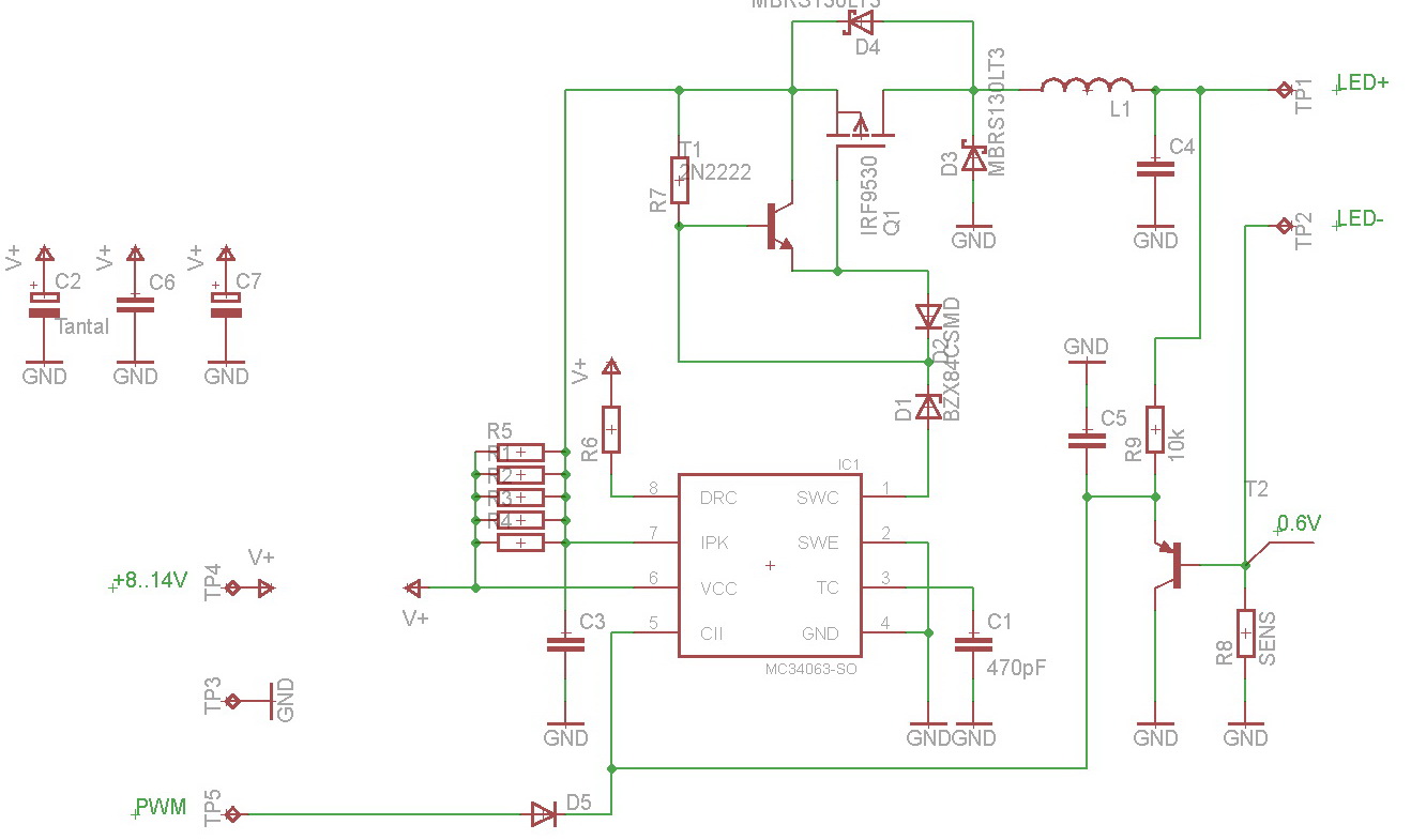
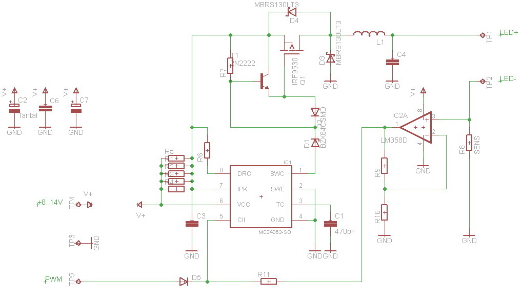
Типы и номиналы пока от балды, просто принцип.
Может до завтра кто чего подскажет подправить? Да и просто свежим глазом взглянуть не помешает...

Диоды будут Едисон KLC8, 2 штуки последовательно. Ток думаю гнать 0.7-1А.
Транзистор в ОС стоит для снижения падения на шунте до 0.6В (или 0.2В для германия)



