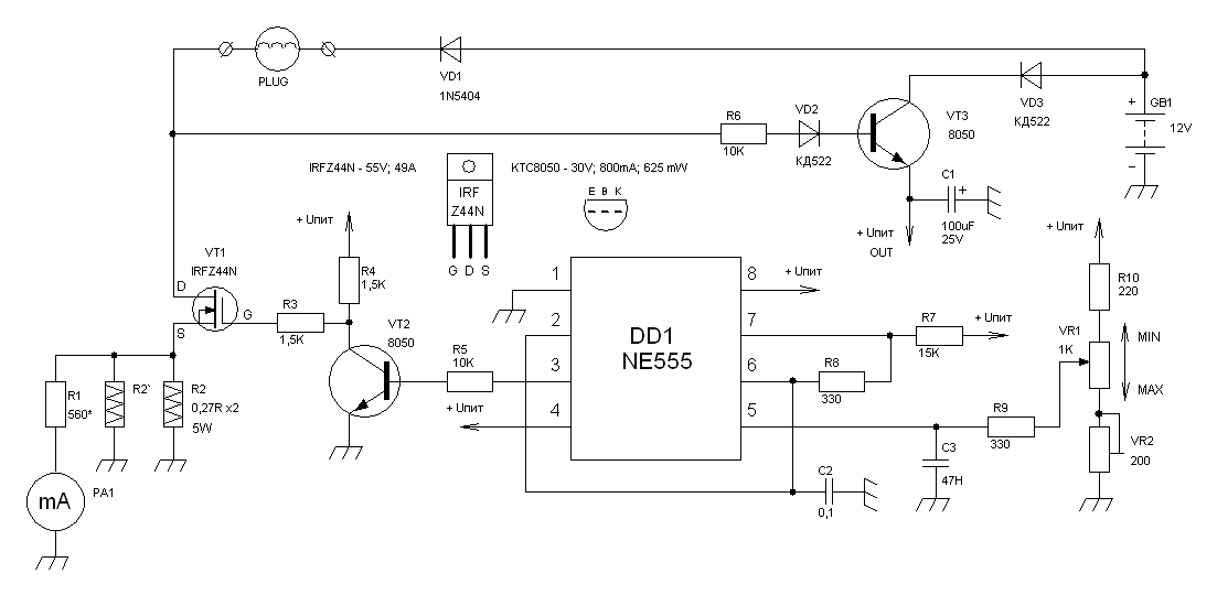
Привет всем. Хочу спросить совета по поводу схемы ШИМа для накала свечи. Для начала там есть кондюк 47Н, не совсем понимаю какой номинал это. И вообще подскажите имеет смысл данная схема? Какие есть спорные моменты? Вообще схема с сайта моделистов, они ей греют свечку в своих калильных двигателях. А я хочу питать свечу накала от камаза для дизельной печки от Татры.
Сылка на источник:
Свеча: 1102.3740, 19В, 0.4 Ом


