Опять о контроллере ШД (униполярный, 3А)

Резисторы, транзисторы, конденсаторы, микросборки, чип компоненты ...
Вопросы согласования управляющих модулей с периферией.

Re: Опять о контроллере ШД (униполярный, 3А)

Сообщение Victorovych » 28 окт 2009, 20:49

Duhas писал(а):на практике опять же работало и не жужжало ) без шунтирующих обмотки диодов...

Каким напряжением питал шаговик и на какое ключи были рассчитаны?
Аватара пользователя
Victorovych
 
Сообщения: 491
Зарегистрирован: 20 сен 2007, 11:44
Откуда: Харьков
Skype: Victorovych_FF
прог. языки: ASM
ФИО: Иван ВикторОвич

Re: Опять о контроллере ШД (униполярный, 3А)

Сообщение Duhas » 28 окт 2009, 20:51

питание было несколько больше 30 вольт.. в пределах 40.. ключи щас вспомню .. ирф7103 - 50В
«Как сердцу выразить себя? … Мысль изреченная есть ложь!»
В этом мире меня подводит доброта и порядочность...
"двое смотрят в лужу, один видит лужу, другой отраженные в ней звезды"
Аватара пользователя
Duhas
 
Сообщения: 6338
Зарегистрирован: 15 сен 2007, 13:03
Откуда: Красноярск
прог. языки: ASM(МК), C(PC)
ФИО: Гагарский Андрей Александрович

Re: Опять о контроллере ШД (униполярный, 3А)

Сообщение Victorovych » 28 окт 2009, 21:02

Движок нагружал?
Аватара пользователя
Victorovych
 
Сообщения: 491
Зарегистрирован: 20 сен 2007, 11:44
Откуда: Харьков
Skype: Victorovych_FF
прог. языки: ASM
ФИО: Иван ВикторОвич

Re: Опять о контроллере ШД (униполярный, 3А)

Сообщение Duhas » 28 окт 2009, 21:06

в том числе... но в основном так крутился.. нагружал до потери шага на низкой скорости... но так он работал мб с минуту... нагрева особого не замечено было...
«Как сердцу выразить себя? … Мысль изреченная есть ложь!»
В этом мире меня подводит доброта и порядочность...
"двое смотрят в лужу, один видит лужу, другой отраженные в ней звезды"
Аватара пользователя
Duhas
 
Сообщения: 6338
Зарегистрирован: 15 сен 2007, 13:03
Откуда: Красноярск
прог. языки: ASM(МК), C(PC)
ФИО: Гагарский Андрей Александрович

Re: Опять о контроллере ШД (униполярный, 3А)

Сообщение Victorovych » 28 окт 2009, 21:12

Репу чесать надо :D
Аватара пользователя
Victorovych
 
Сообщения: 491
Зарегистрирован: 20 сен 2007, 11:44
Откуда: Харьков
Skype: Victorovych_FF
прог. языки: ASM
ФИО: Иван ВикторОвич

Re: Опять о контроллере ШД (униполярный, 3А)

Сообщение Duhas » 28 окт 2009, 21:13

я хз, мб магия какая) отключил ШИМ и сжег ирф3205 )) в тот же вечер )
«Как сердцу выразить себя? … Мысль изреченная есть ложь!»
В этом мире меня подводит доброта и порядочность...
"двое смотрят в лужу, один видит лужу, другой отраженные в ней звезды"
Аватара пользователя
Duhas
 
Сообщения: 6338
Зарегистрирован: 15 сен 2007, 13:03
Откуда: Красноярск
прог. языки: ASM(МК), C(PC)
ФИО: Гагарский Андрей Александрович

Re: Опять о контроллере ШД (униполярный, 3А)

Сообщение Michael_K » 28 окт 2009, 21:17

Имхо, не работает он как стабилитрон.
Почему - писал уже - из-за индуктивной связи обмоток.
Поэтому и будет жужжать и не рыпаться особо.
Аватара пользователя
Michael_K
 
Сообщения: 6028
Зарегистрирован: 07 окт 2009, 00:29
Откуда: СПб

Re: Опять о контроллере ШД (униполярный, 3А)

Сообщение Master » 16 ноя 2009, 03:16

Вот щас случайно нашел. Может уже поздно, но тут были жаркие споры по поводу стабилитрона и диодов.
Т. Кенио
Шаговые двигатели и их микропроцессорные системы управления.
Вложения
shagowie_motori.rar
Собственно сама книга
(2.68 МиБ) Скачиваний: 10
.JPG
Аватара пользователя
Master
 
Сообщения: 4468
Зарегистрирован: 21 дек 2006, 19:56
Откуда: Украина, г.Одесса
прог. языки: Delphi и С

Re: Опять о контроллере ШД (униполярный, 3А)

Сообщение Duhas » 16 ноя 2009, 10:52

спор был о работе паразитного диоде мосфетов в режиме стабилитрона...
«Как сердцу выразить себя? … Мысль изреченная есть ложь!»
В этом мире меня подводит доброта и порядочность...
"двое смотрят в лужу, один видит лужу, другой отраженные в ней звезды"
Аватара пользователя
Duhas
 
Сообщения: 6338
Зарегистрирован: 15 сен 2007, 13:03
Откуда: Красноярск
прог. языки: ASM(МК), C(PC)
ФИО: Гагарский Андрей Александрович

Re: Опять о контроллере ШД (униполярный, 3А)

Сообщение seraf » 12 апр 2010, 00:37

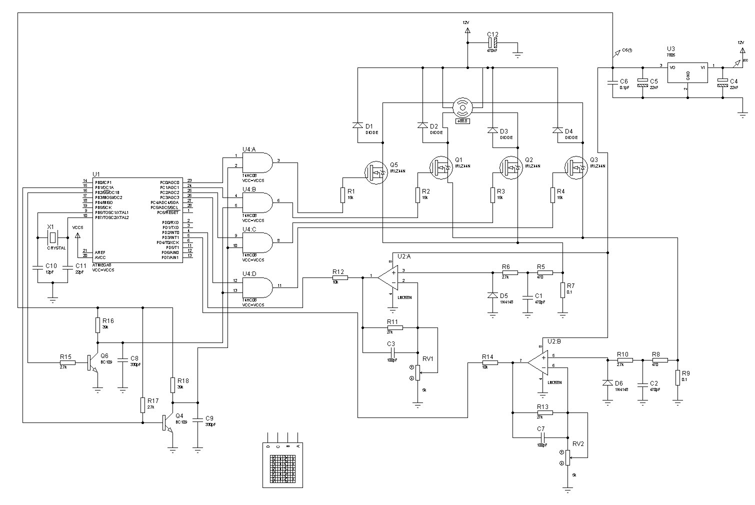
Вот, эмулирую схему из первого поста (не один в один). Когда запитываю LM358N (U2) от 7805(U3), на выходе 7805 получается 9В вместо 5, и чем больше подавать на двигатель, тем больше получается на 7805. Что не правильно? Ведь от туда ещё мегу питать, а там 9В..

unipolar_mega.zip
(25.4 КиБ) Скачиваний: 0


[оффтоп] Ни как не могу догнать, как можно в протеусе обозвать контакт(vire) и потом подключать к нему другие vire не соединяя карандашом (типа как питание можно настроить (в меню PowerRails) , а потом просто писать имя )
seraf
 
Сообщения: 50
Зарегистрирован: 18 сен 2009, 15:46
Откуда: Ростов-на-Дону

Re: Опять о контроллере ШД (униполярный, 3А)

Сообщение seraf » 12 апр 2010, 16:06

Люди помогите!
seraf
 
Сообщения: 50
Зарегистрирован: 18 сен 2009, 15:46
Откуда: Ростов-на-Дону

Re: Опять о контроллере ШД (униполярный, 3А)

Сообщение avr123.nm.ru » 12 апр 2010, 17:57

Схема в виде рисунка наверняка ускорила бы помощь.

У С12 на источнике питания укажите напругу какую нибудь - +6V например - а то щас это к питанию МК подключено и через диоды у мотора накачивает напругу.
Читайте !
Аватара пользователя
avr123.nm.ru
отсылающий читать курс
 
Сообщения: 14195
Зарегистрирован: 06 ноя 2005, 04:18
Откуда: Москва

Re: Опять о контроллере ШД (униполярный, 3А)

Сообщение seraf » 12 апр 2010, 19:53

На мотор хочу подавать 12в.
а то щас это к питанию МК подключено и через диоды у мотора накачивает напругу.

Диоды (D1-D4) отключал, ничего из обсуждаемого не изменилось. На питание мк идет 5v от другой рельсы. Как в протеусе подключить питание мк (скрытый пин) к выходу 7805 я не понял.

unipolar_mega.gif
Последний раз редактировалось seraf 12 апр 2010, 19:56, всего редактировалось 1 раз.
seraf
 
Сообщения: 50
Зарегистрирован: 18 сен 2009, 15:46
Откуда: Ростов-на-Дону

Re: Опять о контроллере ШД (униполярный, 3А)

Сообщение Duhas » 12 апр 2010, 19:56

резисторы в затворах 15к О_о...
«Как сердцу выразить себя? … Мысль изреченная есть ложь!»
В этом мире меня подводит доброта и порядочность...
"двое смотрят в лужу, один видит лужу, другой отраженные в ней звезды"
Аватара пользователя
Duhas
 
Сообщения: 6338
Зарегистрирован: 15 сен 2007, 13:03
Откуда: Красноярск
прог. языки: ASM(МК), C(PC)
ФИО: Гагарский Андрей Александрович

Re: Опять о контроллере ШД (униполярный, 3А)

Сообщение seraf » 12 апр 2010, 20:07

unipolar_mega.gif


вопрос открыт
seraf
 
Сообщения: 50
Зарегистрирован: 18 сен 2009, 15:46
Откуда: Ростов-на-Дону

Пред.След.

Вернуться в Электроника, электротехника

Кто сейчас на конференции

Сейчас этот форум просматривают: нет зарегистрированных пользователей и гости: 2