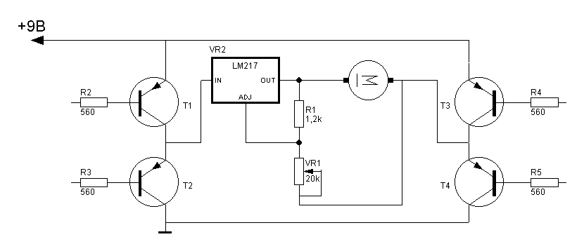
Очень понадобился стабилизатор для двигателя на 3В.
Главное условие чтобы платка была отдельной и очень маленькой.
Порылся по инету, по журналам. Вот что подобрал.
Пока не проверял. Может подскажете - это вообще пойдет? Или какое у вас варианты.
Двигатель на 3В, ток 0,5А. Входящее напряжение 6..9В.
