Посоветуйте схему видеопредатчика (видеосендер)

Резисторы, транзисторы, конденсаторы, микросборки, чип компоненты ...
Вопросы согласования управляющих модулей с периферией.

Посоветуйте схему видеопредатчика (видеосендер)

Сообщение EdGull » 28 авг 2009, 10:59

Посоветуйте схему видеопередатчика для обычной китайской аналоговой видеокамеры для приема на обычный телевизор или видеотюнер платы видеозахвата.
Радиус действия - квартира.
Очень сильно желательно на SMD комплектующих и с минимальными настройками в железе, в смысле катушки всякие мотать и настраивать жутко не хочется.
Аватара пользователя
EdGull
 
Сообщения: 10211
Зарегистрирован: 28 дек 2004, 20:33
Откуда: Тольятти
Skype: Ed_Gull
прог. языки: Bascom AVR Basic
ФИО: Гуль Эдуард Викторович

Re: Посоветуйте схему видеопредатчика

Сообщение RedDrag » 28 авг 2009, 11:46

есть готовое решение называется радионяня..и паять ничего не надо.. могу даже цену сказать по москве и где купить, только боюсь будет звучать как реклама...
RedDrag
 
Сообщения: 37
Зарегистрирован: 10 окт 2007, 23:22

Re: Посоветуйте схему видеопредатчика

Сообщение EdGull » 28 авг 2009, 11:52

1. не боись не будет, если что скажешь что я разорешил :D
2. если стоиомость дешевле 500р. то пиши где и почем
2. боюсь что стоимость комплектующих на порядок дешевле готовой радионяни
Аватара пользователя
EdGull
 
Сообщения: 10211
Зарегистрирован: 28 дек 2004, 20:33
Откуда: Тольятти
Skype: Ed_Gull
прог. языки: Bascom AVR Basic
ФИО: Гуль Эдуард Викторович

Re: Посоветуйте схему видеопредатчика

Сообщение =DeaD= » 28 авг 2009, 11:58

Вот чего я видел:
http://www.radioland.net.ua/sxemaid-466.html

Добавлено спустя 2 минуты 46 секунд:
Там же: http://www.radioland.net.ua/sxemaid-467.html
Проект [[Open Robotics]] - Универсальные модули для построения роботов
Аватара пользователя
=DeaD=
 
Сообщения: 24218
Зарегистрирован: 06 окт 2004, 18:01
Откуда: Ебург
прог. языки: C++ / PHP / 1C
ФИО: Антон Ботов

Re: Посоветуйте схему видеопредатчика

Сообщение RedDrag » 28 авг 2009, 13:09

у меня на сайте цены конечно не 500 р (хотя такую китайскую где то можно купить) но она не законная так как на телевизионной частоте работает, а вам это надо? там же на сайте можно вопрос задать в форуме(если хотите, что бы я подробнее рассказал) кратко самая дешевая от 3500.. :oops: кстати схемы преведенные выше тоже не совсем законны :oops:
RedDrag
 
Сообщения: 37
Зарегистрирован: 10 окт 2007, 23:22

Re: Посоветуйте схему видеопредатчика

Сообщение Myp » 28 авг 2009, 13:16

возьми приставку дэнди, разбери и сделай также как там :)
или можно найти где этих старых приставок много и купить их оптом)))
<telepathmode>На вопросы отвечает Бригадир Телепатов!</telepathmode>
Всё уже придумано до нас!
Аватара пользователя
Myp
скрытый хозяин вселенной :)
 
Сообщения: 18018
Зарегистрирован: 18 сен 2006, 12:26
Откуда: Тверь по прозвищу Дверь
прог. языки: псевдокод =) сила в алгоритме!
ФИО: глубокоуважаемый Фёдор Анатольевич

Re: Посоветуйте схему видеопредатчика

Сообщение -= Александр =- » 28 авг 2009, 13:37

Это ТВ-модулятор называется. Я когда-то такой делал, но давно очень, щас вряд-ли что-то вспомню.
Кстати можно заюзать модулятор от старого видака. Только усилитель ВЧ на выходе поставить и с антенной согласовать. Будет красиво: железная такая коробочка, один транзистор и кондер к антенне.
Ниндзя - круче всех. Они умеют ходить по воде, делить на ноль и угадывать шаффл в АйПоде.
Аватара пользователя
-= Александр =-
Мастер Самоделкин
 
Сообщения: 3678
Зарегистрирован: 11 окт 2004, 19:20
Откуда: Россия, СПб
прог. языки: C/C++, Python, asm
ФИО: Курмис Александр Андреевич

Re: Посоветуйте схему видеопредатчика

Сообщение =DeaD= » 28 авг 2009, 14:14

RedDrag писал(а):кстати схемы преведенные выше тоже не совсем законны :oops:

Схемы не могут быть незаконны :) нет закона запрещающего схемы :P
Проект [[Open Robotics]] - Универсальные модули для построения роботов
Аватара пользователя
=DeaD=
 
Сообщения: 24218
Зарегистрирован: 06 окт 2004, 18:01
Откуда: Ебург
прог. языки: C++ / PHP / 1C
ФИО: Антон Ботов

Re: Посоветуйте схему видеопредатчика

Сообщение EdGull » 28 авг 2009, 15:02

1. меня законность в данном случае мало интересует
2. а без намотки и регулировки катушек никак не обойтись? Например на каком нибудь ПАВ-резонаторе с печатной катушкой

Добавлено спустя 11 минут 49 секунд:
вот что нашел
http://www.gnativ.ru/videotransmitter1.html

Добавлено спустя 31 минуту 54 секунды:
вот еще нашел
http://vrtp.ru/index.php?showtopic=3035&st=40

post-26-1161610288.jpg

post-26-1161691790.jpg
post-26-1161691790.jpg (13.21 КиБ) Просмотров: 4663


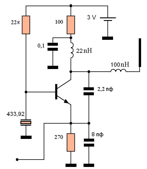
содран один в один с модуля RT4-422,92 фирмы Telecontrolli. Номиналы изменять не нужно. Единственное это разистор в эмиттере транзистора желательно поставить подстроечный и на средний вывод подавать сигнал. Данный девайс обеспечивал при трех вольтах прием по комнате и в соседней тоже. Качество картинки очень хорошее.
Аватара пользователя
EdGull
 
Сообщения: 10211
Зарегистрирован: 28 дек 2004, 20:33
Откуда: Тольятти
Skype: Ed_Gull
прог. языки: Bascom AVR Basic
ФИО: Гуль Эдуард Викторович

Re: Посоветуйте схему видеопредатчика

Сообщение =DeaD= » 28 авг 2009, 15:15

Красота! Звук только не передает получается?
Проект [[Open Robotics]] - Универсальные модули для построения роботов
Аватара пользователя
=DeaD=
 
Сообщения: 24218
Зарегистрирован: 06 окт 2004, 18:01
Откуда: Ебург
прог. языки: C++ / PHP / 1C
ФИО: Антон Ботов

Re: Посоветуйте схему видеопредатчика

Сообщение EdGull » 28 авг 2009, 15:17

мне звук нафиг не нужен.
Аватара пользователя
EdGull
 
Сообщения: 10211
Зарегистрирован: 28 дек 2004, 20:33
Откуда: Тольятти
Skype: Ed_Gull
прог. языки: Bascom AVR Basic
ФИО: Гуль Эдуард Викторович

Re: Посоветуйте схему видеопредатчика (видеосендер)

Сообщение EdGull » 30 авг 2009, 15:39

вот что у них в итоге получилось
http://vrtp.ru/index.php?act=categories ... ticle=1667

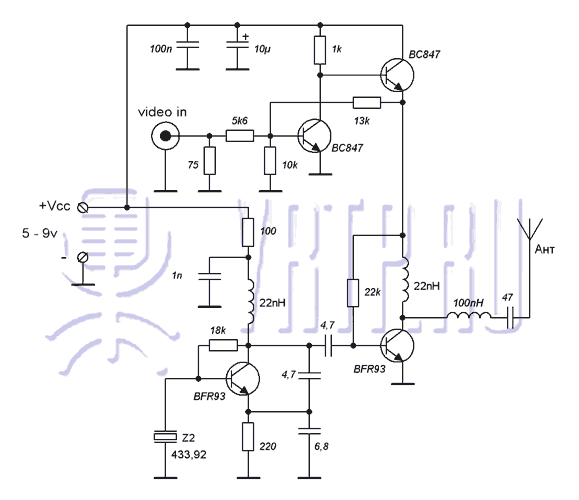
Усовершенствованый вариант видеожука на ПАВе. Работает на частоте 433,92МГц. (59й канал). С исправными деталями не требует настройки. Напряжения питания 5 - 9 вольт. При изменении напряжения картинка практически не изменяется. Передатчик одинаково хорошо работал, с DVD проигрывателем, декодером цифрового ТВ и двумя камерами - цветной и чернобелой. Стабильность изображения сохраняется при уменьшении напряжения до 4,5 вольт. Оптимальное напражение 7вольт. Влияние рук на антенну, питающие провода и сигнальный кабель, не сказывается на картинку. Дальность зависит от чувствительности телевизора и от приемной антенны.
Передающая антенна -17см штырь.

1667_CH_59_VIDEO_TRANSMITTER__434_MHz_.GIF

1667_20x20.GIF
1667_20x20.GIF (9.52 КиБ) Просмотров: 4592

1667_ch_59.jpg


Файл печатной платы.
1667_CH.zip
(19.85 КиБ) Скачиваний: 11
Аватара пользователя
EdGull
 
Сообщения: 10211
Зарегистрирован: 28 дек 2004, 20:33
Откуда: Тольятти
Skype: Ed_Gull
прог. языки: Bascom AVR Basic
ФИО: Гуль Эдуард Викторович

Re: Посоветуйте схему видеопредатчика (видеосендер)

Сообщение Myp » 30 авг 2009, 19:45

а оно разве на телевизор ловится?
433 мГц
<telepathmode>На вопросы отвечает Бригадир Телепатов!</telepathmode>
Всё уже придумано до нас!
Аватара пользователя
Myp
скрытый хозяин вселенной :)
 
Сообщения: 18018
Зарегистрирован: 18 сен 2006, 12:26
Откуда: Тверь по прозвищу Дверь
прог. языки: псевдокод =) сила в алгоритме!
ФИО: глубокоуважаемый Фёдор Анатольевич

Re: Посоветуйте схему видеопредатчика (видеосендер)

Сообщение galex1981 » 30 авг 2009, 20:19

Ловится...
if(!Operate) Read(pDatasheet);
Аватара пользователя
galex1981
 
Сообщения: 4363
Зарегистрирован: 04 дек 2008, 22:44
Откуда: Камышин
Skype: galk-aleksandr1
прог. языки: Kotlin, Java, C, C++, Assm, BasCom, VB, php
ФИО: Галкин Александр Владимирович

Re: Посоветуйте схему видеопредатчика (видеосендер)

Сообщение Myp » 02 сен 2009, 16:02

ух ты

и что прям можно взять готовый передатчик на 433 и через него видеосигнал на телек гнать? (у меня есть передатчик маленький, как раз на SAW 433 )
или там что-то доп особенное надо мутить?
<telepathmode>На вопросы отвечает Бригадир Телепатов!</telepathmode>
Всё уже придумано до нас!
Аватара пользователя
Myp
скрытый хозяин вселенной :)
 
Сообщения: 18018
Зарегистрирован: 18 сен 2006, 12:26
Откуда: Тверь по прозвищу Дверь
прог. языки: псевдокод =) сила в алгоритме!
ФИО: глубокоуважаемый Фёдор Анатольевич

След.

Вернуться в Электроника, электротехника

Кто сейчас на конференции

Сейчас этот форум просматривают: нет зарегистрированных пользователей и гости: 3