ни чегосебе, я свой долгострой откапал!
вопрос у меня,
есть схемы типа такой:
тут с питанием управляющей части вроде все понятно, 220 режем резистором и стабилитроном, или конденсатором и резистором + стабилитрон. Пульсации сглаживаем емкостью, и пользуемся постоянкой.
есть схемы дипа диммера ставятся вместо выключателя:

- диммер
откуда в последнем варианте берется питание на управляющую часть при максимлаьной яркости, по идее все что падает на тиристоре и все, это около 0,6 вольта или больше? Хотя схемы собираются на микросхемах и наверняка требуется около 5 вольт.
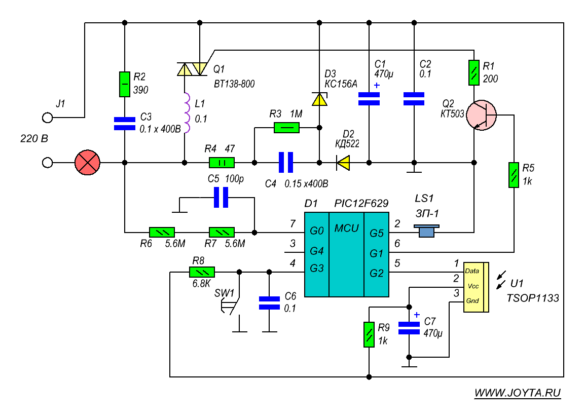
Добавлено спустя 22 минуты 25 секунд:Re: расчет цепей автомата уличного освещения на транзисторахк примеру такая схема диммера:
откуда тут 5 вольт для МК берется? Сам выпрямитель понятен, но будет ли там 5 вольт?