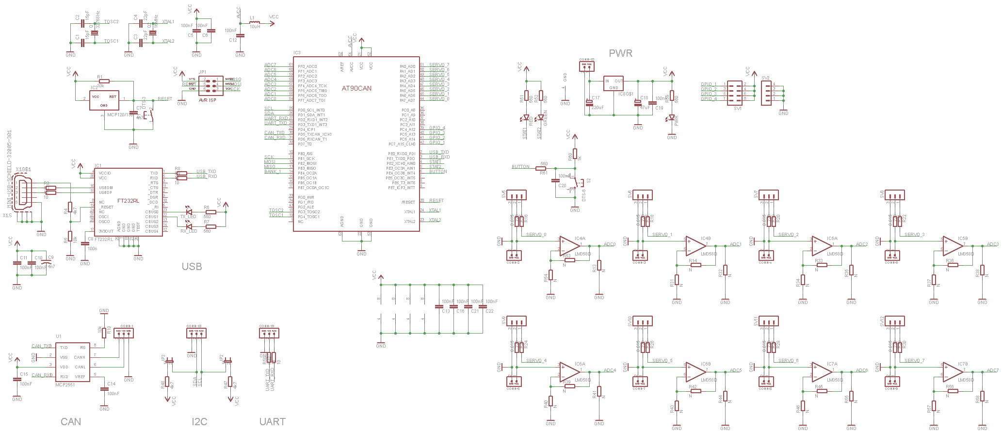
RoboTok писал(а):Конечно вы правы, но я придерживаюсь принципа, что чем больше осталось меди на плате тем лучше !
Тем более хуже не будет точно.
Хорошо, я попробую залить основные участки медью, посмотрим.
RoboTok писал(а):Кварцы есть SMD, посмотрите какие я ставил кварцы.
Но у меня большие, можно поставить ещё меньше с выводами для заземления корпуса.
Они толстоваты, я ставил вначале smd кварц, но как показала моя практика - обычный выводной
так же удобен.
RoboTok писал(а):Кажется, что МК потребляет мало и можно и не делать дорожки толстые, но зато пиковые потребления у него большие и он шумит хорошо в линию.
Поэтому ставят много блокировочных конденсаторов близко у ног питания МК и всех цифровых ИС !
Да, это у меня сделано, если посмотреть на схему, можно заметить множество конденсаторов на 100nF, которые я располагал у корпусов микросхем
ЗЫ: и давайте на Ты







