roboforum.ru

Технический форум по робототехнике.

Этот ультразвуковой измеритель кто нибудь делал ?

Резисторы, транзисторы, конденсаторы, микросборки, чип компоненты ...
Вопросы согласования управляющих модулей с периферией.

Re: Этот ультразвуковой измеритель кто нибудь делал ?

Сообщение EdGull » 11 окт 2008, 13:07

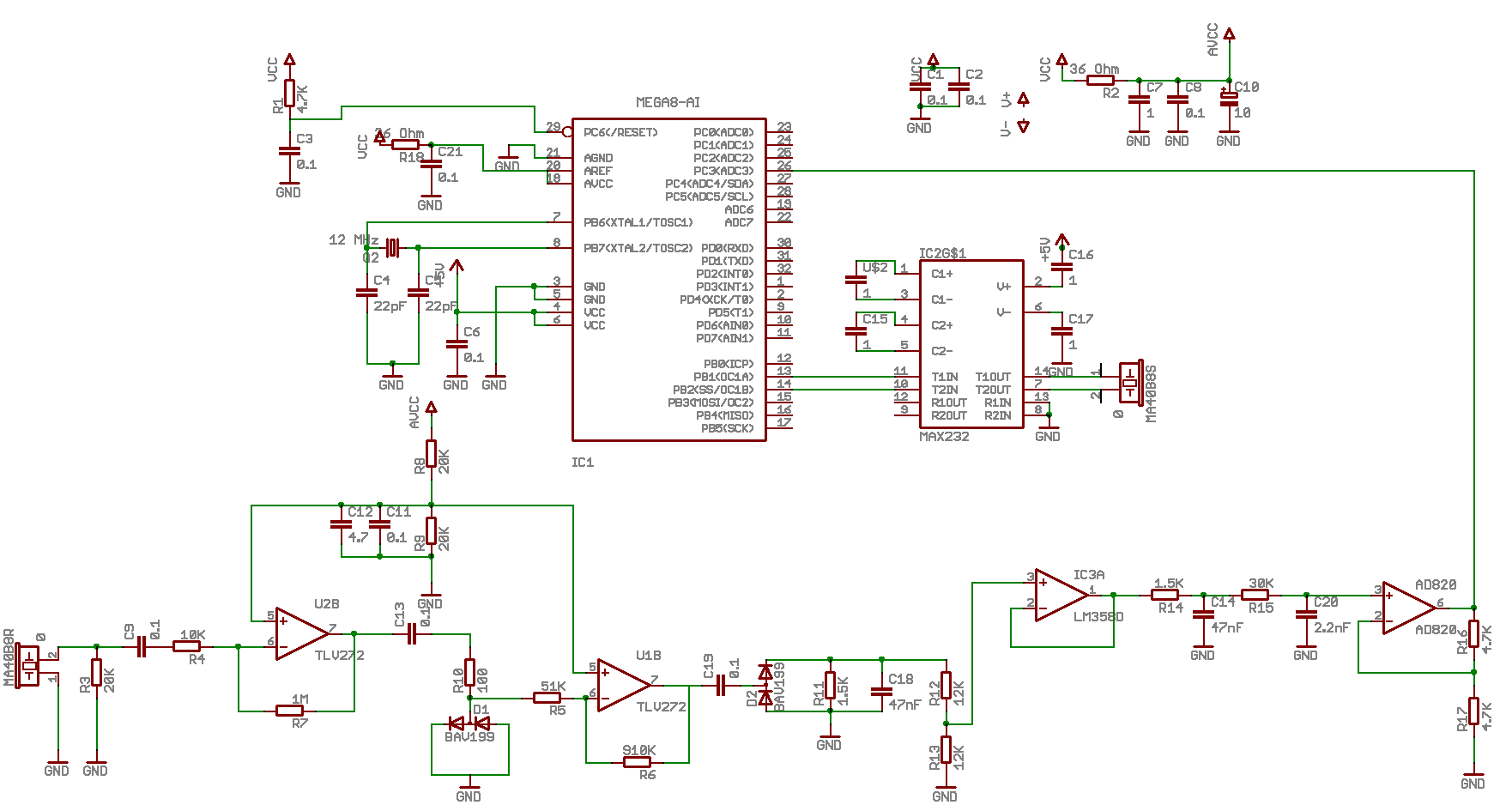
Короче, я уже даже схему накидал
viewtopic.php?f=64&t=4688#p67763
Аватара пользователя
EdGull
 
Сообщения: 10211
Зарегистрирован: 28 дек 2004, 20:33
Откуда: Тольятти
Skype: Ed_Gull
прог. языки: Bascom AVR Basic
ФИО: Гуль Эдуард Викторович

Re: Этот ультразвуковой измеритель кто нибудь делал ?

Сообщение steel_monkey » 11 окт 2008, 14:11

Очень не советую использовать этот датчик. Единственная его фищка- влагозащитный. По даташиту, у него чувсвительность на 20 дБ ниже, чем у МА40B8R/S , и звуковое давление на 20 дБ меньше. От трех вольт есть шанс не услышать вообще ничего :D
С сонаром я бы так не торопился на Вашем месте. Я с ним уже полгода вожусь ( не очень правда плотно), но к примерно желаемой схеме только щас подошел. Кстатати, чтобы обрабатывать данные, лучше 88-ую мегу ставить (если напряжение питания позволяет), так как без кварца автокалибровать придется, на коммуникацию код нужен и еще на обработку. Плюс еще РАМы на обработку надо не жалеть.

Сори за кварц. Тогда автокалибровка отпадает.

Если будет время, могу сделать прототип этой схемы ( не уверен, есть ли точно необходимые емкости. Примерно нужные есть). Хочется посмотреть, как работает аналоговая часть.
Аватара пользователя
steel_monkey
 
Сообщения: 346
Зарегистрирован: 14 июл 2007, 23:38
Откуда: SPb
прог. языки: немного албанский

Re: Этот ультразвуковой измеритель кто нибудь делал ?

Сообщение Tracer » 20 окт 2008, 01:11

EdGull писал(а):Короче, я уже даже схему накидал
viewtopic.php?f=64&t=4688#p67763

Эд, у тебя Д1 и Д2 так действительно включены?
Аватара пользователя
Tracer
 
Сообщения: 195
Зарегистрирован: 24 ноя 2004, 12:36
Откуда: Харьков

Re: Этот ультразвуковой измеритель кто нибудь делал ?

Сообщение EdGull » 20 окт 2008, 09:07

я еще не собирал, но а что тебя смущает?
Аватара пользователя
EdGull
 
Сообщения: 10211
Зарегистрирован: 28 дек 2004, 20:33
Откуда: Тольятти
Skype: Ed_Gull
прог. языки: Bascom AVR Basic
ФИО: Гуль Эдуард Викторович

Re: Этот ультразвуковой измеритель кто нибудь делал ?

Сообщение steel_monkey » 21 окт 2008, 01:49

Вроде все работает.
Кстати, косяк еще может быть в следующем- BAV 99 это обычный кремний, а BAT 54- Шоттки. Можно попробовать в ограничитель поставить обычные 4148, а в выпрямитель Шоттки- будет лучше. Возможно, поэтому амплитуда и упала.
Tracer , тоже собираешь?
Аватара пользователя
steel_monkey
 
Сообщения: 346
Зарегистрирован: 14 июл 2007, 23:38
Откуда: SPb
прог. языки: немного албанский

Re: Этот ультразвуковой измеритель кто нибудь делал ?

Сообщение EdGull » 21 окт 2008, 08:06

УЗ-капсули какие ставил?
Аватара пользователя
EdGull
 
Сообщения: 10211
Зарегистрирован: 28 дек 2004, 20:33
Откуда: Тольятти
Skype: Ed_Gull
прог. языки: Bascom AVR Basic
ФИО: Гуль Эдуард Викторович

Re: Этот ультразвуковой измеритель кто нибудь делал ?

Сообщение steel_monkey » 21 окт 2008, 22:46

Я же сто раз уже сказал :D . МА40B8R и МА40B8S. У Вас в магазине почти такие же- такое же звуковое давление и чувствительность, но пошире диаграмма и ниже допустимое напряжение на передатчике ( 40 против 20 Вольт).
Аватара пользователя
steel_monkey
 
Сообщения: 346
Зарегистрирован: 14 июл 2007, 23:38
Откуда: SPb
прог. языки: немного албанский

Re: Этот ультразвуковой измеритель кто нибудь делал ?

Сообщение Tracer » 21 окт 2008, 23:34

steel_monkey писал(а):Tracer , тоже собираешь?


Ага 8)
Только "смотрю" двумя ушами. :D
Аватара пользователя
Tracer
 
Сообщения: 195
Зарегистрирован: 24 ноя 2004, 12:36
Откуда: Харьков

Re: Этот ультразвуковой измеритель кто нибудь делал ?

Сообщение steel_monkey » 22 окт 2008, 01:54

А в чем плюс? У меня сейчас излучатель и приемник смотаны скотчем практически вплонтую, но есть расстройка по углам. Так вот с их диаграммой, эта расстройки ощутимо влияет на уровень сигнала. То есть тогда надо диаграммы подбирать, чтобы работало нормально.
Аватара пользователя
steel_monkey
 
Сообщения: 346
Зарегистрирован: 14 июл 2007, 23:38
Откуда: SPb
прог. языки: немного албанский

Re: Этот ультразвуковой измеритель кто нибудь делал ?

Сообщение Tracer » 23 окт 2008, 00:49

steel_monkey писал(а):А в чем плюс? .


Идея "убить двух зайцев"
заяц 1й - узкий луч, диаграммы у приемников довольно широкие а пересечение даст то, что нужно.
заяц 2й - определять размещение объекта в пространстве без поворотной платформы (по задержке между ушами)

Кстати спасибо за наводку - все думал как проще импульс в синус превратить - нелинейность в обратной связи ОУ - то что нужно. Хочу излучателю синус (или его подобие подсунуть) - думаю будет лучше, чем бить его по ... фронтами импульсов.
Аватара пользователя
Tracer
 
Сообщения: 195
Зарегистрирован: 24 ноя 2004, 12:36
Откуда: Харьков

Re: Этот ультразвуковой измеритель кто нибудь делал ?

Сообщение steel_monkey » 23 окт 2008, 01:44

А чем синус делать? Это, конечно, идеальный вариант, но, например, в даташитах дано напряжение square wave, то есть предполагается именно меандр. По-моему, ничего лучше макса для раскачки не требуется. Если соединить как по схеме http://www.roboforum.ru/download/file.php?id=5837&mode=view , ток КЗ между выходами передатчиков в противоположном состоянии порядка 12.5 миллиампер. В накачку кондеры побольше с ЭПС поменьше ( сейчас электролиты 47 мкФ впараллель с керамикой 4.7 мкФ - в импульсах напряжение +10 и -10 Вольт просаживаются), буду ставить тантал.
Наконец решил пересобрать схему по нормальному, на одной плате. Причем оба варианта сразу- как нарисовал EdGull, и мою версию. Тогда можно будет сопоставить результаты в реальном времени. Сейчас мой макет больше напоминает образования из слипшихся макарон- четыре платы на проводах, причем одна из них вообще проводом без изоляции сделана. Есть все детали кроме быстрого операционника, который собираюсь ставить в мой вариант- чесно говоря, сильная нелинейность в ОС не устраивает - потеряется амплитуда импульса, то есть размер объекта знать не будешь. Вкупе с кучей отражений и переотражений в условиях квартиры, какая бы то ни было обработка результатов ( выбор объекта, слежение), становится невозможной. У меня поставлен ограничитель амплитуды пассивный, но сейчас он работает слабо- опер медленный, усиление не очень большое, и сигнал почти не открывает диоды. Хочу чуть поднять усиление, так как в нынешнем варианте схема сильно проигрывает Эдгуловской в чувствительности, при раскачке ногами контроллера сигнал еле виден. Зато можно оценить размер объекта по величине сигнала.
А вот какой вариант нужен для массового изготовления не представляю. Одновременное сравнение должно показать.

Собрал еще преобразователь та МС-шке, но он уж больно большого кондера требует.
Аватара пользователя
steel_monkey
 
Сообщения: 346
Зарегистрирован: 14 июл 2007, 23:38
Откуда: SPb
прог. языки: немного албанский

Re: Этот ультразвуковой измеритель кто нибудь делал ?

Сообщение Duhas » 23 окт 2008, 06:51

для массовости нужна схема некритичная к настройке и разбросу параметров...
«Как сердцу выразить себя? … Мысль изреченная есть ложь!»
В этом мире меня подводит доброта и порядочность...
"двое смотрят в лужу, один видит лужу, другой отраженные в ней звезды"
Аватара пользователя
Duhas
 
Сообщения: 6338
Зарегистрирован: 15 сен 2007, 13:03
Откуда: Красноярск
прог. языки: ASM(МК), C(PC)
ФИО: Гагарский Андрей Александрович

Re: Этот ультразвуковой измеритель кто нибудь делал ?

Сообщение Digit » 23 окт 2008, 09:02

steel_monkey писал(а):Зато можно оценить размер объекта по величине сигнала.


А величина сигнала не зависит от расстояния? Или получается, что размер можем оценить только при известном расстоянии до объекта?
злой полицейский
Аватара пользователя
Digit
 
Сообщения: 3339
Зарегистрирован: 27 ноя 2004, 00:42
Откуда: совсем Москва
ФИО: Григорий

Re: Этот ультразвуковой измеритель кто нибудь делал ?

Сообщение Duhas » 23 окт 2008, 16:17

в любом случае расстояние определяем по задержке... а амплитуда может говорить либо о размере объекта, либо о его покрытии, имхо.
«Как сердцу выразить себя? … Мысль изреченная есть ложь!»
В этом мире меня подводит доброта и порядочность...
"двое смотрят в лужу, один видит лужу, другой отраженные в ней звезды"
Аватара пользователя
Duhas
 
Сообщения: 6338
Зарегистрирован: 15 сен 2007, 13:03
Откуда: Красноярск
прог. языки: ASM(МК), C(PC)
ФИО: Гагарский Андрей Александрович

Re: Этот ультразвуковой измеритель кто нибудь делал ?

Сообщение steel_monkey » 23 окт 2008, 22:05

По опыту, материал на УЗ влияет достаточно слабо, например подушка отражает не хуже стены. Это вам не ИК.
А вообще делать аналоги не очень интересно. Хочется лучшего 8)
Аватара пользователя
steel_monkey
 
Сообщения: 346
Зарегистрирован: 14 июл 2007, 23:38
Откуда: SPb
прог. языки: немного албанский

Пред.След.

Вернуться в Электроника, электротехника

Кто сейчас на конференции

Сейчас этот форум просматривают: нет зарегистрированных пользователей и гости: 0

cron