roboforum.ru

Технический форум по робототехнике.


Н-мост мощный варианты схем

Резисторы, транзисторы, конденсаторы, микросборки, чип компоненты ...
Вопросы согласования управляющих модулей с периферией.

Re: Н-мост мощный варианты схем

Сообщение RoboTok » 26 июн 2008, 12:49

Ну так я и сделал по этой схеме себе драйвер.
П.С.
Чуть-чуть переделав :lol:
Аватара пользователя
RoboTok
 
Сообщения: 1060
Зарегистрирован: 04 фев 2008, 13:18
Откуда: Москва
прог. языки: PHP

Re: Н-мост мощный варианты схем

Сообщение EdGull » 01 июл 2008, 15:55

кстати, а нет такого варианта схемы чтоб можно были в 12 вольтовом и в 3 вольтовом варианте использовать?
Аватара пользователя
EdGull
 
Сообщения: 10211
Зарегистрирован: 28 дек 2004, 20:33
Откуда: Тольятти
Skype: Ed_Gull
прог. языки: Bascom AVR Basic
ФИО: Гуль Эдуард Викторович

Re: Н-мост мощный варианты схем

Сообщение Duhas » 04 июл 2008, 09:46

при 3-х вольтовом варианте не особо гут использовать мосфеты... они ж не откроются нормально.. преобразину только если делать до 8-10 вольт..
«Как сердцу выразить себя? … Мысль изреченная есть ложь!»
В этом мире меня подводит доброта и порядочность...
"двое смотрят в лужу, один видит лужу, другой отраженные в ней звезды"
Аватара пользователя
Duhas
 
Сообщения: 6338
Зарегистрирован: 15 сен 2007, 13:03
Откуда: Красноярск
прог. языки: ASM(МК), C(PC)
ФИО: Гагарский Андрей Александрович

Re: Н-мост мощный варианты схем

Сообщение EdGull » 04 июл 2008, 09:55

жалко... :(
хотелось бы сделать унивиресальный по питанию Н-мост
Аватара пользователя
EdGull
 
Сообщения: 10211
Зарегистрирован: 28 дек 2004, 20:33
Откуда: Тольятти
Skype: Ed_Gull
прог. языки: Bascom AVR Basic
ФИО: Гуль Эдуард Викторович

Re: Н-мост мощный варианты схем

Сообщение blindman » 04 июл 2008, 10:29

Duhas писал(а):они ж не откроются нормально

У IRF есть мосфеты (IRF7314 и IRF7301 например), которые при напряжении 2.7в имеют сопротивление менее 100 мОм - для маломощных двигателей вполне нормально, если включать по схеме openservo.
Проект [[Open Robotics]] - универсальные модули для построения роботов
Модули Open Robotics можно приобрести в магазине shop.roboforum.ru

Day OFF? You must be pulling my leg! Stop making humor before someone sees you, fool!

Аватара пользователя
blindman
 
Сообщения: 4130
Зарегистрирован: 29 апр 2008, 21:15
Откуда: Хабаровск
прог. языки: C,C++,Assembler,PHP,Javascript,Ruby, SPIN,Java(?)
ФИО: Андрей Юрьевич

Re: Н-мост мощный варианты схем

Сообщение EdGull » 04 июл 2008, 10:34

так на 2 ампера у меня и в миниботе все отлично работает
Аватара пользователя
EdGull
 
Сообщения: 10211
Зарегистрирован: 28 дек 2004, 20:33
Откуда: Тольятти
Skype: Ed_Gull
прог. языки: Bascom AVR Basic
ФИО: Гуль Эдуард Викторович

Re: Н-мост мощный варианты схем

Сообщение Duhas » 04 июл 2008, 11:03

ну до 20-ти можно и универсальный сделать... вопрос нужно ли ? если ставить на минибота, можно сделать разъем какой нить, чтобы туда цеплять мост... мелнький и слабенький и торчать не будет, а если нужно дури побольше, там уж можно и что нить "слонявое" замутить..
«Как сердцу выразить себя? … Мысль изреченная есть ложь!»
В этом мире меня подводит доброта и порядочность...
"двое смотрят в лужу, один видит лужу, другой отраженные в ней звезды"
Аватара пользователя
Duhas
 
Сообщения: 6338
Зарегистрирован: 15 сен 2007, 13:03
Откуда: Красноярск
прог. языки: ASM(МК), C(PC)
ФИО: Гагарский Андрей Александрович

Re: Н-мост мощный варианты схем

Сообщение EdGull » 04 июл 2008, 11:23

если есть возмождность сделать универсальный мост от 3 до 15 вольт, то нефиг зоопарк городить.
Аватара пользователя
EdGull
 
Сообщения: 10211
Зарегистрирован: 28 дек 2004, 20:33
Откуда: Тольятти
Skype: Ed_Gull
прог. языки: Bascom AVR Basic
ФИО: Гуль Эдуард Викторович

Re: Н-мост мощный варианты схем

Сообщение Digit » 04 июл 2008, 12:03

...универсальность - она всегда в ущерб чему-то: КПД, размерам\весу, функциональности, прожорливости.
Мне кажется, что на плате (если разговор о миниботе) надо распаивать миниатюрный мост, заточенный под китайские движки на 3В/300мА. И предусмотреть возможность его отрубания и подпаивания на контактные площадки моста на охренетельное кол-во ампер и безумные напряжения. Тогда получается не в ущерб, т.к. смысл городить мост на 50В\30А, когда ботик маленький, напруга 3В, аккум от сотика и т.п.?
злой полицейский
Аватара пользователя
Digit
 
Сообщения: 3339
Зарегистрирован: 27 ноя 2004, 00:42
Откуда: совсем Москва
ФИО: Григорий

Re: Н-мост мощный варианты схем

Сообщение EdGull » 04 июл 2008, 12:09

а больше ничего и не остается... :pardon:
Аватара пользователя
EdGull
 
Сообщения: 10211
Зарегистрирован: 28 дек 2004, 20:33
Откуда: Тольятти
Skype: Ed_Gull
прог. языки: Bascom AVR Basic
ФИО: Гуль Эдуард Викторович

Re: Н-мост мощный варианты схем

Сообщение EdGull » 22 июл 2008, 20:10

выложил свой вариант Н-мостов 3-12В 48А
viewtopic.php?f=58&t=4219&p=59224#p59224
Аватара пользователя
EdGull
 
Сообщения: 10211
Зарегистрирован: 28 дек 2004, 20:33
Откуда: Тольятти
Skype: Ed_Gull
прог. языки: Bascom AVR Basic
ФИО: Гуль Эдуард Викторович

Re: Н-мост мощный варианты схем

Сообщение avr123.nm.ru » 22 июл 2008, 21:06

EdGull писал(а):выложил свой вариант Н-мостов 3-12В 48А


Я советую максимальный ток для полевиков в 20 % от длительного тока при 25 град.
и напряжение до 70% от напряжения полевика.

Для Н-моста на IRFR3412 это будет ток до 10 А и напряжение до 70 вольт.

Очень привествую питание драйверов 15 вольтами.
Аватара пользователя
avr123.nm.ru
отсылающий читать курс
 
Сообщения: 14195
Зарегистрирован: 06 ноя 2005, 04:18
Откуда: Москва
Предупреждения: -8

Re: Н-мост мощный варианты схем

Сообщение blindman » 06 авг 2008, 16:31

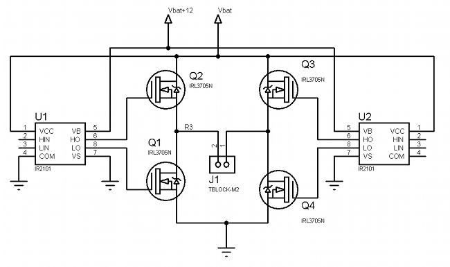
Возможно ли включене IR2101/IR2104 без бутстрапного конденсатора, по такой схеме?
hbridge.png
Проект [[Open Robotics]] - универсальные модули для построения роботов
Модули Open Robotics можно приобрести в магазине shop.roboforum.ru

Day OFF? You must be pulling my leg! Stop making humor before someone sees you, fool!

Аватара пользователя
blindman
 
Сообщения: 4130
Зарегистрирован: 29 апр 2008, 21:15
Откуда: Хабаровск
прог. языки: C,C++,Assembler,PHP,Javascript,Ruby, SPIN,Java(?)
ФИО: Андрей Юрьевич

Re: Н-мост мощный варианты схем

Сообщение EdGull » 06 авг 2008, 16:39

а накачивать он пальцем будет?
Аватара пользователя
EdGull
 
Сообщения: 10211
Зарегистрирован: 28 дек 2004, 20:33
Откуда: Тольятти
Skype: Ed_Gull
прог. языки: Bascom AVR Basic
ФИО: Гуль Эдуард Викторович

Re: Н-мост мощный варианты схем

Сообщение blindman » 06 авг 2008, 16:45

А Vbat+12 я для кого написал? Как оно будет получаться неважно, хоть отдельным step-up, хоть батарейкой :)
Смысл в том, чтобы расширить диапазон возможных режимов работы моста, например не дергать верхним мосфетом когда это не нужно
Проект [[Open Robotics]] - универсальные модули для построения роботов
Модули Open Robotics можно приобрести в магазине shop.roboforum.ru

Day OFF? You must be pulling my leg! Stop making humor before someone sees you, fool!

Аватара пользователя
blindman
 
Сообщения: 4130
Зарегистрирован: 29 апр 2008, 21:15
Откуда: Хабаровск
прог. языки: C,C++,Assembler,PHP,Javascript,Ruby, SPIN,Java(?)
ФИО: Андрей Юрьевич

Пред.След.

Вернуться в Электроника, электротехника

Кто сейчас на конференции

Сейчас этот форум просматривают: нет зарегистрированных пользователей и гости: 0

cron