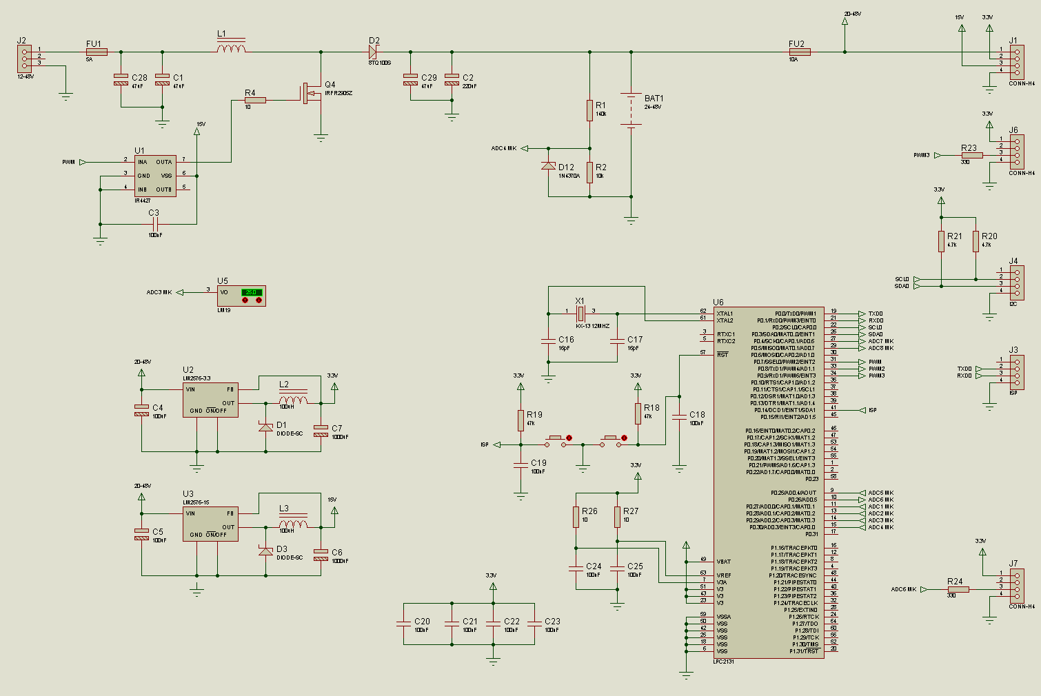
На схеме в центре появляется не стабилизированные 15В от вторичной обмотки TR1.
Выход 15В надо доработать т.к. без нагрузки напряжение может вырасти сильно.
Вообще я так и заложился, что заряжать буду постоянным напряжением 14В для одного аккумулятора.
Если поставлю 2 аккумулятора по 12В, то подключу источник 19В и подыму до 28В повышающим конвертером, если не подымится, возьму источник 24В.
Заряжать хоть и надо напряжением, но ток не должен быть выше 2.5А во время заряда, а это значит, что на разряженный аккумулятор подавать сразу 14В не стоит.
Выход ADC5 я подстраховался, а с датчиков тока мне сказали, что вряд ли будет превышение напряжения. Хотя в прошлой схеме я ставил ОУ как буфер.
Короче, можно поставить стабилитроны или буфер на ОУ
Схемка, то ничего, да уж больно громоздкая вышла.
Хотел МК с CAN поставить да все МК от NXP идут в корпусе 100 выводном. Не хочется мне корпус на 100 выводов паять.
А что вы скажете по поводу стабилизатора на 3.3 и 15В ?
Есть возможность его упростить как то или применить более простую схему ?
Добавлено спустя 16 минут 8 секунд:mandigit писал(а):В цепи токосъемника силового транзистора используется R=0.0125Om. Предположительно сработает при 2,5В. Ток при этом 2.5/0.0125=200A Вызывает сомнения ценность этой информации для принятия каких-то решений!
Расчёт такой.
Максимально ток 5А на ключе.
Падение напряжения 5 А * 0.0125 Ом = 0.0625 В.
Да что то хиловато, но МК сможет отреагировать.
Ставлю я датчик этот для анализа насыщения сердечника, чтоб можно было на предела работать и без вмешательства со стороны.
Для этого же ставлю датчик температуры.
Допустим подал МК ШИМ 90% и индуктивность скрючилась уйдя в глубокое насыщение.
Ну во первых, ключ сразу не выгорит и индуктивность тоже (уже проверил

).
Во вторых, МК успеет измерить и ток и температуру за долго до выхода из строя системы.
То есть за секунду он успеет сделать кучу преобразований с датчика и разобраться, что индуктивности конец
Ну и скинет ШИМ.
А при насыщении сердечника индуктивности ток возрастает очень сильно и думаю там будет больше 5А.
Ну допустим 15А. Падение напряжения 0.1875 В, что МК сможет спокойно уловить.
Да и по температуре тоже определит, что система перегревается.
Если будут другие предложения по без гиморойному съёму тока на ключе буду рад выслушать
