Зарядка и питание устройства со свинцовым аккумулятором

Резисторы, транзисторы, конденсаторы, микросборки, чип компоненты ...
Вопросы согласования управляющих модулей с периферией.

Re: Зарядка и питание устройства со свинцовым аккумулятором

Сообщение RoboTok » 03 май 2008, 15:23

Вот последний вариант схемы.
Индуктивность L1 будет намотана на сердечник Б30, до заполнения. А потом регулировкой зазора подберу оптимал.
Размер платы хотелось бы получить 150х100 мм.
Если есть какие советы пишите, я уже начал разводить ...
Вложения
zar1.gif
Последний раз редактировалось RoboTok 03 май 2008, 21:06, всего редактировалось 1 раз.
Аватара пользователя
RoboTok
 
Сообщения: 1060
Зарегистрирован: 04 фев 2008, 13:18
Откуда: Москва
прог. языки: PHP

Re: Зарядка и питание устройства со свинцовым аккумулятором

Сообщение mandigit » 03 май 2008, 19:04

L4, C8 - зачем?
Смысл R13, R14, R11, R12, D7 и снятия напряжения с делителей и подача на АЦП сомнительны.

Насчет светодиодов D4, D5 - управлять правильней нижними транзисторами.

R8 лучше проверить - с нулевым напряжением все понятно, а вот с положительным - вопрос достаточно-ли будет 3,3V что-бы перевести микросхему в состояние OFF? (можно на этом этапе отказаться от управления 15В)
Аватара пользователя
mandigit
 
Сообщения: 583
Зарегистрирован: 28 ноя 2005, 12:05
Откуда: Москва

Re: Зарядка и питание устройства со свинцовым аккумулятором

Сообщение RoboTok » 03 май 2008, 21:04

L4, C8 дополнительный фильтр, который я взял из ДШ на микросхему LM2576.
Да, я не правильно схему сделал, сейчас обновлю.

"Смысл R13, R14, R11, R12, D7" а вот тут подскажите пожалуйста подробнее, почему я не смогу снять напряжение на АЦП ?

D4, D5 удобнее разводить, если один из выводов земля. Только из этого их на землю посадил.

R8 поставил на всяк, а включается микросхема от 0 до 1.2 В и закрывается от 1.4 В и выше.
Кстати ток нужный для управления всего 30мкА, так что поставлю резистор побольше, например 10кОм.
Аватара пользователя
RoboTok
 
Сообщения: 1060
Зарегистрирован: 04 фев 2008, 13:18
Откуда: Москва
прог. языки: PHP

Re: Зарядка и питание устройства со свинцовым аккумулятором

Сообщение mandigit » 04 май 2008, 16:22

>>"Смысл R13, R14, R11, R12, D7" а вот тут подскажите пожалуйста подробнее, почему я не смогу снять напряжение на АЦП ?
Можно, конечно, только ведь эти напряжения известны и не управляемы - зачем их нужно на АЦП снимать?
Аватара пользователя
mandigit
 
Сообщения: 583
Зарегистрирован: 28 ноя 2005, 12:05
Откуда: Москва

Re: Зарядка и питание устройства со свинцовым аккумулятором

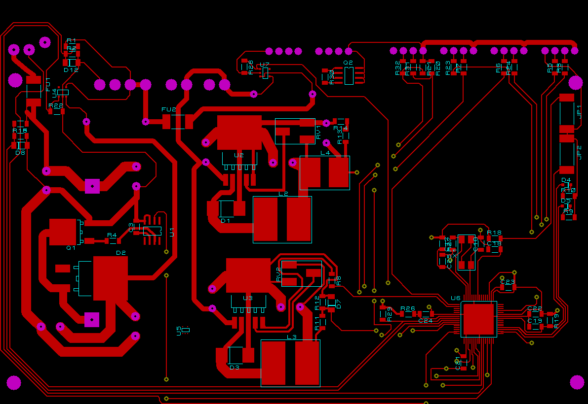
Сообщение RoboTok » 06 май 2008, 00:58

А вот набросок разводки...

Добавлено спустя 8 минут 29 секунд:
Вложения
Untitled-1.gif
zar1.gif
Аватара пользователя
RoboTok
 
Сообщения: 1060
Зарегистрирован: 04 фев 2008, 13:18
Откуда: Москва
прог. языки: PHP

Re: Зарядка и питание устройства со свинцовым аккумулятором

Сообщение mandigit » 06 май 2008, 15:15

В чем проектировал?
Аватара пользователя
mandigit
 
Сообщения: 583
Зарегистрирован: 28 ноя 2005, 12:05
Откуда: Москва

Re: Зарядка и питание устройства со свинцовым аккумулятором

Сообщение RoboTok » 06 май 2008, 15:49

Протеус
Аватара пользователя
RoboTok
 
Сообщения: 1060
Зарегистрирован: 04 фев 2008, 13:18
Откуда: Москва
прог. языки: PHP

Re: Зарядка и питание устройства со свинцовым аккумулятором

Сообщение loid » 13 июн 2008, 10:27

У меня вот какое дело. Первый раз столкнулся с зарядкой свинцово- гелевого аккумулятора. Сам аккумулятор 12вольт 1.2Ач. Производитель советует заряжать при напряжении ~14вольт, я дал ему немного больше - 16 вольт, ток заряда 200 мА. Вот что интересует, когда заряжается автомобильный аккумулятор, в конце заряда электролит начинает кипеть что свидетельствует об окончании зарядки. Как быть со свинцово-гелеевым аккумулятором? В процессе зарядки ток уменьшился до 50мА при этом он стал немного побулькивать. Нормально ли это?
Аватара пользователя
loid
 
Сообщения: 349
Зарегистрирован: 16 окт 2007, 11:57
Откуда: Минycинck

Re: Зарядка и питание устройства со свинцовым аккумулятором

Сообщение rig » 13 июн 2008, 11:51

обычно на коробочке пишут рабочие параметры
заряд I мах (не помню сколько)
напряжение буферное (читай для подзаряда) мах 13,7V
превышать ни то ни это не рекомендуется, иначе акб может просто разрушиться
(от большого тока или перезаряда от перенапряжения начнется газовыделение, а тк акб герметичный то получим бабах)
Аватара пользователя
rig
 
Сообщения: 1437
Зарегистрирован: 03 авг 2007, 19:43
Откуда: Екатеринбург
прог. языки: Си, асм со словарем

Re: Зарядка и питание устройства со свинцовым аккумулятором

Сообщение RoboTok » 13 июн 2008, 12:53

loid писал(а):У меня вот какое дело. Первый раз столкнулся с зарядкой свинцово- гелевого аккумулятора. Сам аккумулятор 12вольт 1.2Ач. Производитель советует заряжать при напряжении ~14вольт, я дал ему немного больше - 16 вольт, ток заряда 200 мА. Вот что интересует, когда заряжается автомобильный аккумулятор, в конце заряда электролит начинает кипеть что свидетельствует об окончании зарядки. Как быть со свинцово-гелеевым аккумулятором? В процессе зарядки ток уменьшился до 50мА при этом он стал немного побулькивать. Нормально ли это?


Я не профи в зарядниках, но вот мои мысли.

Заряжать аккумулятор нужно напряжением написанном на корпусе или указанном в документации.
Ток заряда не должен превышать указанный ток заряда.

Аккумулятор считается заряженным, когда ток заряда перестал уменьшатся.
И тогда нужно заряднику перейти в режим поддержки заряда с пониженным напряжение указанным на аккумуляторе или в документации.

То есть, берём ваш аккумулятор и подымаем напряжение заряда пока не достигнем предела по току или напряжению заряда.
Далее, если напряжение заряда было ниже 14В подымаем его - это возможно при сильном разряде аккумулятора, когда ток заряда будет выше, чем надо.
Если же у вас 14В и ток уменьшился и далее не хочет падать в течении, к примеру 15мин, то Уменьшаем напряжение до, к примеру, 13.7В и так можно оставить аккумулятор пока он вам не понадобится.
Аватара пользователя
RoboTok
 
Сообщения: 1060
Зарегистрирован: 04 фев 2008, 13:18
Откуда: Москва
прог. языки: PHP

Re: Зарядка и питание устройства со свинцовым аккумулятором

Сообщение Master » 13 июн 2008, 14:39

На радиокоте есть статья про зарядку гелиевых аккумуляторов, там и микруха специальная есть.
Аватара пользователя
Master
 
Сообщения: 4468
Зарегистрирован: 21 дек 2006, 19:56
Откуда: Украина, г.Одесса
прог. языки: Delphi и С

Re: Зарядка и питание устройства со свинцовым аккумулятором

Сообщение AlexCH » 13 июн 2008, 20:15

Читал статью на радиокоте (про зарядник на l200c), даже детали купил. Но в итоге привезли набор с ekits, цена около 170р. Собрал, работает, заряжает. Но очень долго. Аккумы у меня все по 12в 1.2ач, в инструкции к заряднику написано аккумы от 1.3ач. Зарядник на тини26л, присутствует индикация напряжения. Где почитать отзывы о работе этой модели не нашел. Сколько вообще по времени должны заряжаться аккумуляторы такой емкости? И до какого напряжения их безопасно разряжать?
AlexCH
 
Сообщения: 50
Зарегистрирован: 12 мар 2007, 23:15
Откуда: Иркутск

Re: Зарядка и питание устройства со свинцовым аккумулятором

Сообщение rig » 13 июн 2008, 20:58

что значит очень долго, это же не телефонный аккумулятор, а свинцовый. они все заряжаются током 0,1 от его емкости тоесть как минимум 10 часов, хотя современные акб заряжаются быстрее часов за 5. на корпусе батареи написано ее название и допустимые напряжения и токи, далльше в поиск по паутине если не понятно что написано или на худой конец сюда.
допускаю что батарея зарядится быстрее если нарушить паспортные данные по допускам. Но это скажется на сроке эксплуатации батареи. Обычно сроки эксплуатации 5-10 лет, но такими экспериментами можно свести до года
Аватара пользователя
rig
 
Сообщения: 1437
Зарегистрирован: 03 авг 2007, 19:43
Откуда: Екатеринбург
прог. языки: Си, асм со словарем

Re: Зарядка и питание устройства со свинцовым аккумулятором

Сообщение Master » 14 июн 2008, 01:06

Свинцовые кажись при зарядке большим током намного быстрее разряжаются.
Аватара пользователя
Master
 
Сообщения: 4468
Зарегистрирован: 21 дек 2006, 19:56
Откуда: Украина, г.Одесса
прог. языки: Delphi и С

Re: Зарядка и питание устройства со свинцовым аккумулятором

Сообщение rig » 14 июн 2008, 07:29

при большем токе зарядится быстрее, но кто будет контролировать заряд?
На счет более быстрого разряда после ускоренного заряда я не встречал информацию. В промышленных бесперебойниках есь опция ускоренный заряд.
тем более мы про гелевую батарею говорим, у нее нет выхода для газов как у автомобильной. я видел такие батареи после заряда большим током - похожи на мячи.
нижняя граница для свинцовых батарей 1,6 В на элемент, в 12 вольтовой АКб 6 элементов, считайте сколько получится для батареи. После такого разряда ее небходимо зарядить. Хранят батареи в заряженном состоянии.
Аватара пользователя
rig
 
Сообщения: 1437
Зарегистрирован: 03 авг 2007, 19:43
Откуда: Екатеринбург
прог. языки: Си, асм со словарем

Пред.След.

Вернуться в Электроника, электротехника

Кто сейчас на конференции

Сейчас этот форум просматривают: нет зарегистрированных пользователей и гости: 0

cron