Интересный эффект:
Я купил модуль мастер кит МК317. модуль по-моему отличный, но есть одно но.....
в плате с мегой выключатель я вынес на проводе длиной 10 см. при таком раскладе когда я включаю передатчик, то на светодиоде, подключенном к приемнику наблюдается мигание светодиода вместо ровного свечения... однако....
но!!! еслиубрать эти 10 см, то свечение ровное.... но если отойти метров на 10 то только иногда возможно мигание вместо ровного свечения.
та же картниа когда на приемник подается питнаие по проводам длиной более 8-15 см.
как это объяснить - наведением противо эдс по цепи питания???? - но вроде такого не должно же быть????
И главное - как от этого избавиться????
т.к. получается, что набор расчитан на 30 метров, а фактически на 10 +-. далее 10 он работает только выдает пульсирующий сигнал. Применение внешней антены на приемние не дает результатов.
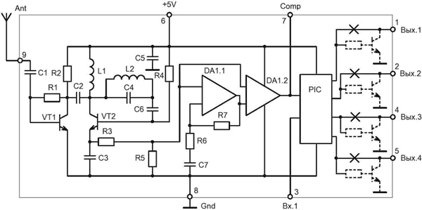
ты бы хоть описал чо за набор, схемку картинку приаттачил
потому как лезть искать на сайт этот набор лень <Myp>
