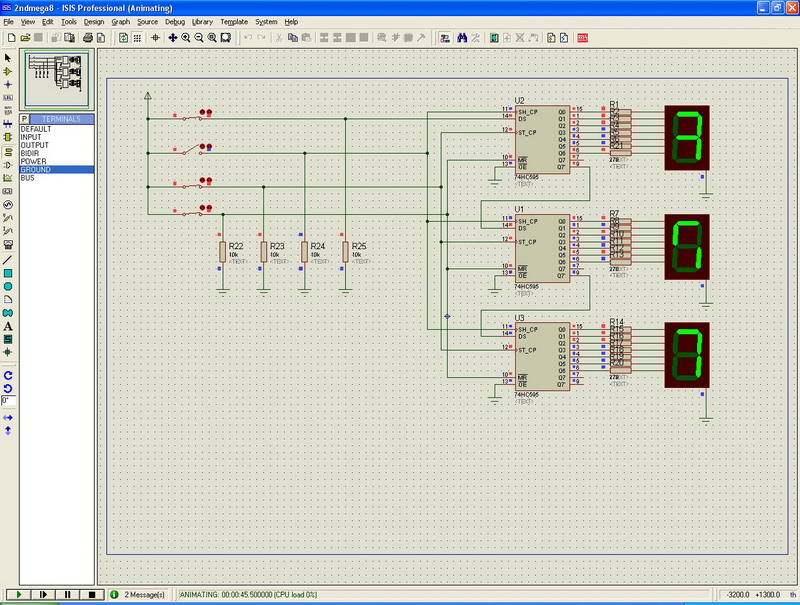
Мне надо было выводить циферки на 7 сегментные индикаторы
Взяв даташит на 74HC595 нарисовал в протеусе вот такую схемку, чтобы до конца разобратся как эта микросхемка работает.
Проект прикрепляю - может кому пригодится.
P.S. Кстати - вопрос - есть ли какой-нибудь справочник или каталог по стандартной логике 74HCxxx? А то там наверно много чего интересного, а как искать - не понятно...

Люди добрые, вразумите. Вопрос может быть и глупый, но покоя не дает, а у самого опыта и знания не хватает на него ответить. Собственно вопрос: Для чего на сервоконтроллерах ставят сдвигающие регистры (74HC595 например)? Чтобы просто ноги освободить у МК или еще для каких то целей?