![]() |
roboforum.ruТехнический форум по робототехнике. |
|
|
| Реклама | ||||
|
|
|
|||
что такое pcm я так и не понял
хотя в последнее время из-за непонимания некоторых элементарных вещей в электроники у меня с этими ибп шарики за ролики заходят. к примеру в данном случае насколько я понимаю у вас получается, что моторы и электроника питается сразу от внешнего бп, з/у и акума. т.е. в лучшем случае акум будет постоянно подзаряжаться, а питаться всё будет от внешнего бп. во втором варианте будет питаться от бп + разряжать батарею + непонятно что будет з/у делать. брррррррр, вот не понимаю.
пробовал рассмотреть кучу вариантов, как в некоторых схемах в смартфонах, планштах, ноутах,... но пока получается очень много деталюшек и дороговасто. хотя по крайней мере понимаю как оно там работает + там получается и переключение от куда запитывать и возможность заряжать акум тогда, когда это нужно (возможность задать дельту, что бы акум не гробило) или даже если есть внешнее питание, то не терять возможность питать от акума (разрядить нужно или на входе слишком высокое/низкое напряжение или ещё по каким причинам), всякие защиты и т.д. в общем или ширпотребное г из серии "воткнули диодик для защиты от переполюсовки" или очень монстроидальное, что с одной стороны может означать что-то реально модное, хотя в большинстве случаев это будет означать только то, что изначально всё сделано через одно место.
всяких микр громадное количество и я "переварил" только какую-то крохотную часть из всего этого. к примеру есть ряд копеечных специализированных микр, на подобии isl6255, MAX1909, MAX8725 и очень похоже, что именно в этом направлении и стоит копать дальше.| Реклама | ||||
|
|
|
|||
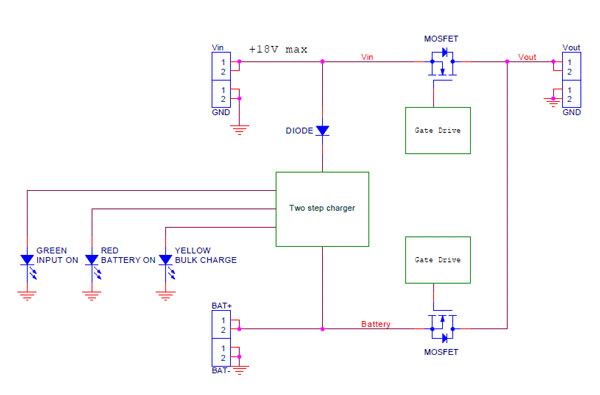
Angel71 писал(а):пока вроде получился акум вместо конденсатора.что такое pcm я так и не понял
![]()
Angel71 писал(а):насколько я понимаю у вас получается, что моторы и электроника питается сразу от внешнего бп, з/у и акума. т.е. в лучшем случае акум будет постоянно подзаряжаться, а питаться всё будет от внешнего бп. во втором варианте будет питаться от бп + разряжать батарею + непонятно что будет з/у делать. брррррррр, вот не понимаю.
Angel71 писал(а):этот пико псу тоже не понимаю
вроде штука популярная и мягко говоря не из дешевых, но если оно реально вот прям по этой схеме сделано, то это просто какая-то лажа ширпотребная
пробовал рассмотреть кучу вариантов, как в некоторых схемах в смартфонах, планштах, ноутах,... но пока получается очень много деталюшек и дороговасто.
Angel71 писал(а):хотя по крайней мере понимаю как оно там работает + там получается и переключение от куда запитывать и возможность заряжать акум тогда, когда это нужно (возможность задать дельту, что бы акум не гробило) или даже если есть внешнее питание, то не терять возможность питать от акума (разрядить нужно или на входе слишком высокое/низкое напряжение или ещё по каким причинам), всякие защиты и т.д. в общем или ширпотребное г из серии "воткнули диодик для защиты от переполюсовки" или очень монстроидальное, что с одной стороны может означать что-то реально модное, хотя в большинстве случаев это будет означать только то, что изначально всё сделано через одно место.всяких микр громадное количество и я "переварил" только какую-то крохотную часть из всего этого. к примеру есть ряд копеечных специализированных микр, на подобии isl6255 и очень похоже, что именно в этом направлении и стоит копать дальше.
нет, если я ничего не путаю, диод пропускает только в том случае если напряжение на аноде больше напряжения на катоде примерно на 0.7в или более.
Этого не будет т.к. напряжение блока питания 12в выходное напряжение зарядного устройства 6.4в.
яж не настаиваю, что нужно прям по модному делать, просто намекаю, что есть другие варианты.
как говорится, если нужен ёмкий кондёр и остальное не волнует, то и акум на эту роль сгодится. хотя в общем наверно ещё от типа акума зависит.
"power selector"
Angel71 писал(а):в данном случае дельты нет - это приведёт к тому, что при частых/длительных подключениях к внешнему питанию акум постоянно будет немного то разряжаться, то заряжаться, т.е. гробить акум. быстро угробит или нет
не враг, просто слишком много всего и "все плюшки, одним чипом и за копейки" пока не получается найти, одни компромисы или на куче деталюжек.
в идеале под разные варианты задействовать как можно меньше разных микр, в итоге получить как можно больше плюшек и как можно меньше цену. без компромисов по функциональности похоже не получится. понятное дело, что если нужно будет сделать зарядку для 1 мелкой литиевой банки и себестоимость платки должна будет уложиться в 40-60 центов, то будет взято что-то на подобии tp4056 и вопрос о плюшках пойдёт лесом.
с мосфетами всё легко и доходчиво - один закрыли, другой открыли. тем более учитывая, что в некоторых микрах есть схемы защиты, переключалки и всякие прочие плюшки
особо вникать в дебри нет смысла.


я не электронщик. с одной стороны это иногда мешает, с другой почти всегда одно и тоже можно решить несколькими способами. к примеру брал китавайские мелкие колонки с акумами. акум от мобилки, плата защиты в нём есть. схема заряда примерно такая же как у вас, т.е. очень сомнительная - у вас даже не з/у, а банальный стаб, который вы настроите на опр. напряжение и ток, вырубаться по окончанию заряда не будет, дельты нет, балансировки нет (хотя это совсем не критично), индикации процесса заряда нет, индикации, что акум сел нет, на сколько разрядился акум ни светодиодиками ни в мк вы не получите. ну не важно, если вы там смогли всё расчитать и уверены, что всё будет так как нужно, это хорошо. я себе подобную городушку посзволить не могу - мне нужны более-менее нормальные модули, которые будут работать без учётов кучи всяких тонкостей и дебрей. в общем скип.
за пару месяцев в 3х колонках повздувались акумы. упс, выкинул. но вот печалька, при подключении к юсб и выкручивании громкости уже на середину колонки репеть начинают. ещё больше громкость и им совсем подозрительно плохеет. стабов на руках небыло, впаял сначала один диод - лучше, но не то. впаял другой - ещё немного лучше, но опять лажа. купил ldo, впаял и забыл о каких-либо проблемах - всё работает именно так, как нужно и я не переживаю, что при каких-то там условиях уилок или ещё что попалит.
т.е. в2, т.к. в1 на тот момент был недоступен + проще было не прикалываться, а запаять копеечную готовую деталюжку, которая делает именно то, что от неё нужно.
микры для lifepo4 з/у есть у кучи производителей, достать в москве какие-то из них можно. +у некоторых производителей есть дока как приспособить под lifepo4 микры для li-ion и li-pol. если всякие плюшки до одного места, то из недорогих, доставабельных и с нормальным шагом для лута/пайки есть к примеру mcp73123, mcp73223. но 1а, хз сколько вам нужно, есть и другие микры. ну это я так, к слову.
вот просто готовых модулей, для тех, кто не хочет ни вникать в какие-то дебри или не хочет/не может сам плату сделать.
что бы человек спросил "а мне вот нужно вот для этого" и я ему "не вопрос, берите вот этот модуль".
вот всё классно, вроде всего полно, а с мелкими ибп проблемы - где ни натыкаюсь, так всё реально сводится или к советам "какая такая ибп? бери отдельную зарядку, ручками всё подключай/отключай и слушай песню про комбайн" или "та это же банально, возьми и сделай". намекаю на принцип задумки: для lifepo4 за 1-3$ легко можно достать микру для заряда 1-4 (или даже 6 и более) банок, с кучей всяких плюшек. в итоге по цене будет или дешевле городушек или примерно так же, но функционала будет больше, размеры платы скорей всего будут меньше. только 99.99% не будете вы делать плату
банально из-за того, что легко на 5мм может быть 7 выводов. вот не для лута такое.вырубаться по окончанию заряда не будет, дельты нет, балансировки нет (хотя это совсем не критично), индикации процесса заряда нет, индикации, что акум сел нет, на сколько разрядился акум ни светодиодиками ни в мк вы не получите.
хотите в лучших китайских традициях примитивно-сомнительный вариант получить или уверены, что оно будет работать именно так, как нужно, дело ваше. нужно будет реализовывать спящий режим - вы себя слегка ограничите. решите кол-во банок увеличить или напряжение снизить, опять возня. и т.д. т.е. даже если что-то в данном случае и получится, в следующий раз для подобной задачи просто скорей всего решать задачу заново.Вернуться в Электроника, электротехника
Сейчас этот форум просматривают: нет зарегистрированных пользователей и гости: 2