![]() |
roboforum.ruТехнический форум по робототехнике. |
|
|
| Реклама | ||||
|
|
|
|||
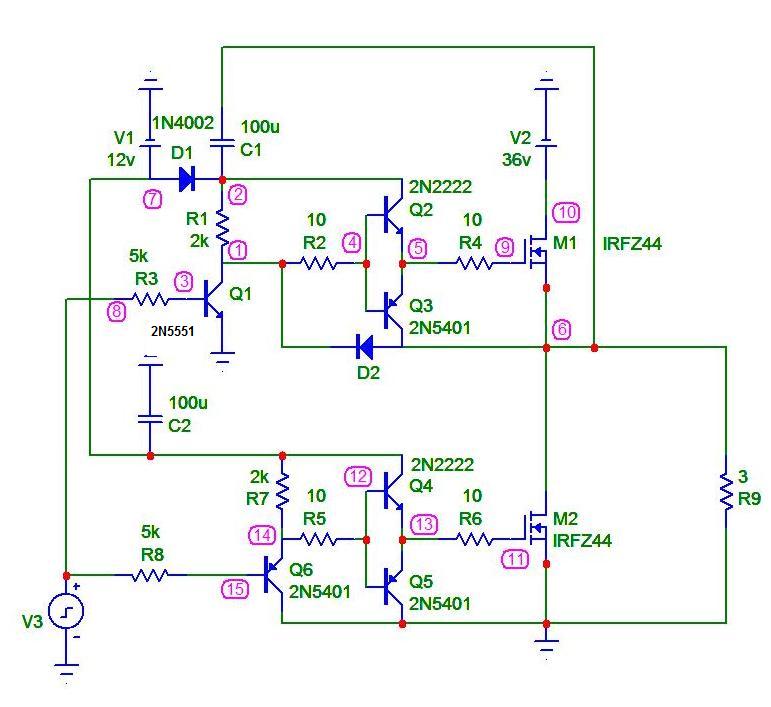
Разработка Open Robotics: Драйвер двигателей до 12А, 36В
)
| Реклама | ||||
|
|
|
|||



Вернуться в Электроника, электротехника
Сейчас этот форум просматривают: Bing [Bot] и гости: 5