из темы
Разработка Open Robotics: Драйвер двигателей до 12А, 36В
перелез сюда
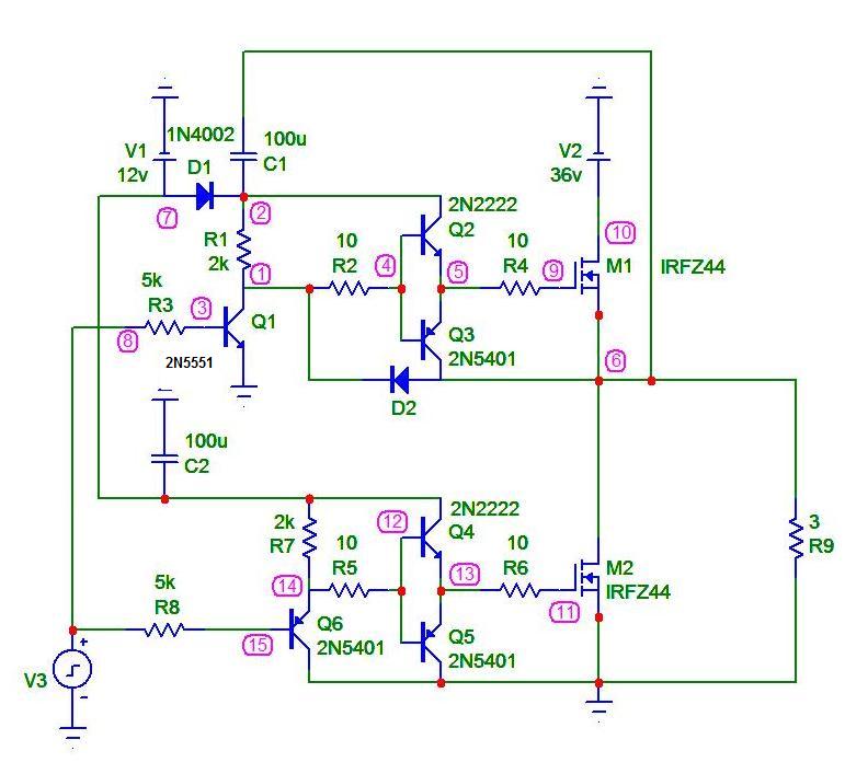
как и обещал, собрал я этот полумост
схемка рабочая, но упр. ШИМ нужен амплитудой 10...15В
чтобы управлять ШИМ в 3...5В необходимо доработать))
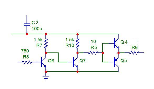
меняем нижнюю часть сххемы на
R3 - 3k
R1 - 1.5k
вот картинки затворов переделаной схемы
желтый М1, синий М2
измерения относительно земли
ХХ без нагрузки 18мА, питание моста не 36В, а 14В (не нашел

)
частота ШИМ 5 кГц, амплитуда 3В
вроде как работает

внешний вид на макетке