semyonov » 03 май 2007, 00:21
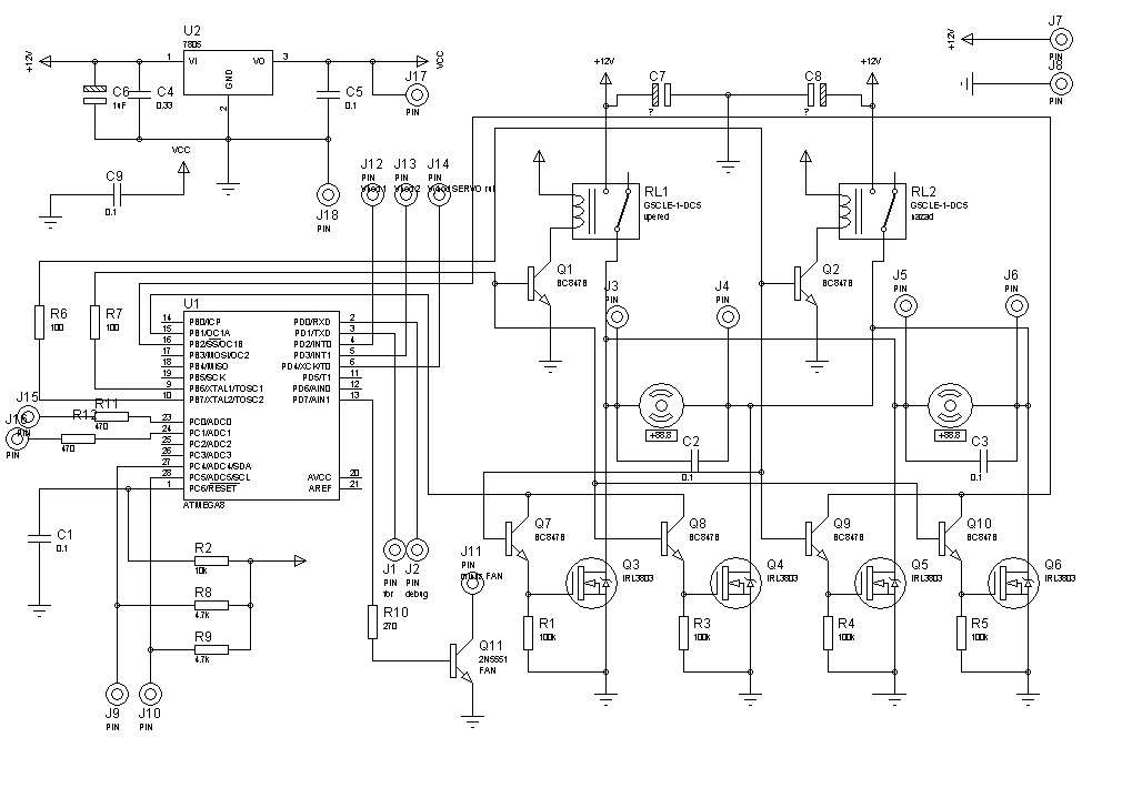
Целый день рисовал схемку регулятора, на входе у него 2 канала PPM от модельного приемника.
В начале темы написано, что надо ставить конденсаторы 220-470мФ на питание двигателя. А как их собственно ставить? Такие номиналы, на сколько я понимаю, бывают только электролитические, а если регулятор с реверсом - как их ставить? У себя на схеме я попробовал прилепить С7 и С8, но не уверен что правильно сделал. В старой мамке нашел конденсаторы 100мФ 16В - подойдут?
P.S. Заодно спрошу - от выхода модельного приемника на ножку МК надо через резистор или без?
- Вложения
-

- схемка