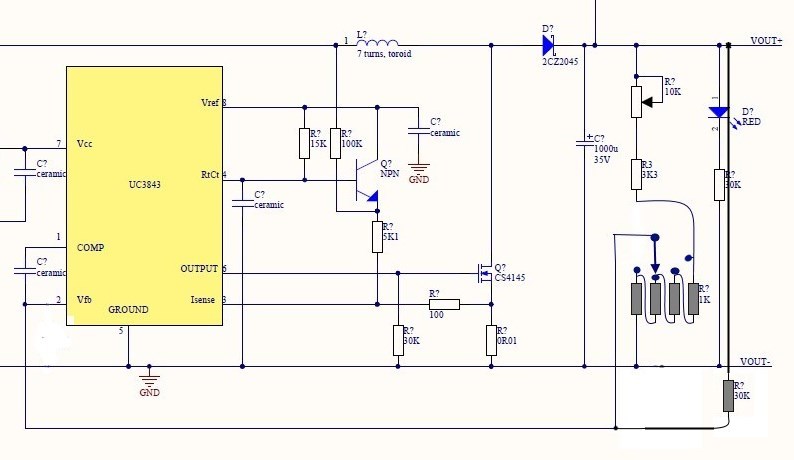
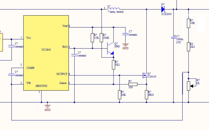
но ведь если в цепь ОС добавить сигнал от ардуины, ардуина будет перебивать сигнал реальной ОС который шёл с Vout .
ну тоесть ардуина будет выдавать например 1.5 вольта и на входе в 3843 всегда будет эти 1.5 вольта,
независимо от выходного напряжения преобразователя, Vout что 15 вольт, что 155 вольт


ИМХО
Опыт показывает.