крейт - такой супер-пупер компьютер.
ученые в 80-х писались в большую очередь чтоб в США на них поработать съездить или д анные на расчеты отправить.
			
		|  | roboforum.ruТехнический форум по робототехнике. |  | 









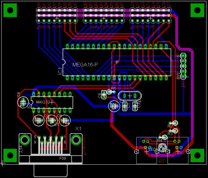
-= Александр =- писал(а):На эту плату можно опционально сделать и питание - для небольших систем будет удобнее, чем отдельная плата БП... Опционально - сделать дорожки и посадочные места под 7805, диод и разъем. А сами их если не надо - не запаивать. Благо места свободного много. :roll:

avr123.nm.ru писал(а):я б землю сделал толстой и кварц с конденсаторами сдвинул вправо и им отдельную землю от ноги МК провел.
посмотрите апноуты AVR040 042
у портов выведеных наружу я бы поставил от ножек резисторы по 240-330 Ом в виде сборок для эспериментальной неубиваемости.
цепь "ресет" сделал бы по стр 7 курса или по апноутам выше.
 ;
;
=DeaD= писал(а):про порты выведенные наружу - наверное уже плохо будет по доступному месту под них, но подумаю.

avr123.nm.ru писал(а):дак я думал что разъемы с краю платы это вывод портов наружую разве нет? резисторы чип сборки места много не займут.




 Только что добил тайм-ауты, займемся базовым вводом/выводом
 Только что добил тайм-ауты, займемся базовым вводом/выводом 

Вернуться в Электроника, электротехника
Сейчас этот форум просматривают: нет зарегистрированных пользователей и гости: 0