Myp писал(а):ЗЫ =DeaD=а чем продиктована цена в 750 р? :)
если добавить 180 р. за почтовую пересылку по России выходит конечная цена для покупателя 930 р. :(
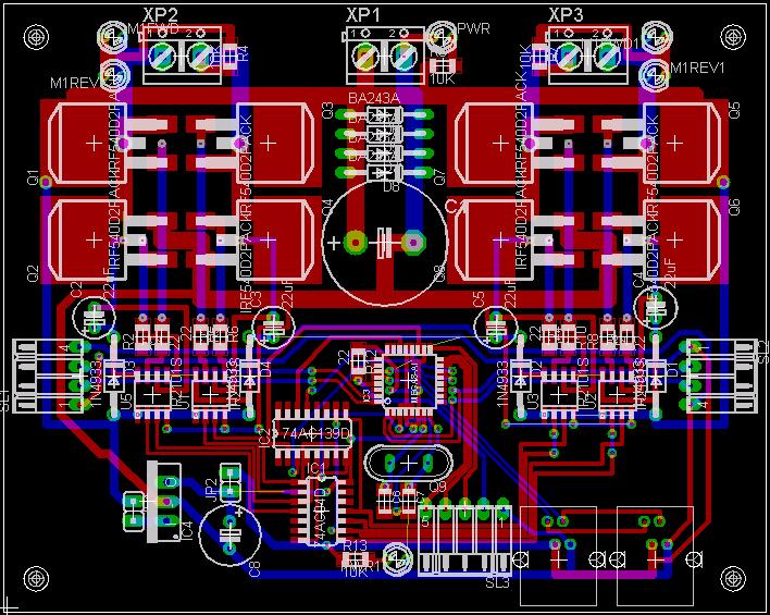
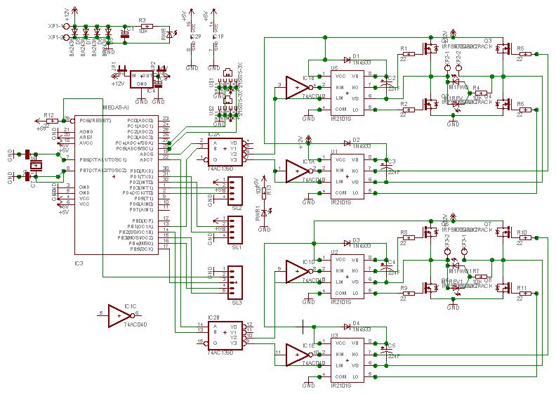
Возьмем для примера готовый сервоконтроллер на 21 серву (заметим - именно сервоконтроллер, без модуля связи с ПК, без возможности переконфигурировать порты в обычные входы/выходы и задействовать АЦП) без доставки за бугром стоит 22 фунта стерлингов, это порядка 1100р.
Позже возможно цена будет ниже, но сейчас я не спешу начать ими торговать, поэтому не обессудьте - если очень надо и вы не готовы помогать мне - покупайте. Если готовы помогать - записывайтесь в тестеры и обсуждаем условия.
Myp писал(а):ЗЗЫ
может стоит подумать над вариантом продажи компонентов?
печатка и прошивка для мк
или прошитый рабочий мк
Чуть позже будут наборы и вообще может все комбинации типа "скачай спецификации + прошивку и сделай сам", "печатка", "набор без МК", "набор", "готовый модуль".
Myp писал(а):ЗЗЗЫ
я например 930 р не потяну
а знаний пока не хватит написать прошивку для мк
Я интересно зачем чуть выше про запись в тестеры написал? Если вам есть на чем применить этот модуль - вперед, если нету - о чем горевать?
