Всем привет!
Предлагаю обсудить такую конструкцию драйвера двигателя:
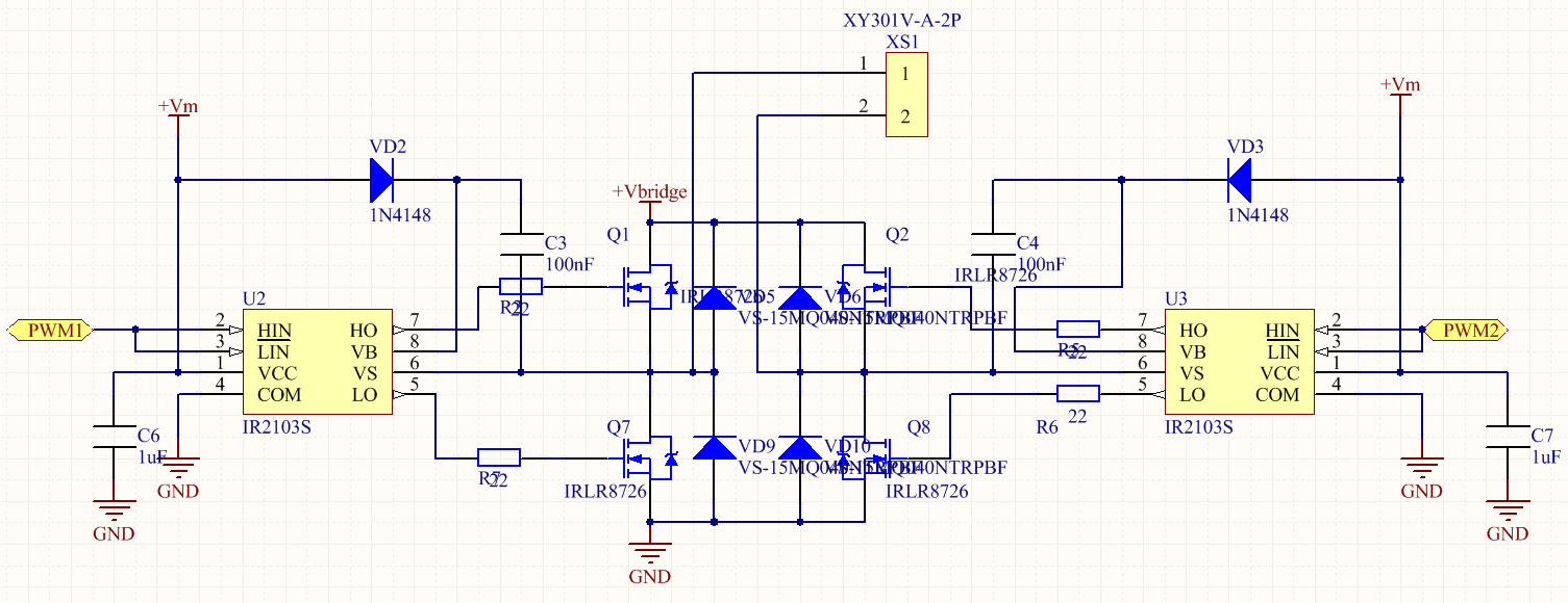
Н мост на N канальных мосфетах (подойдут мосфеты со старых материнских плат).
Способ управления мостом:
в одном плече моста нижний транзистор открыт, в другом плече по очереди открываются то верхний транзистор, то нижний. В зависимости от скважности регулируется скорость.
В такой конструкции легко реализуется плавное торможение и плавный разгон.
Радиаторы для охлаждения в таком мосте не требуются вплоть до токов в десятки ампер, потому он получается весьма компактный.
Для управления мостом можно использовать какой-нибудь 8 битный микроконтроллер, к примеру ATmega328.
Если взять микроконтроллер из серии STM8, можно за те же деньги добавить сервоконтроллер на ~12 сервомашинок.
Также можно добавить мониторинг тока через мосты или даже программную защиту от превышения тока.
В плане стоимости получается очень вкусно:
0.4-0.5$ мосфеты (можно вообще с материнки отпаять)
2$ МК
1$ драйверы IR2103 (потребуется 4 штуки)
Плату можно ЛУТом сделать.
Какие могут быть подводные камни и может ли такой драйвер стать "народным драйвером" (конечно же opensource)?


