2
AllМоствых схем (их вариаций) в инете сножество. А какая по Вашему мнению "самая правильная"?

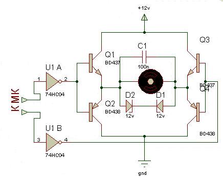
Я это к чему: мне хочется недорогой драйвер небольшого размера для движка до 1А... Да еще и чтоб обвязки вокруг микрухи не надо было... А таких и нету...

Вот взять нашенскую КР1128КТ4А - в ней все хорошо, даже диоды ограничительные есть! А с размером - беда: только в DIPах. Есть ли вообще драйверы в каких-либо маленьких корпусах? Или выбор у нас не богатый: либо полумост на SMD транзисторах, либо драйвер в DIPе... либо платить по 200 рублей за драйвер...
Так ли все плохо в нашем королевстве?
