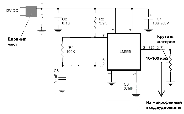
Коллеги! Для управления сочленениями робота BoBot придумал угломер на базе НЧ-генератора. Он будет подавать сигнал до 1 кГц на микрофонный вход компьютера робота, а при вращении конечности выходной резистор будет изменять громкость звука пропорционально углу поворота. Вот схема:
Мне только неясно 2 момента: будет ли тут работать диодный мост, и не постаить ли на выход резистор примерно на 5 кОм чтобы не спалить звукоплату?
Угломеры будут установлены в суставы робота BoBot (см фотку)
