Angel71 писал(а):иногда вполне вариант. сделать по быстрому небольшие минимальные платки не предлагаю, с резонитом на маленьких заказах это уныло. у нас просто в последние пару лет стало выгодней сделать, чем заказывать - из-за границы немного проблематично и +300..600руб, зато под боком можно заказать пр-во платок по ~200руб (двусторонняя, металлизация, маска, за подготовку не берут) за дециметр.
Хочу в seedstudio заказать, там нынче акция. 10 плат до 10х10см за 9.9$ делают.
Angel71 писал(а):пример UDPSendReceiveString почти 8кб. добавил modbus, 11.3кб. треть флеш улетучилась сходу. вроде не много и всё остальное легко влезет. только это в варианте предварительной компиляции всего необходимого и заливку через бутлоадер. достал модуль, подключил все необходимое (датчики, модули и т.д.), где-то в гуи поклацал, настроил что куда подключено и сделал настройку. удобно? только под каждый модуль отдельный проектик делать придётся - кроме как в бутлоадере самопрограммирование меги не умеют, просто подгружать код в память тоже, останется вариант ручной возни в коде под каждый модуль или автогенирации и компиляции кода. это если первоначальная настройка, сложней может оказаться, если обновление в работающей сети.
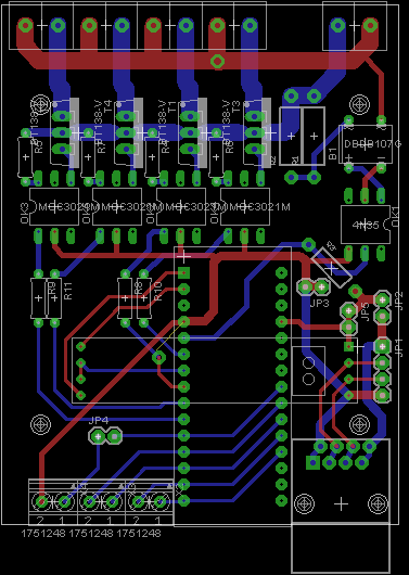
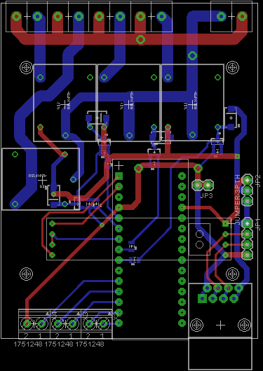
Ну я так сложно делать не буду, во-первых у меня никакого TCP/UDP и не планируется. Тащить до каждого модуля или ставить в каждой точке хаб - это не по фэн-шую, когда всё на шину Modbus / RS-485 повесить можно. Тем более это вполне распространенный стандарт для модулей на DIN-рейке. Тот же ОВЕН вполне с ним работает.
Angel71 писал(а):всё решаемо конечно, но шаг вправо, шаг влево и может понадобиться ужиматься и упрощать. с этим же на сколько помню уже сталкивался, когда ор модули делал... а с озу намного хуже - немного инициализированных переменных, пара буферов, информация о соседних нодах и 2кб уже не кажется таким большим объёмом. в армах же ещё более богатая переферия, более удобней настраивать и работать, не маленький модельный ряд и чуть проще с подбором более подходящего, в общем от мег стал немного отвыкать

гадать что и как будешь делать, желания нет, навязывать тоже - всё устраивает, все идут лесом и делается как для себя удобно.
Универсальную прошивку не планирую, проще генератор прошивок сделать или даже отдельные малые прошивки написать с общей библиотекой, чем монстра отлаживать.
Добавлено спустя 5 минут 33 секунды:Виктор Казаринов писал(а):Если совсем минималистически делать, то можно вспомнить Arduino Pro Mini, в которой нет USB. Она тоже весьма доступна и недорога. Прошивать легко малиной через ее GPIO. Места на плате эта ардуина будет занимать меньше, чем Nano.
Рассматривал. Однозначно не подходит:
1. Нужна перепрошивка без разборки DIN-корпуса (что бы его разобрать надо доступ сбоку, а значит модуль надо откручивать от всех кабелей и снимать, что неприемлемо).
2. А при выводе разъема вних\вверх выбор между вариантами, что втыкать вслепую удобней - miniUSB или обычный 4-5 пиновый разъем, очевиден.
3. Возможность прямого управления через USB с сохранением протокола - это огромный плюс.