om2804 писал(а):зачётный сабвуфер выйдет
Это да.
А если через какую-то резиновую прокладку поставить, или уплотнитель оконный? От чего именно такой звон происходит - вибрация от рамы или отражение звука?
|  | roboforum.ruТехнический форум по робототехнике. |  | 
om2804 писал(а):зачётный сабвуфер выйдет
Alexus12 писал(а):А если через какую-то резиновую прокладку поставить, или уплотнитель оконный? От чего именно такой звон происходит - вибрация от рамы или отражение звука?



om2804 писал(а):Нужны втулки какие-то ещё.





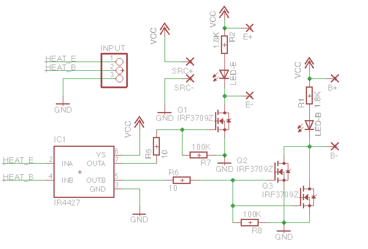
Zusul86 писал(а):В чем смысл ставить такие фиговые транзисторы да еще и с драйвером?
andryblack писал(а):Если опыт и знания позволяют предложить обоснованные альтернативы буду благодарен. Драйвер нужен так как в дальнейшем планируется использовать с контролером на 3,3в логике.
Ну вообще прямая, вместо двух транзисторов с 10мОм, можно ткнуть всего один с 2,5мОм. И иметь туже температуру транзистора и потери на нем вдвое меньшие. А так смысл простой ток в квадрате * на сопротивление примерно равно потерям на транзисторе, которые нужно рассеять.MEG писал(а):Скажи, какая разница 5-10 или 20 мОм там?
MEG писал(а):Как по мне, так остался единственный параметр который роляет.
Сейчас этот форум просматривают: нет зарегистрированных пользователей и гости: 0