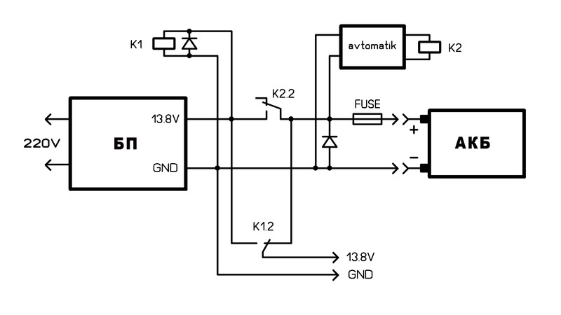
Собственно вопрос, можно ли в буферном режиме держать аккумулятор в цепи питания принтера 12в, без подогрева стола так как печать PLA?
Дело в том, что намедни отправил в печать деталюху с общим временем печати 9 часов и после часа печати электричество на несколько секунд отключилось, пришлось выкинуть, и пластик расход в никуда, тем более PLA.
Есть просто аккумулятор 12в 24А лежит без дела, вот и думаю на такие случаи применить можно?
UPS не предлагать, не вижу смысла в двойном преобразовании напряжения...
Есть идеи или реализация?

ионисторы от ветряка, как вариант - у соседей там одна конторка уже давно наладом дышит и часть оборудования и ветряков просто в поле похоронила по тупости. часть спецов кстати к вам в казахстан пытаются перетянуть.
ну вы это, если что перетягивайте не с пустыми руками - эти всё-равно за копейки страну опять под нож пустят.