Акелла писал(а):для термопары нужен конвертор, напрямую не будет работать чтото вроде
этого
Это и есть ad597 микруха на плате. Я это спаял, а вопрос остался.
Добавлено спустя 1 час 12 минут 22 секунды:Сам разобрался, делюсь
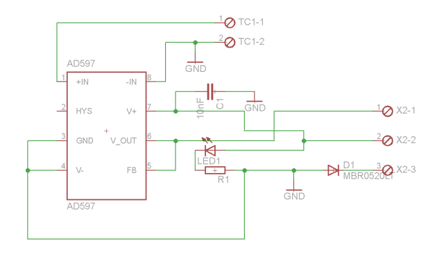
Подсоединение термопары (К-тип) к RAMPS 1.4 через микросхему ad595 (ad597)Паяем простую схемку
Светодиод, резистор к нему и диод не ставил, только микруха и кондер.
Получилось вот так
Подсоединяется так

В прошивке в configuration.h ставится "-1" там, где применяем термопару.
В моем случае это кровать: #define TEMP_SENSOR_BED -1
В pins.h описание для разных материнских плат (MB), надо найти свою и исправить номер пина на 3: #define TEMP_BED_PIN 3 // ANALOG NUMBERING
У меня это строка 730, до этого был пин 14 вроде.
Для экструдера нужно искать #define TEMP_0_PIN
Если скачкообразно плавает температура при включении двигателей, а она скорее всего плавает, делаем как в этой теме
http://roboforum.ru/forum107/topic13077.htmlРезистор в разрыв на выход + конденсатор на землю и конденсатор на входе термопары.