CAH4OK писал(а):Нашел проблему. Оказалось в прошивке. В файле pin.h x_max_pin y_max_pin z_max_pin почему то отключены. Дайте ссылку на нормальную прошивку специально для дельта принтера.
CAH4OK писал(а):На 127 странице нету ваших ответов. forum107/topic12917-1890.html
. Какой у вас принтер?Сираж писал(а):Выкладывайте блог. Какой у вас принтер?
Вот например мадмакс выставляет ось У для принтера
Акелла писал(а):Для начала отполируйте трубку внутри, чтобы царапин не было.
Затем дремель паяльником на газу грел трубочку и окунал в оливкое масло, для создания нагара внутри. Сейчас ретракт 2мм без пробок, раньше мах 0.5мм и сопли тянулись. Как то так.
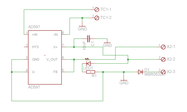
Акелла писал(а):для термопары нужен конвертор, напрямую не будет работать чтото вроде этого

Сейчас этот форум просматривают: нет зарегистрированных пользователей и гости: 1