Печатный стол (HeatBed)

Обсуждение технологии печати на 3D принтерах. Самостоятельное изготовление и приобретение. RepRap и его последователи.

Re: Печатный стол (HeatBed)

Сообщение skela » 25 фев 2017, 21:05

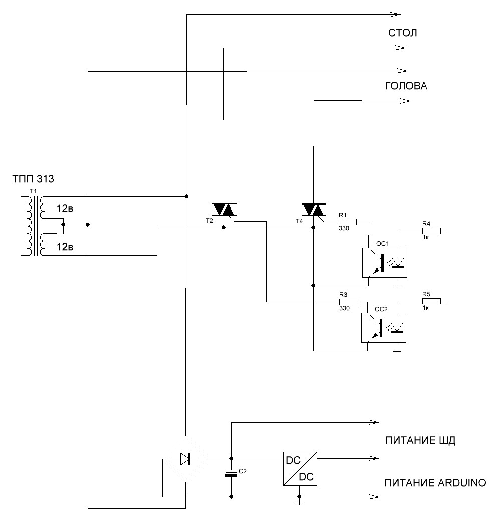
Я стол вот так подключил.
БП- трансформатор ТПП313
Вложения
3Д ПРИНТЕР.JPG
skela
 
Сообщения: 15
Зарегистрирован: 25 фев 2017, 00:54

Re: Печатный стол (HeatBed)

Сообщение MEG » 25 фев 2017, 23:58

а стол какой?
MEG
 
Сообщения: 331
Зарегистрирован: 02 июн 2016, 18:20

Re: Печатный стол (HeatBed)

Сообщение skela » 26 фев 2017, 00:03

китайский, красный, 20*20 или чуть больше.
skela
 
Сообщения: 15
Зарегистрирован: 25 фев 2017, 00:54

Re: Печатный стол (HeatBed)

Сообщение Myp » 26 фев 2017, 00:04

MEG писал(а): термопара показывает всего 80. Что-то перебор это.

так и должно быть, стол "съедает" от десятка градусов и выше, смотря какое стекло. теплопроводность низкая, поверхность остывает, а тепло снизу не успевает поступать.
надо калибровать термистор по показаниям термопары на поверхности стола.
ну и перед запуском печати разумно подождать 1-2 минуты, чтоб температура поверхности устаканилась.

unigenum писал(а):чтобы оно прогрелось, нужно ждать минут 10-15 перед измерением

у тебя там бронестекло 3х сантиметровое чтоли? для обычного стекла достаточно минуту другую =)
<telepathmode>На вопросы отвечает Бригадир Телепатов!</telepathmode>
Всё уже придумано до нас!
Аватара пользователя
Myp
скрытый хозяин вселенной :)
 
Сообщения: 18018
Зарегистрирован: 18 сен 2006, 12:26
Откуда: Тверь по прозвищу Дверь
прог. языки: псевдокод =) сила в алгоритме!
ФИО: глубокоуважаемый Фёдор Анатольевич

Re: Печатный стол (HeatBed)

Сообщение MEG » 26 фев 2017, 00:10

skela писал(а):китайский, красный, 20*20 или чуть больше.

это бы вопрос про сопротивление...
MEG
 
Сообщения: 331
Зарегистрирован: 02 июн 2016, 18:20

Re: Печатный стол (HeatBed)

Сообщение skela » 26 фев 2017, 00:24

стол Heatbed MK2B
skela
 
Сообщения: 15
Зарегистрирован: 25 фев 2017, 00:54

Re: Печатный стол (HeatBed)

Сообщение MEG » 26 фев 2017, 01:54

т.е. 4.8 ом? не спеша наверно греется. у меня от 200 до 270 ватт на столе и всё равно не сказал бы что шустрый. до реальной сотни на стекле минут под 5. а здесь наверно минут по 10-15. Это я к тому, что раз уж колхозить питание и оно ничем не ограничивается, почему 24 то? десяток, другой витков на транс лишних и будет веселее ))
MEG
 
Сообщения: 331
Зарегистрирован: 02 июн 2016, 18:20

Re: Печатный стол (HeatBed)

Сообщение skela » 26 фев 2017, 02:09

я печатью занимаюсь от силы месяц. Транс сам не мотал, был готовый. До 100 градусов еще не грел, так как не вижу пока в этом смысла. Наблюдается явное противоречие в нагреве стола и одновременном охлаждении зоны печати. По моему мнению надо стремиться к поддержанию определенной температуры в зоне печати, контролируя температуру воздуха около головки. мне видится что то типа фена с управляемой температурой на выходе.
Существенно прибавит скорости одновременный разогрев стола и головы, но этой тонкости я еще не постиг.
при подключении транса я стремился к равномерному распределению нагрузок.
стол запитан от обоих обмоток 12 в, голва от одной, движки от другой. никаких перекосов.
skela
 
Сообщения: 15
Зарегистрирован: 25 фев 2017, 00:54

Re: Печатный стол (HeatBed)

Сообщение MEG » 26 фев 2017, 02:29

а чем печатаешь?
MEG
 
Сообщения: 331
Зарегистрирован: 02 июн 2016, 18:20

Re: Печатный стол (HeatBed)

Сообщение skela » 26 фев 2017, 02:42

у меня только авс
skela
 
Сообщения: 15
Зарегистрирован: 25 фев 2017, 00:54

Re: Печатный стол (HeatBed)

Сообщение Myp » 26 фев 2017, 02:56

skela писал(а): До 100 градусов еще не грел, так как не вижу пока в этом смысла

skela писал(а):у меня только авс
как-то одно с другим слабо вяжется, т.к. для АБС 110 градусов самое то.

Добавлено спустя 5 минут 34 секунды:
skela писал(а):Наблюдается явное противоречие в нагреве стола и одновременном охлаждении зоны печати.

отнюдь, никто не говорит что модель охлаждать надо полностью, охлаждать надо лишь до температуры стеклования, чтоб пластик перестал быть жидкий, но ещё оставался горячий
<telepathmode>На вопросы отвечает Бригадир Телепатов!</telepathmode>
Всё уже придумано до нас!
Аватара пользователя
Myp
скрытый хозяин вселенной :)
 
Сообщения: 18018
Зарегистрирован: 18 сен 2006, 12:26
Откуда: Тверь по прозвищу Дверь
прог. языки: псевдокод =) сила в алгоритме!
ФИО: глубокоуважаемый Фёдор Анатольевич

Re: Печатный стол (HeatBed)

Сообщение skela » 26 фев 2017, 02:57

и где эти 110 градусов? на столе? а в 5 мм над столом?
skela
 
Сообщения: 15
Зарегистрирован: 25 фев 2017, 00:54

Re: Печатный стол (HeatBed)

Сообщение Myp » 26 фев 2017, 03:03

skela писал(а):и где эти 110 градусов? на столе?

ну да, стол до 110 греют чтоб пластик хорошо прилипал.
skela писал(а):а в 5 мм над столом?
смотря какая конструкция принтера, в закрытом ящике будет достаточно тепло, у меня 60 градусов внутри принтера, что хорошо, пластик не так сильно корёжит.
<telepathmode>На вопросы отвечает Бригадир Телепатов!</telepathmode>
Всё уже придумано до нас!
Аватара пользователя
Myp
скрытый хозяин вселенной :)
 
Сообщения: 18018
Зарегистрирован: 18 сен 2006, 12:26
Откуда: Тверь по прозвищу Дверь
прог. языки: псевдокод =) сила в алгоритме!
ФИО: глубокоуважаемый Фёдор Анатольевич

Re: Печатный стол (HeatBed)

Сообщение skela » 26 фев 2017, 03:25

греют чтобы на больших деталях края и слои не рвало.я начинал печатать на холодном столе. с маленькими деталями на простом стекле - ноль проблем. а чуть что побольше и тонкостенное так начинает рвать. поэтому и поставил нагревательный стол. сейчас печатаю на 60 градусов, смотрю на результаты. буду стремиться к закрытому боксу с термо стабилизацией.
skela
 
Сообщения: 15
Зарегистрирован: 25 фев 2017, 00:54

Re: Печатный стол (HeatBed)

Сообщение MEG » 26 фев 2017, 04:36

а стол просто со стеклом? и ничем не мажешь стекло?

греют кстати не затем чтоб "не рвало". "рвало" это следствие и 110 градусов тоже не с потолка.
MEG
 
Сообщения: 331
Зарегистрирован: 02 июн 2016, 18:20

Пред.След.

Вернуться в 3D печать

Кто сейчас на конференции

Сейчас этот форум просматривают: нет зарегистрированных пользователей и гости: 0

cron