![]() |
roboforum.ruТехнический форум по робототехнике. |
|
barakuda62 писал(а):При таком сопротивлении грелка твоя кушает 15 ампер, блок выдать может 20 ампер,это если честных, по мере прогрева сопротивление подупало, соответственно подрос и ток, и через 24 сек БП и крякнул.
При таких размерах надо на 220 переходить.
setar писал(а):abuharsky писал(а):Чтото не пойму.
Купил твёрдотельное реле SSR DD 25A
Подключил по схеме, все работает, но реле греется очень сильно
так и должно быть, у меня аналогичное на 120А
греется безбожно, эксплуатирую в купе с процессорным активным радиатором (какой то пентиум старый)
barakuda62 писал(а):Большой столик проще самому сделать, я тут на 71 стр. мутил столик, вот уже как месяц активной эксплуатации, доволен как слон, электроника разгружена, ничего не греется, советую всем с большими столами заняться рукоделием, как оказалось самая большая проблема это раздобыть лист дюралюминия, остальное дело это купить клей радиал, и дело в шляпе.
Тен можно купить тут http://www.aholod.ru/catalog/177/
, плата делается лазероутюжной технологией за 15 мин, тебе желательно поставить под симистор небольшой радиатор, могу нарисовать на досуге.abuharsky писал(а):так и должно быть, у меня аналогичное на 120А
греется безбожно, эксплуатирую в купе с процессорным активным радиатором (какой то пентиум старый)
тогда непонятно только одно, какой смысл от использования, если сравнить с обычным MOSFET в RAMPS ?
ну вместо 10 минут греется 15 минут, зато все компактно, понятно, а тут огромная махина SSR, греется безбожно, пожароопасно и никакого профита
вы в контексте предыдущих вопросов/ответов привязали чужие параметры к моему решению, а каким током управляю я и не поинтересовались. setar писал(а):разогрев до 110С сейчас (произвел утепления нижней части пробковым ковриком) порядка 5мин
Думаю подложку для ламината распотрошить, но не уверен что покатит 
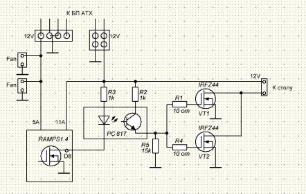
kindrat писал(а):Мосфеты же и параллелить можно

отсюда отдельная сборка твердотельного реле, которая к слову так внутри и устроенаimdefined писал(а):А где ты пробковый коврик добыл? Я что-то хожу по всяким максидомам и домовым - ничего похожего не встречалДумаю подложку для ламината распотрошить, но не уверен что покатит
setar писал(а):из кухонного ассортимента IKEA там пачками по 4 коврика 300x400x4 примерно

setar писал(а):на таком токе так нельзя, можно так:
Сейчас этот форум просматривают: нет зарегистрированных пользователей и гости: 1