grigoriy_d28 писал(а):У меня на дисплей выходят 16,17,23 контакты при подключению к рампс
Что это за цифры я не понял. Если это какие-то пины на шиелде то мне трудно ответить - его у меня нет. Если это пины самой меги - другой вопрос.
и как узнать пины в прошивке?
Сам вопрос и есть ответ. Твоей прошивки(проект для arduino ide) у меня нет.
По принтскринам у тебя ещё какой-то lcd_i2c задействован(это как-же нужно не уважать собеседников, чтобы код в картинках выкладывать) - не знаю нужно-ли это.
По похожей комплектации нашел это:
http://www.sainsmart.com/ramps-1-4-a498 ... rap-1.html
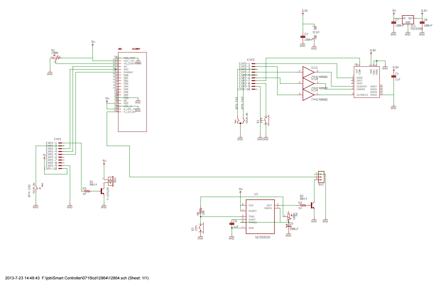
Там в архиве есть предположительно твоя схема 12864-й платы. И там-же файлик pins.h
Как оно в твоём случае можно только гадать
. Без тестера никак.Это читал?:
forum107/topic13902.html
http://chinimavto.ru/show/4CD8ERaylmY/u ... _test.html
