forum104/topic11831.html
;*******************************************************************************************
Обновление от 28 июня 2016г:
Некоторые моменты беспроводного диммера:
http://roboforum.ru/forum104/topic13534-15.html#p356637
Прошивка для автомобильных брелков:
Текущие установки eeprom:
- Код: Выделить всё • Развернуть
;*******************************************************************************************
;Карта eeprom:
org 0xF000
ManufCode equ $-0xF000 ;мануфактурный код: 0123456789ABCDEF
de 0xEF, 0xCD, 0xAB, 0x89
de 0x67, 0x45, 0x23, 0x01
ConstModeDecoder equ $-0xF000 ;режим работы декодера
de b'10000001' ;7-й бит = "1" - вкл. rs232 (9600, 8, n, 1), Out4 отключается
;6-й бит = "1" - инверсия входа приемника (не реализовал)
;3-0 биты - режим работы выходов Out4-Out0 (dccharacter-у ириску за идею :)
;"0" - пока нажата кнопка - выход "1"
;"1" - триггерный режим (идея Ann с робофорума)
SerialNumber equ $-0xF000 ;разрешенные серийныe номерa 10 шт.
de 0x01, 0x00, 0x00, 0x00
de 0x02, 0x00, 0x00, 0x00
de 0x03, 0x00, 0x00, 0x00
de 0x04, 0x00, 0x00, 0x00
de 0x05, 0x00, 0x00, 0x00
de 0x06, 0x00, 0x00, 0x00
de 0x07, 0x00, 0x00, 0x00
de 0x08, 0x00, 0x00, 0x00
de 0x09, 0x00, 0x00, 0x00
de 0x0a, 0x00, 0x00, 0x00
;*******************************************************************************************
;*******************************************************************************************
Ниже начальный проект:
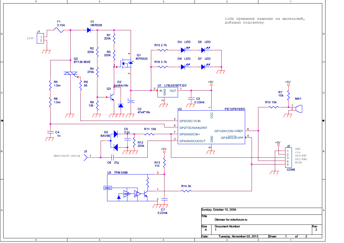
Во вложении: прошивка для pic12f675, 2 варианта плат (под большой и маленький ирда приемник), контур емкостного сенсора для печати на принтере. Печатки в формате pcad. Номиналы деталей в свойствах деталей. Если нет установленного pcada, пользуйтесь вьювером...
Схема:
Печатка сделана под корпус makel-овских антенных розеток.
Пружинка слева внизу - контакт на емкостной сенсор. Пружинки добывал из старых ibm клавиатур.
Подсветку технологично не получилось сделать, тупо напаивал светодиоды на экран ирда датчика
Вид с заду

Так вставлен в корпус makel, белый налет - след от суперклея
И вставлен в металлич. рамку, штатная пластиковая перемычка заменена на стеклотекстолитовую (при закручивании винтов, выгибался штатный пластиковый корпус)
Вот разные варианты сенсоров, от неправильного (вверху слева), до конечного правильного варианта (внизу справа). Как показало время, проводочком подводить сенсор под бумажный скотч (1-я фотка) - неправильно, скотч от времени отходит, сенсор перестает работать. 2-я фотка - неизолированный сенсор, тоже плохо. Фольга для сенсоров - алюминиевая лента с клейкой основой, для теплоизоляции...
Общий вид:
В диммере хитрый бестрансформаторный блок питания, который позволяет питать диммер через саму лампу (не нужен 3-й провод), актуально для квартир с 2-х проводной проводкой для выключателей. Кто поймет как это работает, тому медаль с закруткой на спине

Пока копипастю описание диммера без keeloq , потом буду чесать репу как это все оформить...
- Код: Выделить всё • Развернуть
Регулятор света с сенсорным и инфракрасным управлением
Регулятор света предназначен для управления электрическими лампами накаливания, используемых в жилых помещениях, и устанавливается вместо стандартного выключателя.
Управлять регулятором можно двумя способами:
1. От емкостного сенсора. ( Поднести руку близко к выключателю).
2. От дистанционных пультов бытовой техники.
Регулятор имеет энергонезависимую память на 5 пультов.
Требования безопасности
ВНИМАНИЕ! УСТАНОВКУ ВЫКЛЮЧАТЕЛЯ ПРОИЗВОДИТЬ ТОЛЬКО ПРИ ОТКЛЮЧЕННОЙ СЕТИ!
Запрещается вскрывать, разбирать электронный блок и вносить в его схему изменения.
Запрещается подключать нагрузку большей мощности, чем указано в разделе "Технические данные". Не допускается попадание воды внутрь корпуса регулятора. Не включать регулятор в индуктивную нагрузку (трансформатор, лампы дневного света…)
Технические данные
Номинальное напряжение, В
220
Частота тока, Гц
50
Максимальный ток, А
3
Мощность, Вт
от 40 до 600
Программирование пультов:
1. Нажмите и удерживайте сенсор в течение 1 минуты (лампа начнет мигать).
2. Отпустите сенсор.
3. На дистанционном пульте нажмите последовательно кнопки, которые будут соответствовать командам:
"Вкл.", "Выкл.", "Яркость +1", "Яркость -1".
Запись каждой команды сопровождается одной вспышкой лампы. Завершение программирования одного пульта подтверждается двойной вспышкой лампы. Регулятор автоматически выйдет из режима программирования, если пауза между нажатием кнопок будет больше 15-ти секунд. При входе в режим программирования, все старые пульты автоматически стираются из памяти. Если программируемая кнопка уже есть в памяти регулятора, то она не будет записана.
Настройка емкостного сенсора:
1. Нажмите и удерживаете сенсор в течение 1 минуты (лампа начнет мигать).
2. Продолжайте удерживать сенсор пока лампа не перестанет мигать ( 8 вспышек)
3. Отпустите сенсор и регулятор в течение 5 секунд настроится на максимальную чувствительность.
Если Вы хотите настроить сенсор на меньшую чувствительность, то удерживайте руку у сенсора. Уровень чувствительности сенсора будет показываться яркостью лампы. Чем ближе рука к сенсору, тем ярче горит лампа и соответственно меньше чувствительность сенсора.
Регулятор поставляется с настроенным сенсором на максимальную чувствительность. Если при первом включении регулятора, сенсор не реагирует на нажатие, то регулятор автоматически войдет в режим настройки сенсора и настроит максимальную чувствительность. Вам нужно просто подождать около 1 мин.


