Разборки с брушлесами - обобщаем инфу по BLDC-двигателям

Модераторы: 1970DenisT, Dmitry__

Разборки с брушлесами - обобщаем инфу по BLDC-двигателям

Сообщение dccharacter » 25 июл 2013, 03:49

Так, надоело постоянное тро-ло-ло. Объявляем десятилетие изучения BLDC моторов. Взываю к духу учителя. Желающие присоединяются.

2nd_Gen_Prius_Transaxle.jpg
2nd_Gen_Prius_Transaxle.jpg (17.9 КиБ) Просмотров: 546402


оглавление:
Теория
-Теория
-Аппноты, хаутушки, мануалы
-linvinus - подробно об управлении двигателем

Двигатели
-Двигатель бессенсорный высокооборотистый
-Двигатель сенсорный высокооборотистый
-Двигатель сенсорный низкооборотистый (в т.ч. и "удерживающий")
- перемотка BLDC под свои нужды
- самодельные BLDC

Контроллеры
-Самодельные контроллеры/драйверы
-Покупные контроллеры с перепрошивкой

Управление с ПК
-Управляющее ПО (контроль, измерения, настройка)

Механизмы на основе BLDC
- BLDC Сервоприводы

Dmitry__ писал(а):
Myp писал(а):вопрос, скока магнитиков клеить на ротор?

Есть книга, гуглить "BrushlessPermanentMagnetMotorDesignVersion2".
Еще есть онлайн калькуляторы, типа:
http://www.bavaria-direct.co.za/scheme/calculator/
https://www.emetor.com/edit/windings/

Для меня самое понятное соотношение: 1, 2 или 4 магнита на одну группу полюсов (группа = 3 полюса). Т.е. те соотношения которые не дают пульсаций гармоник в калькуляторе при нажатии кнопки "advanced".
Например: 12s16m, 12s8m, 18s12m, 18s6m и.т.д. Подбирать так: Число слотов делим на 3 и умножаем на 1, 2 или 4.
Последний раз редактировалось dccharacter 12 июн 2016, 08:07, всего редактировалось 2 раз(а).
Мой волшебник это я сам. Всю архитектуру программы придумал лично, а ребята помогли воплотить её. Я бы и сам мог написать, но лень учить язык и его конструкции.
Аватара пользователя
dccharacter
 
Сообщения: 4995
Зарегистрирован: 10 дек 2010, 13:16
Откуда: Красногорск МО
прог. языки: C, Python, wiring/processing
ФИО: Андрей

Re: Разборки с брушлесами - обобщаем инфу по BLDC-двигателям

Сообщение Duhas » 20 фев 2014, 05:31

если помните показывал фотки большой трехколесной тележки.. там по 40Нм на колесах, меня толкает на ура, при том что масса примерно та же )
«Как сердцу выразить себя? … Мысль изреченная есть ложь!»
В этом мире меня подводит доброта и порядочность...
"двое смотрят в лужу, один видит лужу, другой отраженные в ней звезды"
Аватара пользователя
Duhas
 
Сообщения: 6338
Зарегистрирован: 15 сен 2007, 13:03
Откуда: Красноярск
прог. языки: ASM(МК), C(PC)
ФИО: Гагарский Андрей Александрович

Re: Разборки с брушлесами - обобщаем инфу по BLDC-двигателям

Сообщение EIN_ENGEL » 25 фев 2014, 20:38

linvinus, у тебя импульсы с Холлов стабильные по длине? У меня немного плавают и есть смещение по фазе в двух сенсорах. А на одном моторе вообще проявляется периодическое пропадание импульса, или его укорачивание. Причём строго периодически - 6 нормальных, один дефектный.
Вложения
screen20.JPG
периодическое пропадание импульса
screen21.JPG
смещение фазы импульсов Холлов
Аватара пользователя
EIN_ENGEL
 
Сообщения: 496
Зарегистрирован: 06 янв 2006, 03:02
Откуда: Москва
прог. языки: VHDL, C++, Matlab
ФИО: Павел

Re: Разборки с брушлесами - обобщаем инфу по BLDC-двигателям

Сообщение linvinus » 26 фев 2014, 10:33

EIN_ENGEL писал(а):linvinus, у тебя импульсы с Холлов стабильные по длине? У меня немного плавают и есть смещение по фазе в двух сенсорах. А на одном моторе вообще проявляется периодическое пропадание импульса, или его укорачивание. Причём строго периодически - 6 нормальных, один дефектный.

если я правильно понял датчик цифровой двуполярный. к самим датчикам у меня никогда претензий не было.
а как они установлены?
R3 forum87/topic15337.html
R2 roboforum.ru/forum102/topic13980.html
R4 roboforum.ru/post336339.html#p336339
Делать надо хорошо - плохо получится само!
Аватара пользователя
linvinus
 
Сообщения: 1672
Зарегистрирован: 29 апр 2011, 12:37
Откуда: Москва
прог. языки: С

Re: Разборки с брушлесами - обобщаем инфу по BLDC-двигателям

Сообщение EIN_ENGEL » 26 фев 2014, 18:30

SS411
DSC_0134a.JPG

hall sensors 7.JPG
Аватара пользователя
EIN_ENGEL
 
Сообщения: 496
Зарегистрирован: 06 янв 2006, 03:02
Откуда: Москва
прог. языки: VHDL, C++, Matlab
ФИО: Павел

Re: Разборки с брушлесами - обобщаем инфу по BLDC-двигателям

Сообщение linvinus » 26 фев 2014, 19:04

Понятно, значит один магнит бракованный. У меня было всё ровно.
Если вы планируете вращать в обе стороны то советую поставить датчики через 120 физических градусов.
R3 forum87/topic15337.html
R2 roboforum.ru/forum102/topic13980.html
R4 roboforum.ru/post336339.html#p336339
Делать надо хорошо - плохо получится само!
Аватара пользователя
linvinus
 
Сообщения: 1672
Зарегистрирован: 29 апр 2011, 12:37
Откуда: Москва
прог. языки: С

Re: Разборки с брушлесами - обобщаем инфу по BLDC-двигателям

Сообщение EIN_ENGEL » 27 фев 2014, 01:17

Двигатели одни из самых дешёвых, может быть и так. Но если бы магнит был бракованный, то пропажа импульса проявлялась бы на всех трёх сенсорах. Пробовал сенсоры подсовывать снизу под ротор - ничего не меняется.

Да, планирую в обе стороны крутить. А почему именно 120 физических? По магнитам оно получается то же самое, судя по картинке. Разница только в том, что при физических 120, сенсоры попадают точно между полюсов статора. Но вроде бы поле от статора не наблюдается на сенсорах. Крутил вал выключенного мотора дрелью - всё равно длительность импульсов плавает. Причём "1" обычно короче "0".
Аватара пользователя
EIN_ENGEL
 
Сообщения: 496
Зарегистрирован: 06 янв 2006, 03:02
Откуда: Москва
прог. языки: VHDL, C++, Matlab
ФИО: Павел

Re: Разборки с брушлесами - обобщаем инфу по BLDC-двигателям

Сообщение linvinus » 27 фев 2014, 11:38

EIN_ENGEL писал(а):Двигатели одни из самых дешёвых, может быть и так. Но если бы магнит был бракованный, то пропажа импульса проявлялась бы на всех трёх сенсорах.

Логично, тогда только либо он находится дальше чем остальные от ротора, либо он и правда бракованный (менее чувствительный).

EIN_ENGEL писал(а):Пробовал сенсоры подсовывать снизу под ротор - ничего не меняется.

Плохая идея, при определённой мощности, поле статора начнёт сильно влиять на датчики.

EIN_ENGEL писал(а):Да, планирую в обе стороны крутить. А почему именно 120 физических? По магнитам оно получается то же самое, судя по картинке.

В своё время я об это голову сломал.
Вы в этом убедитесь когда запустите мотор, и когда настроите оптимальное положение (минимальный ток) при вращении в одну сторону, после изменения направления ток будет намного больше.
Единственное нормальное объяснение я нашёл тут http://endless-sphere.com/forums/viewto ... 61#p140830
но честно говоря я эту тему уже подзабыл, восстанавливаю по своим записям.

Полагаю что для каких то комбинаций количество полюсов-количество зубов статора допустимы другие положения.

Вот интересная работа на тему установки датчиков (раздел 7.3.1 Digital sensors)
http://www.ee.kth.se/php/modules/public ... 09_011.pdf
(нужно вспоминать конструкцию моторов, как их рассчитывают и т.д.)

вот тут ещё про поиск фаз по отношению к сигналам датчиков http://e0designs.com/documentation/find ... binations/
может пригодится.

EIN_ENGEL писал(а):Разница только в том, что при физических 120, сенсоры попадают точно между полюсов статора.

это очень важно, т.е. симметрия как в одну сторону так и в другую.

EIN_ENGEL писал(а):Но вроде бы поле от статора не наблюдается на сенсорах.

Влияние у меня было на максимальных оборотах, проявлялось как сильны шум (треск) и большой ток.

EIN_ENGEL писал(а):Крутил вал выключенного мотора дрелью - всё равно длительность импульсов плавает. Причём "1" обычно короче "0".

Скорее всего недостаточно сильно просачивается магнитное поле сквозь оболочку ротора.
У меня два мотора один Scorpion SII-3008-1090 у него сильное поле от магнитов снаружи ротора
второй какой то дешёвый Turnigy (размеры одинаковые 30мм диаметр 8мм высота статора).
Я проверял поле так: брал большую железную гайку (в пол ширины ротора), подвязывал на нитке 50см и подносил к ротору.
Если сильно прилипает (нужно отдёргивать ) то поле сильное, у Turnigy почти не прилипало.

Для себя я тогда сделал вывод, что модернизация возможна только для мощных моторов, с сильными неодимовыми магнитами.
К сожалению не все производители сообщают какие магниты стоят, если есть возможность, можно в магазине подобрать мотор используя тест с гайкой, или взять что то брендовое с известными характеристиками.
R3 forum87/topic15337.html
R2 roboforum.ru/forum102/topic13980.html
R4 roboforum.ru/post336339.html#p336339
Делать надо хорошо - плохо получится само!
Аватара пользователя
linvinus
 
Сообщения: 1672
Зарегистрирован: 29 апр 2011, 12:37
Откуда: Москва
прог. языки: С

Re: Разборки с брушлесами - обобщаем инфу по BLDC-двигателям

Сообщение EIN_ENGEL » 28 фев 2014, 03:32

linvinus писал(а):В своё время я об это голову сломал.Вы в этом убедитесь когда запустите мотор, и когда настроите оптимальное положение (минимальный ток) при вращении в одну сторону, после изменения направления ток будет намного больше.

Эта разница появляется из-за сдвига всех трёх сенсоров относительно статора. В автомоделизме называется таймингами мотора и работает аналогично настройке опережения зажигания в ДВС. Это сдвиг фазы управляющих сигналов на обмотки относительно фазы Холлов.
Можно настроить оптимальное положение по КПД, но только в одну сторону. Для другой стороны нужно или повернуть на тот же угол относительно "нуля", или поставить второй комплект датчиков для обратного вращения. Другими словами, регулятор включает обмотку полюса заранее, чтобы когда к нему подъедет магнит, поле было уже максимальным.
Но угол между самими сенсорами никак на это не влияет, тут важен только угол между сенсорами и статором.

linvinus писал(а):Плохая идея, при определённой мощности, поле статора начнёт сильно влиять на датчики.

Гонял на всех скоростях, картина качественно не меняется. Импульсы укорачиваются, но при этом длина продолжает плавать в небольших пределах. Может это и не важно. Причём без разницы, где стоят сенсоры, как сейчас - вокруг ротора, или под ним. На любых скоростях всё то же самое.

К моему мотору ничего вообще не липнет, как будто там и нет никаких магнитов.

Думал, может статор наводит поле и оно накладывается на поле магнита, но при выключенном двигателе, всё то же самое. Похоже проблема в том, что магниты неравномерно наклеены. Не совсем криво, но разница заметна на глаз.
Аватара пользователя
EIN_ENGEL
 
Сообщения: 496
Зарегистрирован: 06 янв 2006, 03:02
Откуда: Москва
прог. языки: VHDL, C++, Matlab
ФИО: Павел

Re: Разборки с брушлесами - обобщаем инфу по BLDC-двигателям

Сообщение linvinus » 28 фев 2014, 10:14

EIN_ENGEL писал(а):Эта разница появляется из-за сдвига всех трёх сенсоров относительно статора. В автомоделизме называется таймингами мотора и работает аналогично настройке опережения зажигания в ДВС. Это сдвиг фазы управляющих сигналов на обмотки относительно фазы Холлов.
Можно настроить оптимальное положение по КПД, но только в одну сторону. Для другой стороны нужно или повернуть на тот же угол относительно "нуля", или поставить второй комплект датчиков для обратного вращения. Другими словами, регулятор включает обмотку полюса заранее, чтобы когда к нему подъедет магнит, поле было уже максимальным.
Но угол между самими сенсорами никак на это не влияет, тут важен только угол между сенсорами и статором.

Спасибо что рассказали про тайминги, тут про них никто не знал :)
Если вам проще два комплекта вешать, вешайте :), я сказал как можно обойтись одним.

EIN_ENGEL писал(а):Гонял на всех скоростях, картина качественно не меняется. Импульсы укорачиваются, но при этом длина продолжает плавать в небольших пределах. Может это и не важно. Причём без разницы, где стоят сенсоры, как сейчас - вокруг ротора, или под ним. На любых скоростях всё то же самое.

Ок, это дело тонкое, у кого то наводки у кого то нет, если смогли поставить так чтобы не было наводок от статора вам плюс, у меня не получалось.


EIN_ENGEL писал(а):К моему мотору ничего вообще не липнет, как будто там и нет никаких магнитов.

Мой тест работает :)
Но, если вы смогли поставить под ротор то там картина должна быть лучше, хотя вы говорите что картина не меняется, это странно.

Можно фото датчиков под ротором? как вы их туда подсунули?
Сигнал с датчиков куда дальше идёт? Подтягивающие резисторы есть на выходе?
R3 forum87/topic15337.html
R2 roboforum.ru/forum102/topic13980.html
R4 roboforum.ru/post336339.html#p336339
Делать надо хорошо - плохо получится само!
Аватара пользователя
linvinus
 
Сообщения: 1672
Зарегистрирован: 29 апр 2011, 12:37
Откуда: Москва
прог. языки: С

Re: Разборки с брушлесами - обобщаем инфу по BLDC-двигателям

Сообщение ilalexey » 04 мар 2014, 15:35

Всем привет.
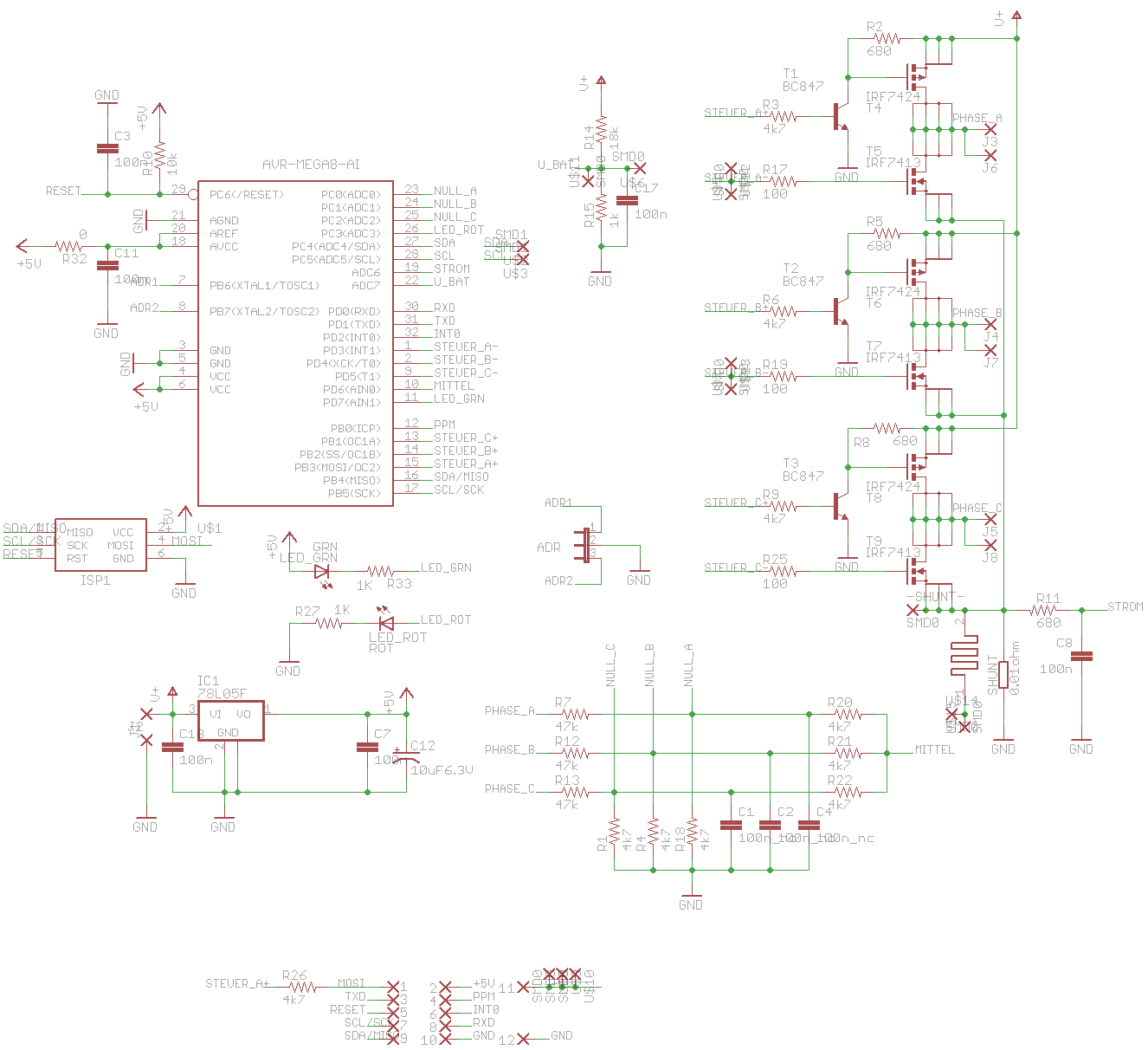
Нужен совет бывалых. Собрал коптер. Моторы - переделка из сидирумов. Контроллёры движков(4шт) - винигрет из нескольких проектов. На столе всё работало. Когда прикрутил к раме, что-то повредил в одном и тот наотрез теперь не хочет стартовать с винтом. Без нагрузки всё ок. Но когда пинцетом дотрагиваюсь до общей середины на делителях(mittel на схеме), тот стартует и прекрасно(почти, на малых оборотах трещит двигателем и мигает диодом)работает. Повесил было кондёр на землю - сначало работало, но потом, на следующий день перестало.
Перепаял/заменил уже почти всё. В чём может быть подвох? Где искать баг?
---
пс: прошивка tgy
Вложения
motor.png
двигатель
pcb.png
односторонняя плата
sch.png
схема
Аватара пользователя
ilalexey
 
Сообщения: 3202
Зарегистрирован: 13 май 2011, 21:37
Откуда: Bb

Re: Разборки с брушлесами - обобщаем инфу по BLDC-двигателям

Сообщение linvinus » 05 мар 2014, 00:18

Без осциллограммам сказать сложно.
не понятно не стартует это:
1. при старте он прокручивается но не стартует?
2. или даже не крутится?
3. или срывается в конце разгона?
R3 forum87/topic15337.html
R2 roboforum.ru/forum102/topic13980.html
R4 roboforum.ru/post336339.html#p336339
Делать надо хорошо - плохо получится само!
Аватара пользователя
linvinus
 
Сообщения: 1672
Зарегистрирован: 29 апр 2011, 12:37
Откуда: Москва
прог. языки: С

Re: Разборки с брушлесами - обобщаем инфу по BLDC-двигателям

Сообщение ilalexey » 05 мар 2014, 11:28

Вариант раз. Скорее дёргается то в одну, то в другую сторону. или рывками шагает в одну.
Вчера спросил, а вечером получилось стартануть.
В точке mittel было примерно 0.8в мах. Пинценом, предпологаю, чуть поднимал этот уровень. Перепаял резисторы, идущие от фаз. Было 47К, стало 39К. Соотвецтвенно уровень поднялся до чуть больше 0.9в. Сколько должно быть - без понятия. Отсюда вытекает новый вопрос: почему работают остальные три?
Аватара пользователя
ilalexey
 
Сообщения: 3202
Зарегистрирован: 13 май 2011, 21:37
Откуда: Bb

Re: Разборки с брушлесами - обобщаем инфу по BLDC-двигателям

Сообщение linvinus » 05 мар 2014, 12:19

ilalexey писал(а):Вариант раз. Скорее дёргается то в одну, то в другую сторону. или рывками шагает в одну.
Вчера спросил, а вечером получилось стартануть.
В точке mittel было примерно 0.8в мах. Пинценом, предпологаю, чуть поднимал этот уровень. Перепаял резисторы, идущие от фаз. Было 47К, стало 39К. Соотвецтвенно уровень поднялся до чуть больше 0.9в. Сколько должно быть - без понятия. Отсюда вытекает новый вопрос: почему работают остальные три?

делитель R13/R1 должен поделить V+ до 2..4в, при значениях 47к и 4.7к V+ должно быть порядка 22в.
откуда схема?

вот тут осциллограммы как должно быть forum11/topic10041-30.html#p207463
компаратор сравнивает значения NULL_A,NULL_B,NULL_C c MITTEL
R3 forum87/topic15337.html
R2 roboforum.ru/forum102/topic13980.html
R4 roboforum.ru/post336339.html#p336339
Делать надо хорошо - плохо получится само!
Аватара пользователя
linvinus
 
Сообщения: 1672
Зарегистрирован: 29 апр 2011, 12:37
Откуда: Москва
прог. языки: С

Re: Разборки с брушлесами - обобщаем инфу по BLDC-двигателям

Сообщение ilalexey » 05 мар 2014, 12:32

Схема вроде с BL-Ctrl была, но я с ней когда-то что-то мудрил, так что трудно сказать.
Предположительно буду питаться от 8.4в.
..ах да, когда на столе тестил, питался от 12в бп, а в сборе запитал от 8.4.
Аватара пользователя
ilalexey
 
Сообщения: 3202
Зарегистрирован: 13 май 2011, 21:37
Откуда: Bb

Re: Разборки с брушлесами - обобщаем инфу по BLDC-двигателям

Сообщение linvinus » 05 мар 2014, 13:27

ну вот и ответ.
схема чувствительна к напряжению питания, пересчитай делитель и всё будет работать.
R3 forum87/topic15337.html
R2 roboforum.ru/forum102/topic13980.html
R4 roboforum.ru/post336339.html#p336339
Делать надо хорошо - плохо получится само!
Аватара пользователя
linvinus
 
Сообщения: 1672
Зарегистрирован: 29 апр 2011, 12:37
Откуда: Москва
прог. языки: С

Пред.След.

Вернуться в КиберЗона - клуб боевых роботов

Кто сейчас на конференции

Сейчас этот форум просматривают: нет зарегистрированных пользователей и гости: 0

cron