Обсуждение темы тут Автоматика для солнечного концентратора. (нужна помощь)
Здесь же выкладываю свои наработки.
Видео. Под конец заклинило.
Добавлено спустя 58 секунд:
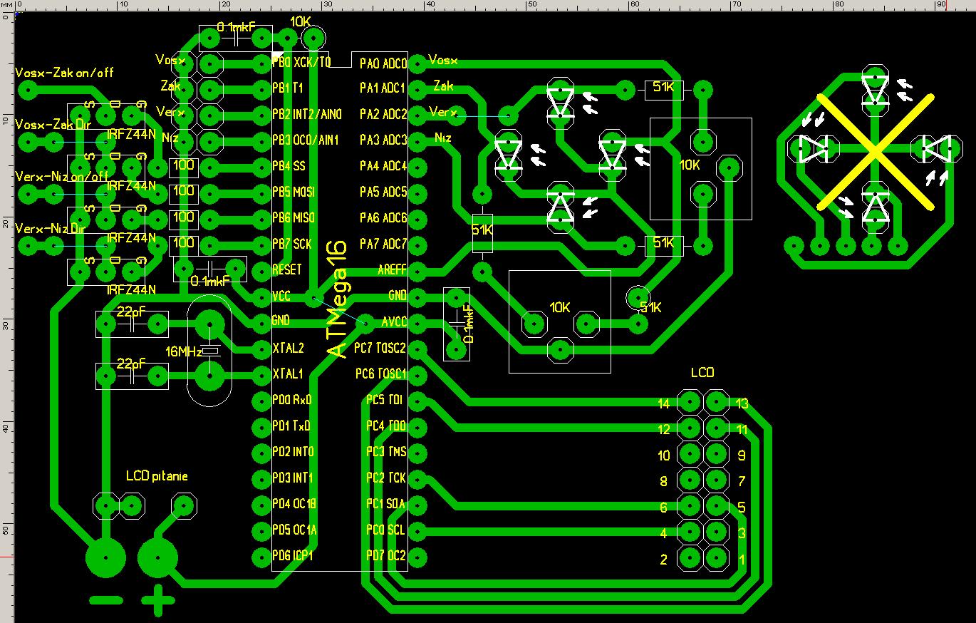
В дальнейшем ЛСД дисплея не будет.
![]() |
roboforum.ruТехнический форум по робототехнике. |
|



Master писал(а):По питанию все чисто. Показания 1023.
И опора АЦП случайно не само питание без фильтров?
на АЦП подавать со средней ножки резистора
Сейчас этот форум просматривают: нет зарегистрированных пользователей и гости: 0