Чтобы не терять нить разработки открываю тему.
Собственно уже выбран МК (STM32F107) и опробованы примеры кода.
Сделана (не совсем удачная) отладочная плата и еще одна куплена у стартеркита.
Написан программатор (для работы с бутлоадером по UART)
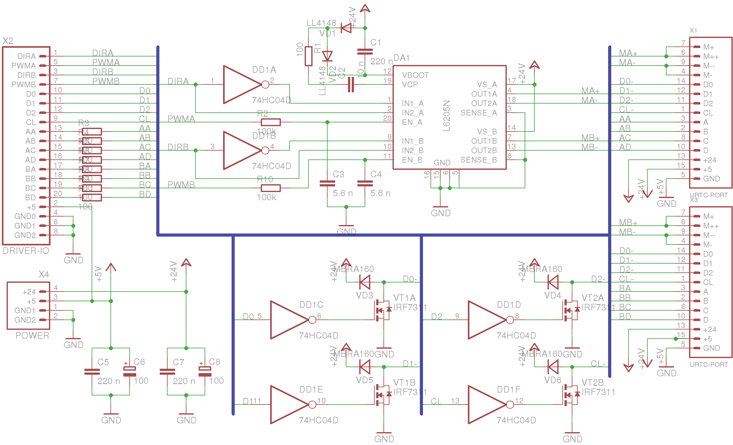
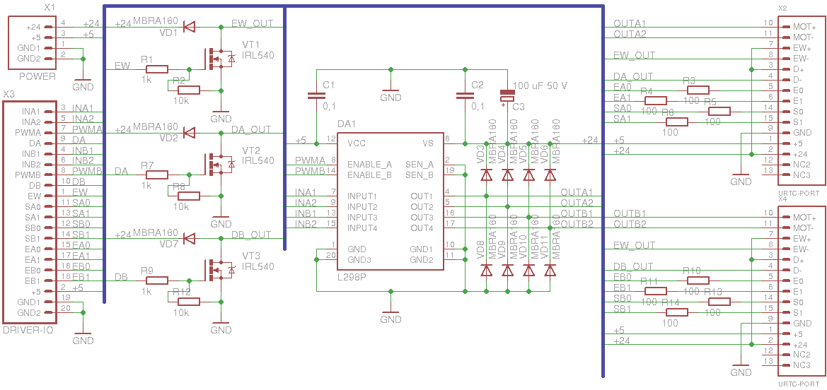
Выбран мост для моторов (L298) и набросал схему силовых модулей (всего 3-и штуки)
В качестве индикатора думаю использовать экран от мобильника.
Отдать коллегам:
- проработку протокола для RS-232
- проработку модели взаимодействия
- написание библиотеки для ПК



