repository спасибо, если моя конструкция будет хреново ездить, то сделаю шкив на этой автошпатлевке (конечно, если цена у нее будет более-менее демократичной).
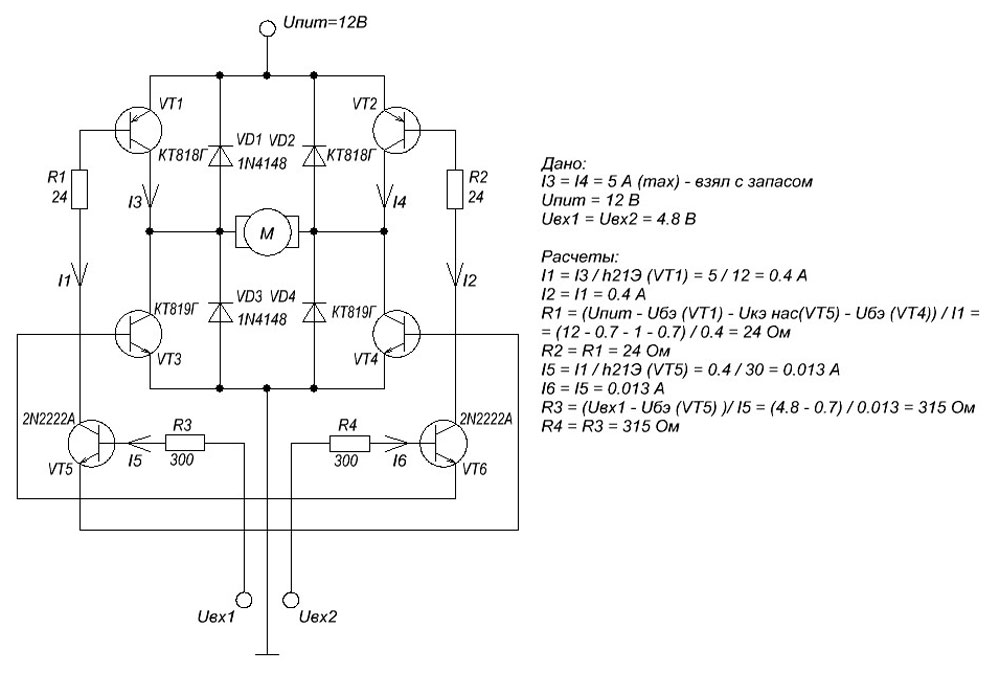
Забодяжил я кстати тут силовые H-мосты для моторчиков. Вот:
4pok писал(а):Забодяжил я кстати тут силовые H-мосты для моторчиков. Вот:
Купил, 10р. одна штука.pashteet писал(а):прикольно, где столько радиаторов набрал?
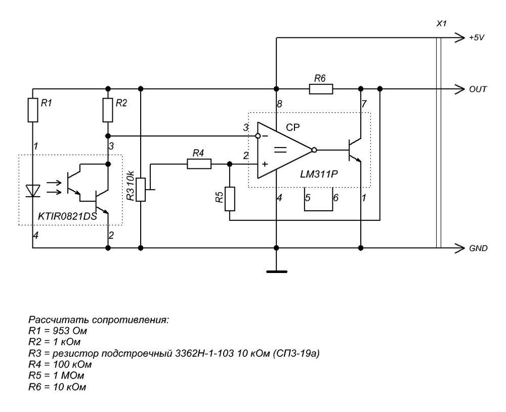
Расчеты не особо подробные, но для цифровой логики достаточно.avr123.nm.ru писал(а):Большое спасибо за расчеты подробные.
Работают. Проверка на качество будет тогда, когда соберу ШИМ-регулятор. Тогда и выявятся недостатки.CiSi писал(а):И как эти мосты в работе?
Пасиб. Если с ШИМ будут плохо работать, то подпаяю. Меня вот только смущает слово "наверно", ты это как всё прикинул?Galeleo писал(а):Между базой и эмиттером каждого транзистора в мосте нужно поставить резистор сопротивлением не больше 500Ом, чтобы они быстрее закрывались и чтобы уменьшить сквозные токи. То же самое нужно сделать и с транзисторами VT5 и VT6, но там, наверно, и килоома хватит.
Ага.Lockdog писал(а):Я правильно понимаю, что по-русски название робота звучит как чпокобот?))

Каэш. По частям каждый модуль в рабочем состоянии. Ну а вот, чтоб все это в комплексе было, надо малёха подождать. Потому тему и назвал work in progress.CiSi писал(а):Все конечно смотрится красиво, но вот оно работает?
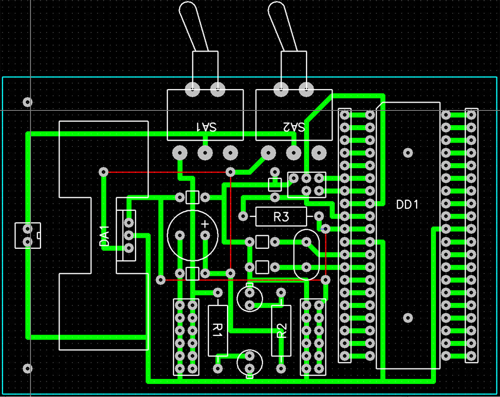
Типа совсем-совсем жесть? ))ALHIMIK писал(а):разводка для контроллера жесть...

Типа совсем-совсем жесть? ))
Сейчас этот форум просматривают: нет зарегистрированных пользователей и гости: 0