s.t.a.l.k.e.r

Наше хобби — конструировать и программировать.
Демонстрация готовых роботов и устройств построенных своими руками.

Re: s.t.a.l.k.e.r

Сообщение SiemX » 25 июн 2009, 19:20

Может тогда легче купить радиоуправление с регулировкой скорости?
SiemX
 
Сообщения: 159
Зарегистрирован: 08 май 2009, 21:21

Re: s.t.a.l.k.e.r

Сообщение коля » 25 июн 2009, 22:20

Ну наверно еслеб было легче , то давно купил бы.
Аватара пользователя
коля
 
Сообщения: 86
Зарегистрирован: 21 май 2009, 20:20
Откуда: narva
Skype: arhimed6995

Re: s.t.a.l.k.e.r

Сообщение avr123.nm.ru » 25 июн 2009, 23:30

Еще красивый видок ломающейся рамы - изогнута для поворота
Вложения
изогнута для поворота 2.jpg
Аватара пользователя
avr123.nm.ru
отсылающий читать курс
 
Сообщения: 14195
Зарегистрирован: 06 ноя 2005, 04:18
Откуда: Москва

Re: s.t.a.l.k.e.r

Сообщение коля » 02 июл 2009, 23:52

А у меня все дело встало изза ШИМа, никак немогу сделать его автоматическим. А мк только для этого осваивать, ну наверно это для меня слишком сложно.
Аватара пользователя
коля
 
Сообщения: 86
Зарегистрирован: 21 май 2009, 20:20
Откуда: narva
Skype: arhimed6995

Re: s.t.a.l.k.e.r

Сообщение SMT » 03 июл 2009, 01:15

SMT
 
Сообщения: 1158
Зарегистрирован: 23 авг 2008, 22:28
Откуда: Санкт-Петербург
ФИО: Сергей

Re: s.t.a.l.k.e.r

Сообщение SERGEY_M » 03 июл 2009, 09:36

Ну вот, опять читаем только последние посты...
а все прочитать слабо??? :wink:
коля эту схему какраз и мучает :)
Аватара пользователя
SERGEY_M
 
Сообщения: 682
Зарегистрирован: 20 мар 2009, 12:45
Откуда: Украина, Одесса
ФИО: Сергей

Re: s.t.a.l.k.e.r

Сообщение SMT » 04 июл 2009, 00:04

не, не слабо :) с начала читаю, забыл уже. Коля про МК сказал, я и вспомнил как недавно видел эту схему.
SMT
 
Сообщения: 1158
Зарегистрирован: 23 авг 2008, 22:28
Откуда: Санкт-Петербург
ФИО: Сергей

Re: s.t.a.l.k.e.r

Сообщение коля » 12 июл 2009, 14:09

Собрал схему на 4-х 555-х и вроде даже получился автоматический плавный пуск, стоп. Но транзисторы на мостах греются аж пипец. Так что дальше ее ипользовать небуду. Все дело изза этого остановилось. Видимо всетоки придется делать на мк. Купил мегу8l-8pu буду както осваивать. К сожелению и.нет парит немогу надолго зайти.
Аватара пользователя
коля
 
Сообщения: 86
Зарегистрирован: 21 май 2009, 20:20
Откуда: narva
Skype: arhimed6995

Re: s.t.a.l.k.e.r

Сообщение nest » 12 июл 2009, 14:13

коля, схему, что собрали, покажите.
мож у вас в схеме где недочёт, что даже мк не поможет.
Аватара пользователя
nest
 
Сообщения: 977
Зарегистрирован: 21 янв 2005, 12:16
Откуда: Germany
прог. языки: asm

Re: s.t.a.l.k.e.r

Сообщение коля » 12 июл 2009, 14:17

Ну схема мостов правельная, а на мк. я хочю реализовать шим с изменяемой скважностью, чтоб плавно запускать движки.

Добавлено спустя 1 минуту 12 секунд:
Незнаю пока как только , я еще неначинал разбиратся с мк.
Аватара пользователя
коля
 
Сообщения: 86
Зарегистрирован: 21 май 2009, 20:20
Откуда: narva
Skype: arhimed6995

Re: s.t.a.l.k.e.r

Сообщение avr123.nm.ru » 12 июл 2009, 14:46

Как же она превильная если ключи греются ? Наверняка чего то аппаратного не хватает в ней.
Аватара пользователя
avr123.nm.ru
отсылающий читать курс
 
Сообщения: 14195
Зарегистрирован: 06 ноя 2005, 04:18
Откуда: Москва

Re: s.t.a.l.k.e.r

Сообщение коля » 12 июл 2009, 15:27

Да нет ключи негреются есле ими нормально упровлять (тоесть подавать открывающее напрежение 12v) ,а из моей схемы на 555-х, выходит при старте и остановке меньше 12v, а в середине все норм 12v, вот изза этого и греются. Вобщем хрень какуюто я наделал.
Аватара пользователя
коля
 
Сообщения: 86
Зарегистрирован: 21 май 2009, 20:20
Откуда: narva
Skype: arhimed6995

Re: s.t.a.l.k.e.r

Сообщение nest » 12 июл 2009, 16:39

коля, дайте схему лучше по-хорошему.
а то так никто помогать не будет :)
Аватара пользователя
nest
 
Сообщения: 977
Зарегистрирован: 21 янв 2005, 12:16
Откуда: Germany
прог. языки: asm

Re: s.t.a.l.k.e.r

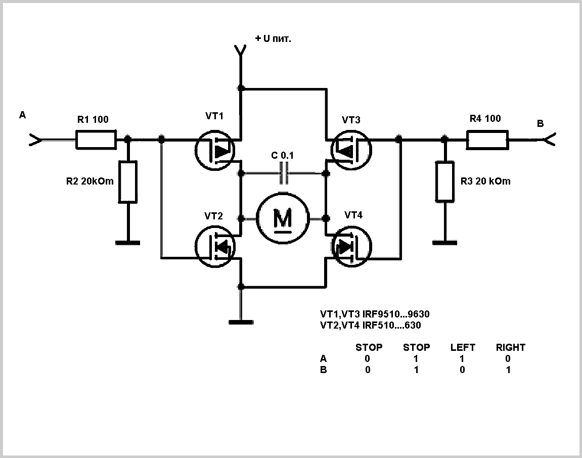
Сообщение коля » 12 июл 2009, 17:09

Только транзисторы стоят, irf9540 и irf540n.

Добавлено спустя 6 минут 47 секунд:
Да я пока непрошу помощи, я осознал то что мне раньше говарили, что нужно переходить на мк. Так что пока буду читать, бится головой об стену, ну и надеюсь умнеть :D . ps: неназивайте меня на *вы* ,а то както неудобно, яж нетакой старый :) .
Вложения
-мост.gif
Аватара пользователя
коля
 
Сообщения: 86
Зарегистрирован: 21 май 2009, 20:20
Откуда: narva
Skype: arhimed6995

Re: s.t.a.l.k.e.r

Сообщение avr123.nm.ru » 12 июл 2009, 17:17

Тут возможны сквозные токи. Питание моста должно быть не менее 10-12 вольт. такой Нмост мне не нравится - можно было бы переправить по схеме ОпенСерво хотябы.
Аватара пользователя
avr123.nm.ru
отсылающий читать курс
 
Сообщения: 14195
Зарегистрирован: 06 ноя 2005, 04:18
Откуда: Москва

Пред.След.

Вернуться в Наши проекты

Кто сейчас на конференции

Сейчас этот форум просматривают: нет зарегистрированных пользователей и гости: 0

cron