а как им управлять будешь? (в смысле через рк, ик, bluetooth, wifi)
а как им управлять будешь? (в смысле через рк, ик, bluetooth, wifi)
так-что еслеб я сделал подвеску из стали то бот был бы совсем неподьёмный.А про сцепление колес на непровной почве я согласен будет плохое , я нерастроюсь потому что это мой первый бот до этого я их неделал.
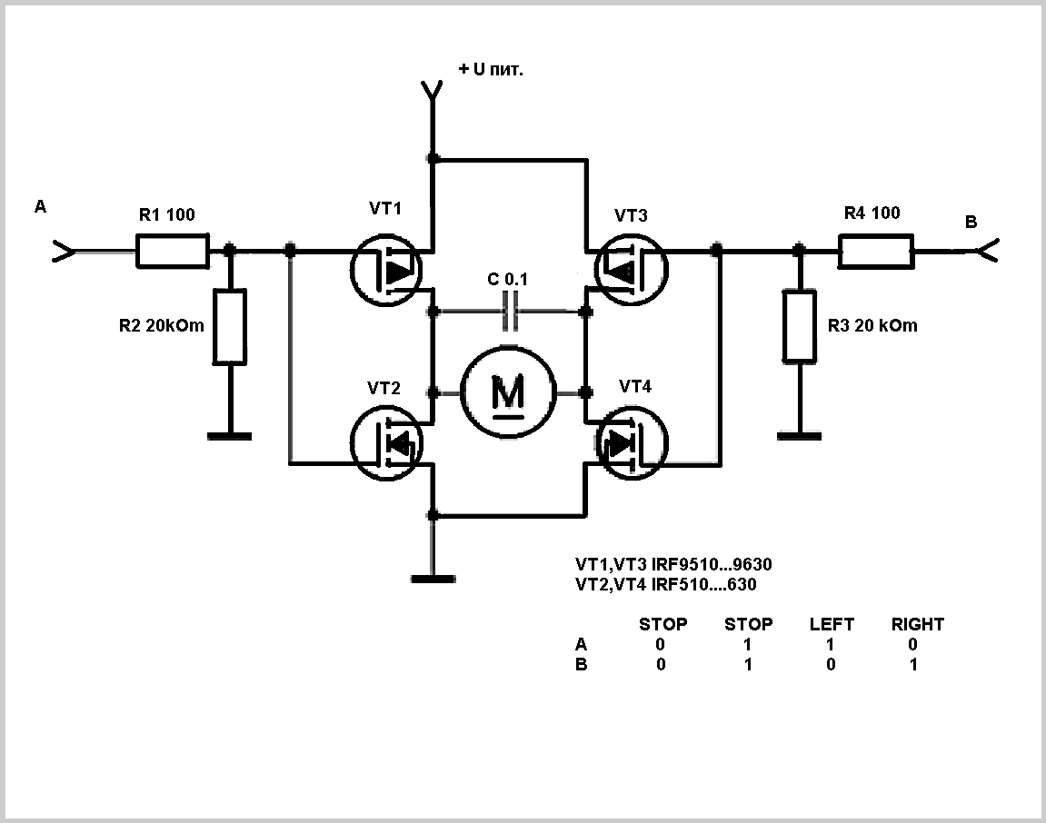
.но до этого далеко мнеб н-мост замутить какнибудь,просто у нас с радео деталеми ну очень плохо а, хотелосьбы готовый драйвер. Обороты толькошто сходил пощитал
42об.в минуту.
42об.в минуту

акум от машины в нодежде что его хватит.Просто я незнаю чем еще передовать видео на такое расстояние. Интернет камеру нехачю использовать.это та которая без компа к нэту подключяется.
но зато мощщя и и на скорости неналетиш на бордюр и неразобьёш в дребезги все,да и упровлять на такой скорости по камере проще. Хотя есле честно я до последнего момента недумал о том какая скорость будет у него *даже неподумал об этом* но впринцепе меня она устраивает. Бот очень тежолый даж хорошо что скорость небольшая. Когда буду делать другого
неизвестно когда ,то буду делать его обезательно из алюминия,куплю апорат сварочный чтоб аргон подключять можно было и варить алюминий.
коля писал(а):мнеб н-мост замутить какнибудь,просто у нас с радео деталеми ну очень плохо

. А про реле тож думал но тож непокатит ,мнеж нужно плавно разгонять и тормазить и поворачивать попловней а, а без моста будет дергатся как поралитик. Щяс нашол какойто мост на мосфетах поробую щяс доехать до нашего магаза и спросить есть такие или нет у них.
Сейчас этот форум просматривают: нет зарегистрированных пользователей и гости: 10