RBM - Мыльные роботы наступают..

Наше хобби — конструировать и программировать.
Демонстрация готовых роботов и устройств построенных своими руками.

Сообщение wow-philip » 29 сен 2007, 14:43

Digit картинка не совсем удачная выша, сделал новую..

Масивные пушки - это воздуховоды, они перемещаться не будут, просто ось шаговика проходит через них насквозь , это решение принято для минимизации размеров конструкции. Шаговик будет перемещать две алюминиевые пластинки в форме буквы П. Режим перезарядки работает по такому принципу - останавливаем турбину, в верхней части выдувного элемента скапливается небольшое количество мыльного раствора, опускаем рамку в низ, немного ждём и поднимаем вверх в итоге на выдувном элементе должна образоваться мыльная плёнка, включаем турбинку и выдуваем пузыри, потом повторяем все операции с определённым промежутком времени..
Изображение
Мыльная жидкость будет подаваться в верхнюю часть блока выдувания, тем самым компенсируя расход при выдувании пузырей. Точно дозировать подачу жидкости не получится, поэтому под блоком выдувания будет размещенна возвратная камера..

Master ко мне виксинт попал от знакомого скульптора, если поисковики не помогут, позднее смогу уточнить название конторы где он приобретает виксинт..
Аватара пользователя
wow-philip
 
Сообщения: 81
Зарегистрирован: 17 мар 2007, 02:04
Откуда: Москва

Сообщение wow-philip » 01 окт 2007, 14:03

Наконец то руки дошли до отливки крыльчатки центробежного насоса :-)
Изображение

Осталось только оттестить не отваляться ли лопасти на 5ти тысячах оборотов.. выглядят хрупковато.. :-(

Диаметр (по лопастям) - 28.8мм..
Лопатки:
  Высота - 12.5мм..
  Ширина - 7.5мм..
  Толщина - 0.9мм.(у основания расширяется до 1.8мм.)
Аватара пользователя
wow-philip
 
Сообщения: 81
Зарегистрирован: 17 мар 2007, 02:04
Откуда: Москва

Сообщение Digit » 01 окт 2007, 14:26

Ого! Цацка какая!  :)  Не знаю насчет хрупкости, но выглядит весьма эстетично!
Аватара пользователя
Digit
 
Сообщения: 3339
Зарегистрирован: 27 ноя 2004, 00:42
Откуда: совсем Москва
ФИО: Григорий

Re: RBM - Мыльные роботы наступают..

Сообщение wow-philip » 07 окт 2007, 23:45

Собрал тестовый центробежный насос, но был сильно разочарован.

Биения от вибрации на 3х тысячах оборотов очень сильные :-( При тестировании по неосторожности (зацепил за воздуховод) было срезано три лопасти, если бы третья лопасть не заклинила двигатель, думаю что срезало бы все :-(
Изображение

Изображение

Принято решение рассмотреть альтернативный вариант - коллекторный двигатель заменён на бесколлекторник от ноутбучного харда, крыльчатка взята с какой то дрели.
Изображение

Попробую в скором времени оттестить этот симбиоз..


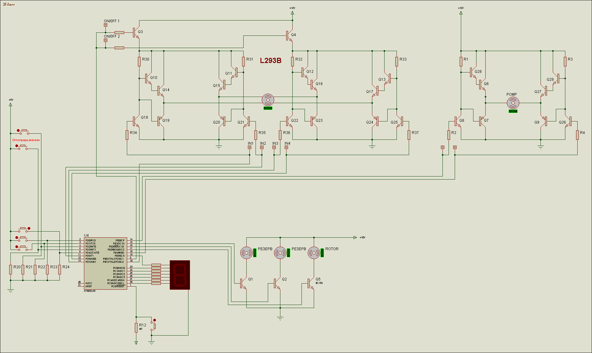
Набросал принципиальную схема RBM (есть косяки, но должна работать)
01.png


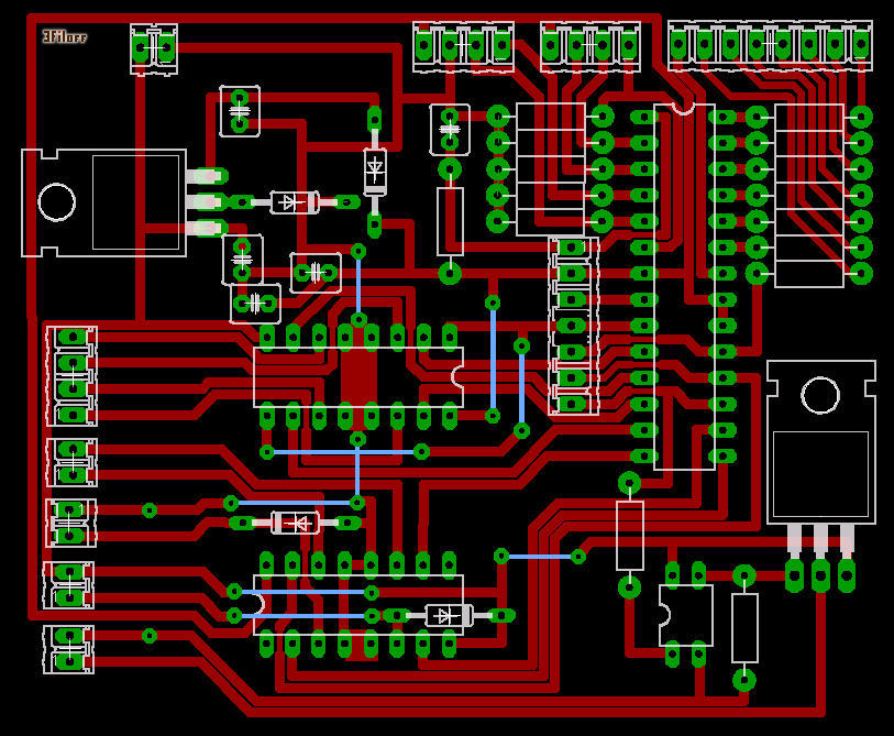
Монтажка
верх.png


Лазерный утюг
RBM01 под утюг.png


Сегодня постараюсь спаять и начать писать тестовую прошивку..
Аватара пользователя
wow-philip
 
Сообщения: 81
Зарегистрирован: 17 мар 2007, 02:04
Откуда: Москва

Re: RBM - Мыльные роботы наступают..

Сообщение wow-philip » 08 окт 2007, 01:47

Спаял платку.
Изображение

Провёл замеры питания в контрольных точках и протестировал на "сопли", на первый взгляд всё не так и плохо, завтра установлю 8ю мегу и L293, тогда уж более менее станет всё понятно..

P.S. Кто ж так ноги в L293 развёл?! пипец просто как не логично :-( пришлось кучу перемычек делать что б всё развести как хотелось.. :-(
Аватара пользователя
wow-philip
 
Сообщения: 81
Зарегистрирован: 17 мар 2007, 02:04
Откуда: Москва

Re: RBM - Мыльные роботы наступают..

Сообщение avr123.nm.ru » 08 окт 2007, 05:38

wow-philip писал(а):P.S. Кто ж так ноги в L293 развёл?! :-(


Ктож яйца между ног привесил ?! танцевать, пипец как не удобно ! Вах, вах ...


Да, АВР, и на новом движке твои ослоумные шутки столь же,
как и прежде, прекрасны... <MegaBIZON>

Нароод!!! стоять! <V>
Аватара пользователя
avr123.nm.ru
отсылающий читать курс
 
Сообщения: 14195
Зарегистрирован: 06 ноя 2005, 04:18
Откуда: Москва

Re: RBM - Мыльные роботы наступают..

Сообщение Digit » 08 окт 2007, 12:29

wow-philip, а драйвер бесколлекторника сам будешь делать или готовый возьмешь? И если сам, то на основе какой схемы?

Авр123, не красиво!
злой полицейский
Аватара пользователя
Digit
 
Сообщения: 3339
Зарегистрирован: 27 ноя 2004, 00:42
Откуда: совсем Москва
ФИО: Григорий

Re: RBM - Мыльные роботы наступают..

Сообщение wow-philip » 08 окт 2007, 13:22

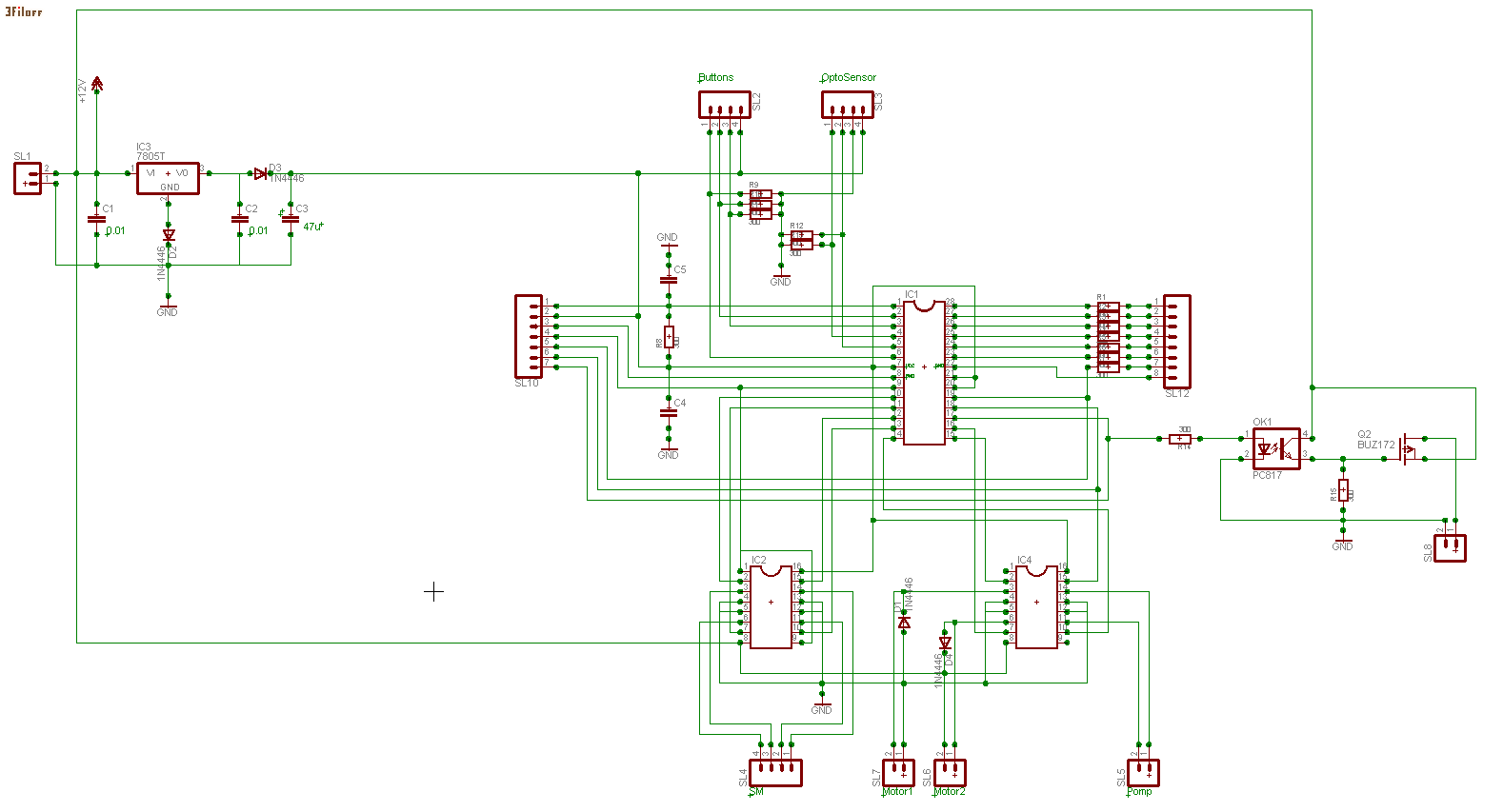
Всё никак не дойдут руки собрать драйвер на меге 8й что то из таких вариантов..

На данном этапе для меня проще купить tda5140a и не заморачиваться, дешевле получается, чем самому "огород" городить.

Схема практически без изменений по даташиту на tda5140a, собирал на макетке, единственный минус - мощный движок не подключишь :-( Подключал на вскидку пять движков от HDD, все запустились без проблем..

Изображение

Подбирал методом тыка конденсатор на 11й ноге, что б движок раскручиваться начинал стабильно, остальное без изменений.. Все расчёты ёмкостей есть в даташите..

Сейчас подумываю о перемотке движка и установке мощных магнитов в стакане ротора.. Только перематывать буду "звездой"..

P.S. Может кто посоветует легкодоставаемые драйвера бесколлекторников? а то кроме tda5140a ничего не нашёл :-(
Аватара пользователя
wow-philip
 
Сообщения: 81
Зарегистрирован: 17 мар 2007, 02:04
Откуда: Москва

Re: RBM - Мыльные роботы наступают..

Сообщение wow-philip » 08 окт 2007, 14:46

Вот и до протеуса уже добрался :-)

Всё готово для симуляции, надо прошивочку тестовую написать и ногами подрыгать :-)
proteus XBMSM.png


Для симуляции (Протеус 7.1)
RBM SM.zip
(31.56 КиБ) Скачиваний: 73
Аватара пользователя
wow-philip
 
Сообщения: 81
Зарегистрирован: 17 мар 2007, 02:04
Откуда: Москва

Re: RBM - Мыльные роботы наступают..

Сообщение Digit » 08 окт 2007, 14:48

:o Вот это ты L293 нарисовал! :o Модельку из библиотеки-то чего не взял?
злой полицейский
Аватара пользователя
Digit
 
Сообщения: 3339
Зарегистрирован: 27 ноя 2004, 00:42
Откуда: совсем Москва
ФИО: Григорий

Re: RBM - Мыльные роботы наступают..

Сообщение avr123.nm.ru » 08 окт 2007, 14:51

Странная схема L293 - у вас питание на R31 R32 будет 4.4 вольт максимум при 5 вольтах питания МК.
Аватара пользователя
avr123.nm.ru
отсылающий читать курс
 
Сообщения: 14195
Зарегистрирован: 06 ноя 2005, 04:18
Откуда: Москва

Re: RBM - Мыльные роботы наступают..

Сообщение wow-philip » 08 окт 2007, 14:56

Digit писал(а)::o Вот это ты L293 нарисовал! :o Модельку из библиотеки-то чего не взял?


..упс.. по старинке взял из старого проекта :-( Готовую L293 не нашёл, давно с аналогом каким то возился, но плюнул и так отрисовал, работает да и ладно..

Никак не найду сабж где было описание как свои модели для протеуса делать.. Да на самом деле это уже и не так важно, когда начинал, было интересно, а сейчас можно и светодиодов налепить, да посмотреть что там на ногах твориться..

avr123.nm.ru, да мне собственно только симуляцию посмотреть ;-) а для этого достаточно и такой схемки..
Аватара пользователя
wow-philip
 
Сообщения: 81
Зарегистрирован: 17 мар 2007, 02:04
Откуда: Москва

Re: RBM - Мыльные роботы наступают..

Сообщение avr123.nm.ru » 08 окт 2007, 15:04

wow-philip писал(а):Никак не найду сабж где было описание как свои модели для протеуса делать..


В help как обычно. Так как вы и сделали можно только правильней - более похоже типа.
Аватара пользователя
avr123.nm.ru
отсылающий читать курс
 
Сообщения: 14195
Зарегистрирован: 06 ноя 2005, 04:18
Откуда: Москва

Re: RBM - Мыльные роботы наступают..

Сообщение avr123.nm.ru » 08 окт 2007, 15:57

wow-philip писал(а):avr123.nm.ru, да мне собственно только симуляцию посмотреть ;-) а для этого достаточно и такой схемки..


Вот так лучше изменить ИМХО
Вложения
avr123.nm.ru  z8.png
avr123.nm.ru z8.png (8.91 КиБ) Просмотров: 6396
Аватара пользователя
avr123.nm.ru
отсылающий читать курс
 
Сообщения: 14195
Зарегистрирован: 06 ноя 2005, 04:18
Откуда: Москва

Re: RBM - Мыльные роботы наступают..

Сообщение wow-philip » 08 окт 2007, 17:35

avr123.nm.ru ..ну раз лучше, значит дорисуем :-)
Аватара пользователя
wow-philip
 
Сообщения: 81
Зарегистрирован: 17 мар 2007, 02:04
Откуда: Москва

Пред.След.

Вернуться в Наши проекты

Кто сейчас на конференции

Сейчас этот форум просматривают: нет зарегистрированных пользователей и гости: 1