Всем привет!
Задача сделать машинку на ардуино с управлением от телефона на андроиде через синезуб.
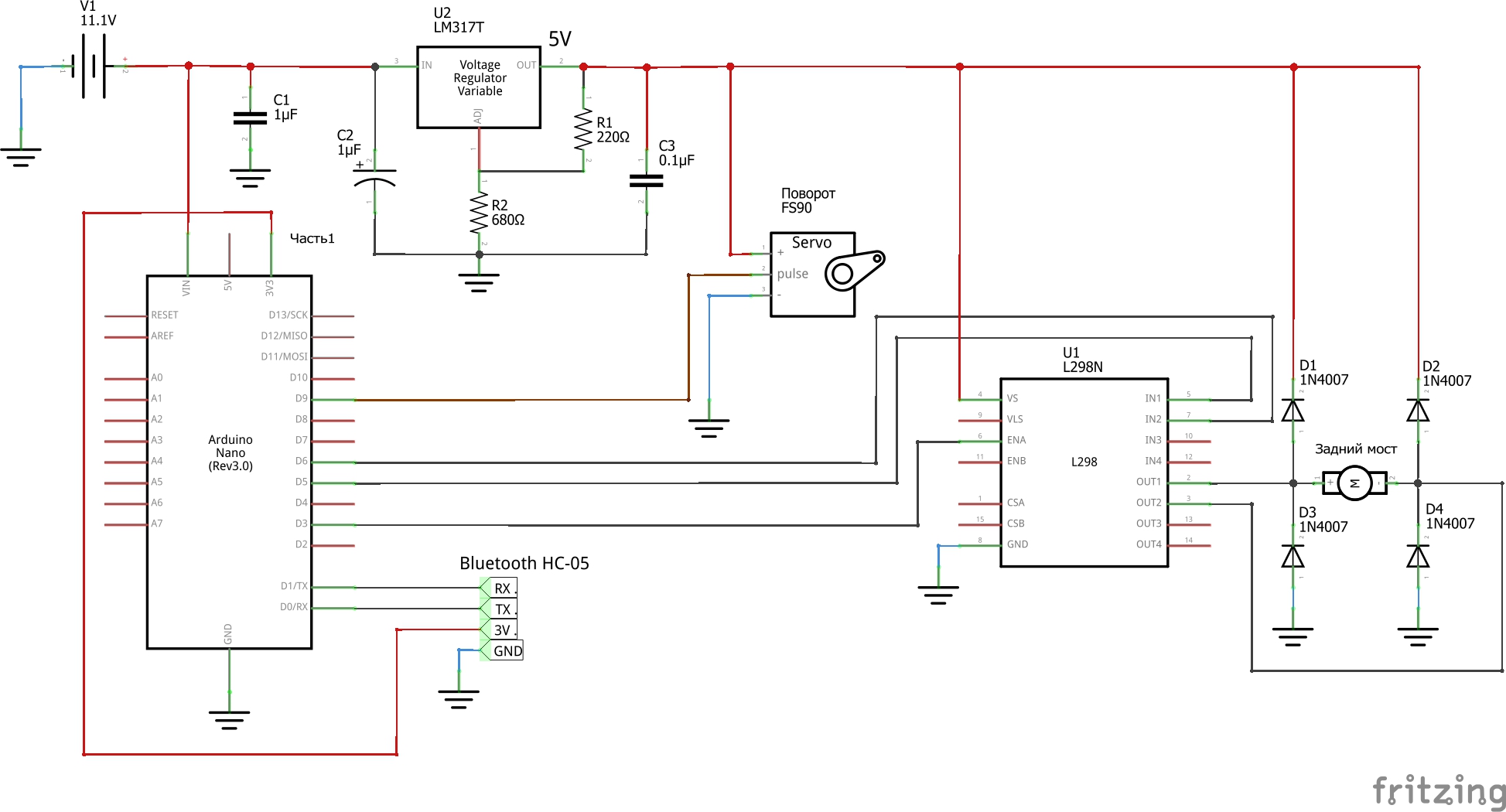
Во вложении схема. Вопрос.
Будет ли работать?
Комплектующие пока не пришли, решил заняться схемой и ПО.
![]() |
roboforum.ruТехнический форум по робототехнике. |
|


это разряженный должен гарантировать. Советую обычный свинцовый акум на 12 вольт или 2 лития послед.CamAvt писал(а): вольт на 7 В
так точно! + процессор 8051. + все средства отладки под IAR KEILCamAvt писал(а):CC2541DK-SENSOR эти все сенсоры на одной плате с блютусом стоят в виде брелка?
avr123.nm.ru писал(а):... Советую обычный свинцовый акум на 12 вольт или 2 лития послед.
avr123.nm.ru писал(а): так точно! + процессор 8051. + все средства отладки под IAR KEIL
Я весьма удивлен, что кто-то ещё пользуется этим старичком. Правда маркетологи на него ща, что только не вешают, чтобы покупали...Madf писал(а):8051 ещё жив? О_о Я весьма удивлен, что кто-то ещё пользуется этим старичком.

тока не забудь схему питания сервы исправитьCamAvt писал(а):avr123.nm.ru писал(а):... Советую обычный свинцовый акум на 12 вольт или 2 лития послед.
Ок.
жесть. из древних кроме 298й ещё есть 293я. ещё есть куча современных драйверов моторов, поберегите аккумуляторы. аккумуляторов лучше бы 6шт.Сейчас этот форум просматривают: нет зарегистрированных пользователей и гости: 0