roboforum.ru

Технический форум по робототехнике.

Радиоуправляемый кораблик

Наше хобби — конструировать и программировать.
Демонстрация готовых роботов и устройств построенных своими руками.

Re: Радиоуправляемый кораблик

Сообщение Myp » 29 мар 2014, 20:06

KekC писал(а):на границе задержат и налог еще

глупости
ничего нигде не держат и никаких налогов нет
заказал и через 20-30 дней забрал на почте.

если бы ты сразу сделал как тебе советовали то ты бы уже все компоненты получил и катался в речке.
<telepathmode>На вопросы отвечает Бригадир Телепатов!</telepathmode>
Всё уже придумано до нас!
Аватара пользователя
Myp
скрытый хозяин вселенной :)
 
Сообщения: 18018
Зарегистрирован: 18 сен 2006, 12:26
Откуда: Тверь по прозвищу Дверь
прог. языки: псевдокод =) сила в алгоритме!
ФИО: глубокоуважаемый Фёдор Анатольевич

Re: Радиоуправляемый кораблик

Сообщение KekC » 03 авг 2014, 09:22

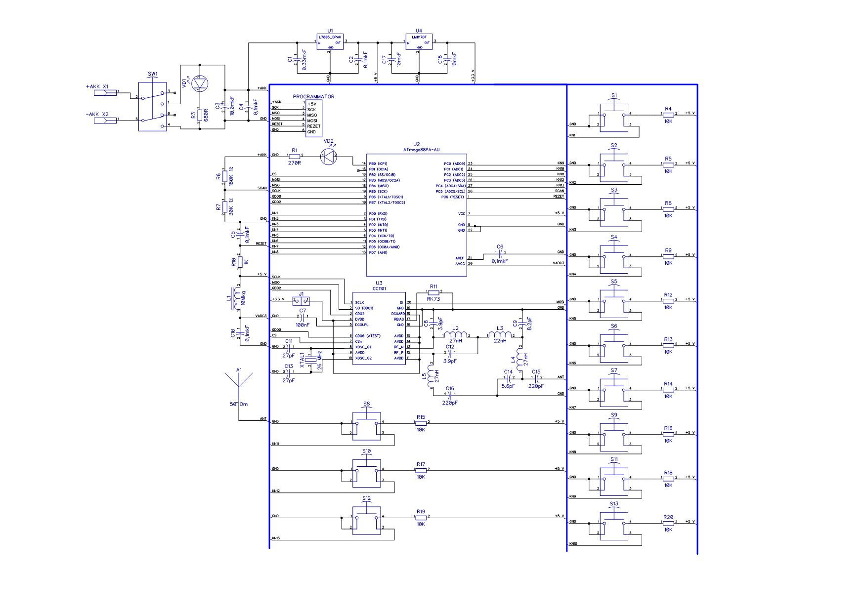
Ну чтож, нарисованы принципиальные схемы и корпуса компонентов, сейчас необходимо скомпоновать все это на плате. Пока что плата PDU получается примерно 10х10см. Вверху цепь питания, слева кнопки, справа от них МК и под ним приемо-передатчик с ВЧ-частью. В левом верхнем углу будет крепиться батарейка-крона.

И такой вопрос т.к. МК общается с СС1101 по SPI, то нужно ли ставить кварц на МК или это нужно делать только при UART.
Вложения
PDU_Plata_1.jpg
PDU_Scheme_2.jpg
KekC
 
Сообщения: 10
Зарегистрирован: 22 фев 2014, 21:11

Re: Радиоуправляемый кораблик

Сообщение Madf » 03 авг 2014, 09:45

не нужно ставить кварц (только для юарт)
Madf
 
Сообщения: 3298
Зарегистрирован: 03 янв 2012, 12:55
Откуда: Москва
прог. языки: VB6, BASCOM, ASM...

Re: Радиоуправляемый кораблик

Сообщение Drunya » 05 авг 2014, 21:15

Работали с этими ЦЦ-шками. Геморные они. RFM от HopeRF рулят.
Глюк по-немецки означает "счастье"...
Аватара пользователя
Drunya
 
Сообщения: 196
Зарегистрирован: 05 июн 2007, 12:20
Откуда: Киев
прог. языки: C/C++, ASSEMBLER

Re: Радиоуправляемый кораблик

Сообщение KekC » 04 окт 2014, 22:10

Оттрассировал плату PDU. Необходимы консультации по поводу ВЧ части идущей от микросхемы СС1101 к антенне и заливке земляным слоем. Принципиальная схема в сообщении выше. И вопрос, насколько сильно будет греться СС1101 при работе в режиме передатчика. Размеры платы примерно 8х7 см.
Вложения
PDU_Plata_1-1.jpg
PDU_Plata_1-2.jpg
KekC
 
Сообщения: 10
Зарегистрирован: 22 фев 2014, 21:11

Re: Радиоуправляемый кораблик

Сообщение Duhas » 06 окт 2014, 05:58

узел с кварцем переделать... кондеры кварца на одну землю подключенную только к МК
«Как сердцу выразить себя? … Мысль изреченная есть ложь!»
В этом мире меня подводит доброта и порядочность...
"двое смотрят в лужу, один видит лужу, другой отраженные в ней звезды"
Аватара пользователя
Duhas
 
Сообщения: 6338
Зарегистрирован: 15 сен 2007, 13:03
Откуда: Красноярск
прог. языки: ASM(МК), C(PC)
ФИО: Гагарский Андрей Александрович

Re: Радиоуправляемый кораблик

Сообщение KekC » 06 окт 2014, 20:20

Сеть GND общая и у МК и у СС1101, на нее и подключены вторые выводы конденсаторов от кварца.
KekC
 
Сообщения: 10
Зарегистрирован: 22 фев 2014, 21:11

Re: Радиоуправляемый кораблик

Сообщение Myp » 06 окт 2014, 22:38

KekC писал(а):И вопрос, насколько сильно будет греться СС1101

у меня на одной плате стоял, какого либо нагрева во время работы не обнаружил.
<telepathmode>На вопросы отвечает Бригадир Телепатов!</telepathmode>
Всё уже придумано до нас!
Аватара пользователя
Myp
скрытый хозяин вселенной :)
 
Сообщения: 18018
Зарегистрирован: 18 сен 2006, 12:26
Откуда: Тверь по прозвищу Дверь
прог. языки: псевдокод =) сила в алгоритме!
ФИО: глубокоуважаемый Фёдор Анатольевич

Re: Радиоуправляемый кораблик

Сообщение Duhas » 07 окт 2014, 05:30

KekC писал(а):Сеть GND общая и у МК и у СС1101, на нее и подключены вторые выводы конденсаторов от кварца.

хотите сделать лучше - перечитайте и подумайте
«Как сердцу выразить себя? … Мысль изреченная есть ложь!»
В этом мире меня подводит доброта и порядочность...
"двое смотрят в лужу, один видит лужу, другой отраженные в ней звезды"
Аватара пользователя
Duhas
 
Сообщения: 6338
Зарегистрирован: 15 сен 2007, 13:03
Откуда: Красноярск
прог. языки: ASM(МК), C(PC)
ФИО: Гагарский Андрей Александрович

Re: Радиоуправляемый кораблик

Сообщение KekC » 18 окт 2014, 10:50

Duhas писал(а): хотите сделать лучше - перечитайте и подумайте

Тут приводиться подобная микросхема и земля у мк с ней общая: http://zeroelectronics.ru/wp-content/up ... Shema1.png
KekC
 
Сообщения: 10
Зарегистрирован: 22 фев 2014, 21:11

Re: Радиоуправляемый кораблик

Сообщение elmot » 18 окт 2014, 11:56

Вопрос-то не в схеме, а в разводке платы. Насколько я понимаю, для устойчивой работы кварца есть некие правила разводки земли в цепи стабилизации частоты МК, об них и речь. Честно говоря, я в данном устройстве вообще не вижу необходимости в двух кварцах. радиомодуль надо стабилизировать, а вот мк - необяз. У меня и уарты-то прекрасно работают в схемах без резонаторов(мк, правда, не атмеги), а уж spi точная стабилизация частоты вообще нафиг не нужна. И если уж так неймется, можно вывести некую опорную частоту на одну из ног c1101 - он это позволяет - и тактироваться оттуда.
Аватара пользователя
elmot
 
Сообщения: 5691
Зарегистрирован: 10 ноя 2011, 12:02
Откуда: Turku, Finland
Skype: elmot73
прог. языки: Java и все-все=все
ФИО: Илья

Re: Радиоуправляемый кораблик

Сообщение Madf » 19 окт 2014, 09:40

elmot писал(а):(мк, правда, не атмеги)

тоже прекрасно работают)
Madf
 
Сообщения: 3298
Зарегистрирован: 03 янв 2012, 12:55
Откуда: Москва
прог. языки: VB6, BASCOM, ASM...

Re: Радиоуправляемый кораблик

Сообщение osc » 20 окт 2014, 22:05

Моторы очень слабые, когда-то в детстве делал кораблик с таким мотором. Корабль представлял из себя лист пенопласта длиной около 70 см и шириной под 30, толщиной сантиметров 5-6, найденный на свалке. Винт от мелкого кулера посадил на ось и пропустил ось через втулку от механизма магнитофона. На другой конец оси приделал большой шкиф. Закрепил втулку под водой и при помощи канцелярской резинки сделал передачу на мотор, который стоит на палубе. Хорошо плавал, но не быстро.
Аватара пользователя
osc
 
Сообщения: 333
Зарегистрирован: 07 сен 2009, 20:06
прог. языки: c, c#
ФИО: Евгений

Пред.

Вернуться в Наши проекты

Кто сейчас на конференции

Сейчас этот форум просматривают: нет зарегистрированных пользователей и гости: 0

cron