roboforum.ru

Технический форум по робототехнике.

Мой робот. EdGull

Наше хобби — конструировать и программировать.
Демонстрация готовых роботов и устройств построенных своими руками.

Мой робот. EdGull

Сообщение EdGull » 18 мар 2006, 22:19

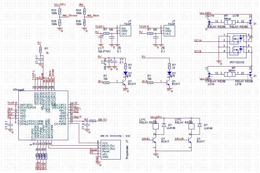
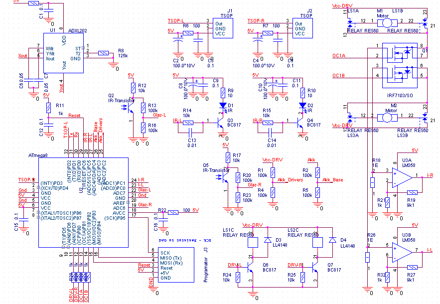
Схема робота для начинающих.
Вложения
Робот-1 Light.GIF
Онаже, но упрощенная до нельзя
Робот-1.GIF
Схема
Последний раз редактировалось EdGull 19 мар 2006, 00:09, всего редактировалось 5 раз(а).
Аватара пользователя
EdGull
 
Сообщения: 10211
Зарегистрирован: 28 дек 2004, 20:33
Откуда: Тольятти
Skype: Ed_Gull
прог. языки: Bascom AVR Basic
ФИО: Гуль Эдуард Викторович

Сообщение EdGull » 18 мар 2006, 22:27

Програмирую на BASCOM-AVR.
Брать от сюда http://www.mcselec.com/
Вложения
Схема программатора.GIF
Схема программатора
Схема программатора.GIF (8.37 КиБ) Просмотров: 10123
Аватара пользователя
EdGull
 
Сообщения: 10211
Зарегистрирован: 28 дек 2004, 20:33
Откуда: Тольятти
Skype: Ed_Gull
прог. языки: Bascom AVR Basic
ФИО: Гуль Эдуард Викторович

Сообщение Степан » 19 мар 2006, 01:45

Привет ) А у тебя корпус уже выбран, в который ты все это сунешь ? Может есть фотки ?
Степан
 
Сообщения: 24
Зарегистрирован: 01 мар 2006, 09:56
Откуда: SamaRA, Togliatti

Сообщение EdGull » 19 мар 2006, 10:15

Уже всунуто. Корпус от машинки "монстр"
Вложения
foto0031.jpg
Аватара пользователя
EdGull
 
Сообщения: 10211
Зарегистрирован: 28 дек 2004, 20:33
Откуда: Тольятти
Skype: Ed_Gull
прог. языки: Bascom AVR Basic
ФИО: Гуль Эдуард Викторович

Сообщение Степан » 19 мар 2006, 10:47

Красиво :-)
Степан
 
Сообщения: 24
Зарегистрирован: 01 мар 2006, 09:56
Откуда: SamaRA, Togliatti

Сообщение EdGull » 19 мар 2006, 11:08

ПРАКТИЧНО! 8-)
Аватара пользователя
EdGull
 
Сообщения: 10211
Зарегистрирован: 28 дек 2004, 20:33
Откуда: Тольятти
Skype: Ed_Gull
прог. языки: Bascom AVR Basic
ФИО: Гуль Эдуард Викторович

Сообщение -= Александр =- » 19 мар 2006, 13:25

Кошмар!  :lol:

(ты б чтоли в чипе-дипе ящик пластмассовый купил, а то потрохами наружу любая залетевшая скрепка все испортит...) :wink:
Аватара пользователя
-= Александр =-
Мастер Самоделкин
 
Сообщения: 3678
Зарегистрирован: 11 окт 2004, 19:20
Откуда: Россия, СПб
прог. языки: C/C++, Python, asm
ФИО: Курмис Александр Андреевич

Сообщение avr123.nm.ru » 19 мар 2006, 13:42

почему у тебя 7103 содержит моcфеты разной проводимости ???

http://ec.irf.com/v6/en/US/adirect/ir?c ... ID=IRF7103

IRF7103 50V Dual N-Channel HEXFET Power MOSFET in SO-8
Аватара пользователя
avr123.nm.ru
отсылающий читать курс
 
Сообщения: 14195
Зарегистрирован: 06 ноя 2005, 04:18
Откуда: Москва
Предупреждения: -8

Сообщение bodja » 19 мар 2006, 14:40

класная машинка.
А исходниками можете поделиться?
И вообще какие функции выполняет контроллер,кроме управления движками?
bodja
 
Сообщения: 47
Зарегистрирован: 19 мар 2006, 01:30
Откуда: Украина,г.Бердичев

Сообщение EdGull » 19 мар 2006, 15:04

-= Александр =- писал(а):Кошмар!  :lol:
(ты б чтоли в чипе-дипе ящик пластмассовый купил, а то потрохами наружу любая залетевшая скрепка все испортит...) :wink:

Для меня это платформа для обкатки разных модулей.
И скрепок я не боюсь, у меня комплектующих полно 8-)
Аватара пользователя
EdGull
 
Сообщения: 10211
Зарегистрирован: 28 дек 2004, 20:33
Откуда: Тольятти
Skype: Ed_Gull
прог. языки: Bascom AVR Basic
ФИО: Гуль Эдуард Викторович

Сообщение EdGull » 19 мар 2006, 15:08

avr123.nm.ru писал(а):почему у тебя 7103 содержит моcфеты разной проводимости ???

http://ec.irf.com/v6/en/US/adirect/ir?c ... ID=IRF7103

IRF7103 50V Dual N-Channel HEXFET Power MOSFET in SO-8


Это ошибка в мой оркадовской библиотеке, не доглядел когда переделывал с 7105.
Они естественно должны быть 2N-канальных.
Аватара пользователя
EdGull
 
Сообщения: 10211
Зарегистрирован: 28 дек 2004, 20:33
Откуда: Тольятти
Skype: Ed_Gull
прог. языки: Bascom AVR Basic
ФИО: Гуль Эдуард Викторович

Сообщение EdGull » 19 мар 2006, 15:10

bodja писал(а):класная машинка.
А исходниками можете поделиться?
И вообще какие функции выполняет контроллер,кроме управления движками?

Моя религия не позволяет общаться с товарищами с незаполненым городом обитания 8-)
Аватара пользователя
EdGull
 
Сообщения: 10211
Зарегистрирован: 28 дек 2004, 20:33
Откуда: Тольятти
Skype: Ed_Gull
прог. языки: Bascom AVR Basic
ФИО: Гуль Эдуард Викторович

Сообщение bodja » 19 мар 2006, 16:18

EdGull писал(а):
bodja писал(а):класная машинка.
А исходниками можете поделиться?
И вообще какие функции выполняет контроллер,кроме управления движками?

Моя религия не позволяет общаться с товарищами с незаполненым городом обитания 8-)

Это не проблема ,
Украина,г.Бердичев,
модератор форумов ROBOCLUB.RU
мыло bodja74@mail.ru
образование техник-технолог станков с ЧПУ и автоматических линий.
проффесия мастер по ремонту бытовой аппаратуры.
bodja
 
Сообщения: 47
Зарегистрирован: 19 мар 2006, 01:30
Откуда: Украина,г.Бердичев

Сообщение EdGull » 19 мар 2006, 18:58

Достаточно было заполнить город в профиле, кстати вы этого так и не сделали. Просто нас и так мало, а мы еще и не знаем где нас и сколько. Например нас во всей самарской области всего ТРИ человека.

У меня законченного кода нет, я на этой платформе только опробываю разные модули. В часности эта схема дала возможность выяснить как лучше работать с :
-драйверами двигателями (мостовая схема непошла, по биполярниках и всяких там L293 сильно греется, соответственно большие напрасные потери энергии. На полевиках окозалась слишком муторно)
-ИК-локатором (до сих пор еще не определились, очень много вариантов, от простой модуляции до посылки конкретных данных и попытки их словить н аотражении)
-датчиком света (тут без вариантов, проще некуда)
-аккумуляторами (у меня от сотового литиевые, плавает от 4,2В до 3,5В, пришлось ставить StepUp до 5В, на движки идет прямой отдельный)
-акселерометр (досих пор мучаемся от большого дрейфа показаний)

если сырцы интересны , то в чисто ознакомительных целях могу выложить текущую версию.
Аватара пользователя
EdGull
 
Сообщения: 10211
Зарегистрирован: 28 дек 2004, 20:33
Откуда: Тольятти
Skype: Ed_Gull
прог. языки: Bascom AVR Basic
ФИО: Гуль Эдуард Викторович

Сообщение bodja » 19 мар 2006, 20:53

Ну я щас тоже сижу с робоклубовским контроллером на ТИНИ2313,
над софтом пыхчу,тоже все на начальном этапе,
вот и появился интерес какой у вас прогресс в этом деле.
Я бейсик знаю,выкладывать необязательно если сырое,просто скиньте на мыло плиз в качестве примера.
У вас кстати нет лекарства на БАСКОМ?
С ШИМ я разобрался,дальше управление по шине RS485,
хотят компом рулить :)

А так других прибамбасов пока не планируется.

Вообще на меге8 можно сделать сильный девайс,но обязательно
необходимо строить что нибудь "сверху"
или компом управлять или супер-мупер контроллером :)
Хотя конечно зависит у кого какие потребности :)
bodja
 
Сообщения: 47
Зарегистрирован: 19 мар 2006, 01:30
Откуда: Украина,г.Бердичев

След.

Вернуться в Наши проекты

Кто сейчас на конференции

Сейчас этот форум просматривают: нет зарегистрированных пользователей и гости: 0

cron