roboforum.ru

Технический форум по робототехнике.


ЕВРОБОТ 2011

Наше хобби — конструировать и программировать.
Демонстрация готовых роботов и устройств построенных своими руками.

Re: ЕВРОБОТ 2011

Сообщение RootAdmin » 30 май 2011, 21:00

Не добрался до компьютера пока - по работе в разъездах, половина подчиненных в отпуске. А с телефона никак. Завтра сделаю.
Дым, идущий из всех устройств в помещении предвещает появление электрика.
RootAdmin
 
Сообщения: 1725
Зарегистрирован: 07 авг 2010, 21:29
Откуда: КМВ
прог. языки: C
ФИО: Андрей

Re: ЕВРОБОТ 2011

Сообщение RootAdmin » 31 май 2011, 16:07

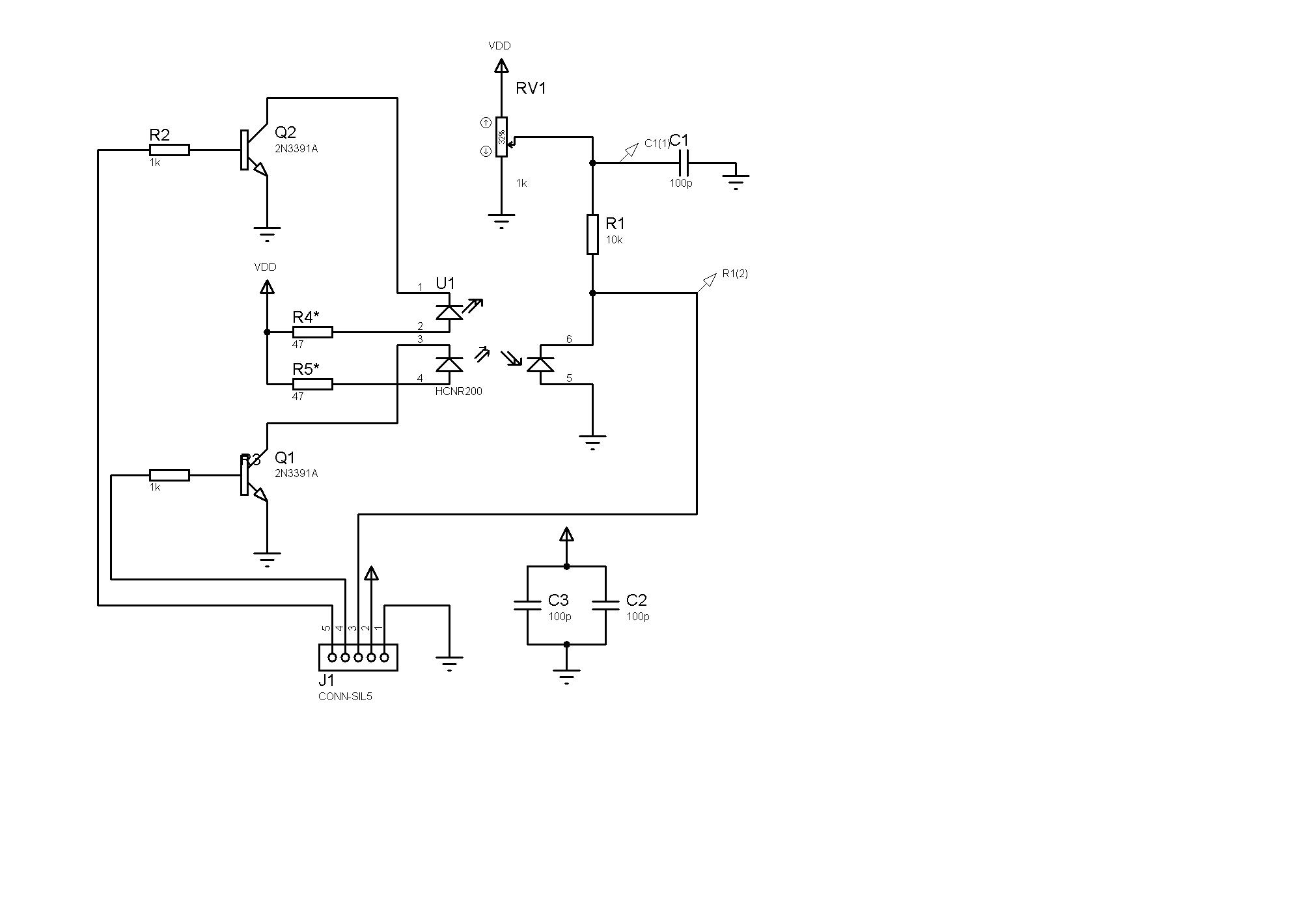
optosensor.JPG

R4, R5 - надо либо подстроечники либо подобрать, чтобы на белом фоне выход фотодиода был примерно одинаковый.
Дым, идущий из всех устройств в помещении предвещает появление электрика.
RootAdmin
 
Сообщения: 1725
Зарегистрирован: 07 авг 2010, 21:29
Откуда: КМВ
прог. языки: C
ФИО: Андрей

Re: ЕВРОБОТ 2011

Сообщение Scorpio » 31 май 2011, 23:11

Я так понимаю, что определить цвет клетки - это еще не самая сложная задача. Надо еще на ней четко позиционироваться посредине, знать свое месторасположение, уметь находить фигуры, отличать короля от пешки, не сталкиваться с препятствиями и т.д.
Робот, кстати, классный получается! Респект :good:
Аватара пользователя
Scorpio
 
Сообщения: 2702
Зарегистрирован: 30 сен 2008, 18:49
Откуда: Где-то в Латинской Америке

Re: ЕВРОБОТ 2011

Сообщение RootAdmin » 31 май 2011, 23:22

В углах шасси четыре датчика цвета. Если все четыре дают один цвет - робот в пределах клетки. А так как "карта" клеток есть - то по данным энкодеров и цвету можно точно определяться.
Да, механика выполнена на отличном уровне.
Дым, идущий из всех устройств в помещении предвещает появление электрика.
RootAdmin
 
Сообщения: 1725
Зарегистрирован: 07 авг 2010, 21:29
Откуда: КМВ
прог. языки: C
ФИО: Андрей

Re: ЕВРОБОТ 2011

Сообщение Scorpio » 01 июн 2011, 00:11

RootAdmin писал(а):В углах шасси четыре датчика цвета. Если все четыре дают один цвет - робот в пределах клетки.

Так то оно так, но, если например стоит между двух синих клеток по диагонали, то тоже все 4 могут один цвет давать. А энкодеры при поворотах дают погрешности, тем более, что покрытие м.б. скользким. Учитывая, что на все дается 1.5 минуты, то задача не из простых. Я, кстати, не понял, можно ли забирать себе уже установленные противником шашки, или надо еще и их обходить? Расположение же шашек заранее в память не занесешь. Т.е. свободный поиск получается.
Аватара пользователя
Scorpio
 
Сообщения: 2702
Зарегистрирован: 30 сен 2008, 18:49
Откуда: Где-то в Латинской Америке

Re: ЕВРОБОТ 2011

Сообщение RootAdmin » 01 июн 2011, 00:52

Да, действительно, без данных о предыдущих состояниях и пути однозначно не определишь.
Дым, идущий из всех устройств в помещении предвещает появление электрика.
RootAdmin
 
Сообщения: 1725
Зарегистрирован: 07 авг 2010, 21:29
Откуда: КМВ
прог. языки: C
ФИО: Андрей

Re: ЕВРОБОТ 2011

Сообщение DimRoboForum » 02 июн 2011, 17:54

Спасибо, за добрые слова!
Энкодеры не использую (и использовать, в общем, не планирую).
Вариант, когда робот находится на перекрестии с одинаковыми показаниями датчиков цвета -- конечно же, первое, что приходит в голову, когда предполагается использовать определение положения по такому принципу.
Собственно, показания будут отслеживаться непрерывно, поэтому засечь пересечения линий и текущее положение не составит большого труда.
Правила -- соревновательные. Все пешки -- общие. Двигать можно всё в любое время в любое место, кроме 4-х отгороженных полей, где единожды поставленные пешки трогать уже нельзя.
А расположение фигур, по-крайней мере, "собственноручно" поставленных можно в памяти держать.

Добавлено спустя 11 минут 9 секунд:
2 RootAdmin:
Спасибо за схему!!!
Буду пробовать.
Соревнования Юниоров и Стартёров прошли, теперь будет больше свободного времени...
"Вау! Настоящий робот! Или это дурацкий новогодний костюм?"

( (С) "Футурама" http://ru.wikiquote.org/wiki/%D0%A4%D1% ... 0%BC%D0%B0)
Аватара пользователя
DimRoboForum
 
Сообщения: 58
Зарегистрирован: 02 окт 2010, 15:19
Откуда: Южный Округ Москвы :)
Skype: nevermindim
прог. языки: PROLOG
ФИО: Дмитрий А.

Re: ЕВРОБОТ 2011

Сообщение DimRoboForum » 03 июн 2011, 02:57

Думаю над обнаружением соперника.
Или шарпы использовать (SHARP 2Y0A02 по характеристикам понравился),
или ультразвуковые дальномеры (MAXSONAR-UT нашёл интересный ~200р.).
Если по ИК-дальномеру вопросов нет (напрягает, только, цена от 700р., а их нужно, как минимум 4шт.), то по уз-датчикам -- не "в теме" совсем: как его к Ардуине подцеплять?
"Вау! Настоящий робот! Или это дурацкий новогодний костюм?"

( (С) "Футурама" http://ru.wikiquote.org/wiki/%D0%A4%D1% ... 0%BC%D0%B0)
Аватара пользователя
DimRoboForum
 
Сообщения: 58
Зарегистрирован: 02 окт 2010, 15:19
Откуда: Южный Округ Москвы :)
Skype: nevermindim
прог. языки: PROLOG
ФИО: Дмитрий А.

Re: ЕВРОБОТ 2011

Сообщение Michael_K » 03 июн 2011, 08:45

MAXSONAR-UT - это только пьезоизлучатель от дальномера, а вовсе не сам дальномер.
Аватара пользователя
Michael_K
 
Сообщения: 6028
Зарегистрирован: 07 окт 2009, 00:29
Откуда: СПб

Re: ЕВРОБОТ 2011

Сообщение DimRoboForum » 03 июн 2011, 16:34

Michael_K писал(а):MAXSONAR-UT - это только пьезоизлучатель от дальномера, а вовсе не сам дальномер.

Это я понимаю (некорректно написал, конечно).
Схема для получения дальномера (судя по LV-MaxSonar-EZ) должна быть не очень сложной?...

Добавлено спустя 57 минут 26 секунд:
RootAdmin писал(а):
optosensor.JPG

R4, R5 - надо либо подстроечники либо подобрать, чтобы на белом фоне выход фотодиода был примерно одинаковый.

Что-то я транзисторов таких в продаже не нахожу :(
Аналоги какие-то, доступные в продаже, есть?
"Вау! Настоящий робот! Или это дурацкий новогодний костюм?"

( (С) "Футурама" http://ru.wikiquote.org/wiki/%D0%A4%D1% ... 0%BC%D0%B0)
Аватара пользователя
DimRoboForum
 
Сообщения: 58
Зарегистрирован: 02 окт 2010, 15:19
Откуда: Южный Округ Москвы :)
Skype: nevermindim
прог. языки: PROLOG
ФИО: Дмитрий А.

Re: ЕВРОБОТ 2011

Сообщение dccharacter » 03 июн 2011, 16:51

любой дженерик бери

Добавлено спустя 2 минуты 5 секунд:
типа кт3102
Мой волшебник это я сам. Всю архитектуру программы придумал лично, а ребята помогли воплотить её. Я бы и сам мог написать, но лень учить язык и его конструкции.
Аватара пользователя
dccharacter
 
Сообщения: 4995
Зарегистрирован: 10 дек 2010, 13:16
Откуда: Красногорск МО
прог. языки: C, Python, wiring/processing
ФИО: Андрей

Re: ЕВРОБОТ 2011

Сообщение RootAdmin » 04 июн 2011, 16:43

Да, любой NPN, хоть КТ315.
Дым, идущий из всех устройств в помещении предвещает появление электрика.
RootAdmin
 
Сообщения: 1725
Зарегистрирован: 07 авг 2010, 21:29
Откуда: КМВ
прог. языки: C
ФИО: Андрей

Re: ЕВРОБОТ 2011

Сообщение DimRoboForum » 06 июн 2011, 04:39

КТ660Б
в платане заказал...
У меня "рассыпухи", пока, совсем нет :) ("на коленке" выпаивал из всего, что на балконе валялось).

Добавлено спустя 2 минуты 40 секунд:
Выкладываю видео с 1-го июня:
http://www.youtube.com/watch?v=msjJNfbK-f4
"Вау! Настоящий робот! Или это дурацкий новогодний костюм?"

( (С) "Футурама" http://ru.wikiquote.org/wiki/%D0%A4%D1% ... 0%BC%D0%B0)
Аватара пользователя
DimRoboForum
 
Сообщения: 58
Зарегистрирован: 02 окт 2010, 15:19
Откуда: Южный Округ Москвы :)
Skype: nevermindim
прог. языки: PROLOG
ФИО: Дмитрий А.

Re: ЕВРОБОТ 2011

Сообщение DimRoboForum » 06 июн 2011, 16:47

Вот такая схема, для согласования датчиков цвета (3.3В) и Ардуино-нано (5В) нормально?:
NPN.gif
Интерфейс с последовательно включенным транзистором

(Схема с http://we.easyelectronics.ru/Shematech/ ... oystv.html)
"Вау! Настоящий робот! Или это дурацкий новогодний костюм?"

( (С) "Футурама" http://ru.wikiquote.org/wiki/%D0%A4%D1% ... 0%BC%D0%B0)
Аватара пользователя
DimRoboForum
 
Сообщения: 58
Зарегистрирован: 02 окт 2010, 15:19
Откуда: Южный Округ Москвы :)
Skype: nevermindim
прог. языки: PROLOG
ФИО: Дмитрий А.

Re: ЕВРОБОТ 2011

Сообщение dccharacter » 06 июн 2011, 16:55

Я все-таки настоятельно рекомендую тебе купить микросхемы-конвертеры уровней. Потому что лутить плату с 2*8 = 16 транзисторами и 32 резисторами - это по времени и усилиям очень большой гимор.
Мой волшебник это я сам. Всю архитектуру программы придумал лично, а ребята помогли воплотить её. Я бы и сам мог написать, но лень учить язык и его конструкции.
Аватара пользователя
dccharacter
 
Сообщения: 4995
Зарегистрирован: 10 дек 2010, 13:16
Откуда: Красногорск МО
прог. языки: C, Python, wiring/processing
ФИО: Андрей

Пред.След.

Вернуться в Наши проекты

Кто сейчас на конференции

Сейчас этот форум просматривают: нет зарегистрированных пользователей и гости: 0

cron